Announcement

Collapse
No announcement yet.

Announcement

Collapse
No announcement yet.

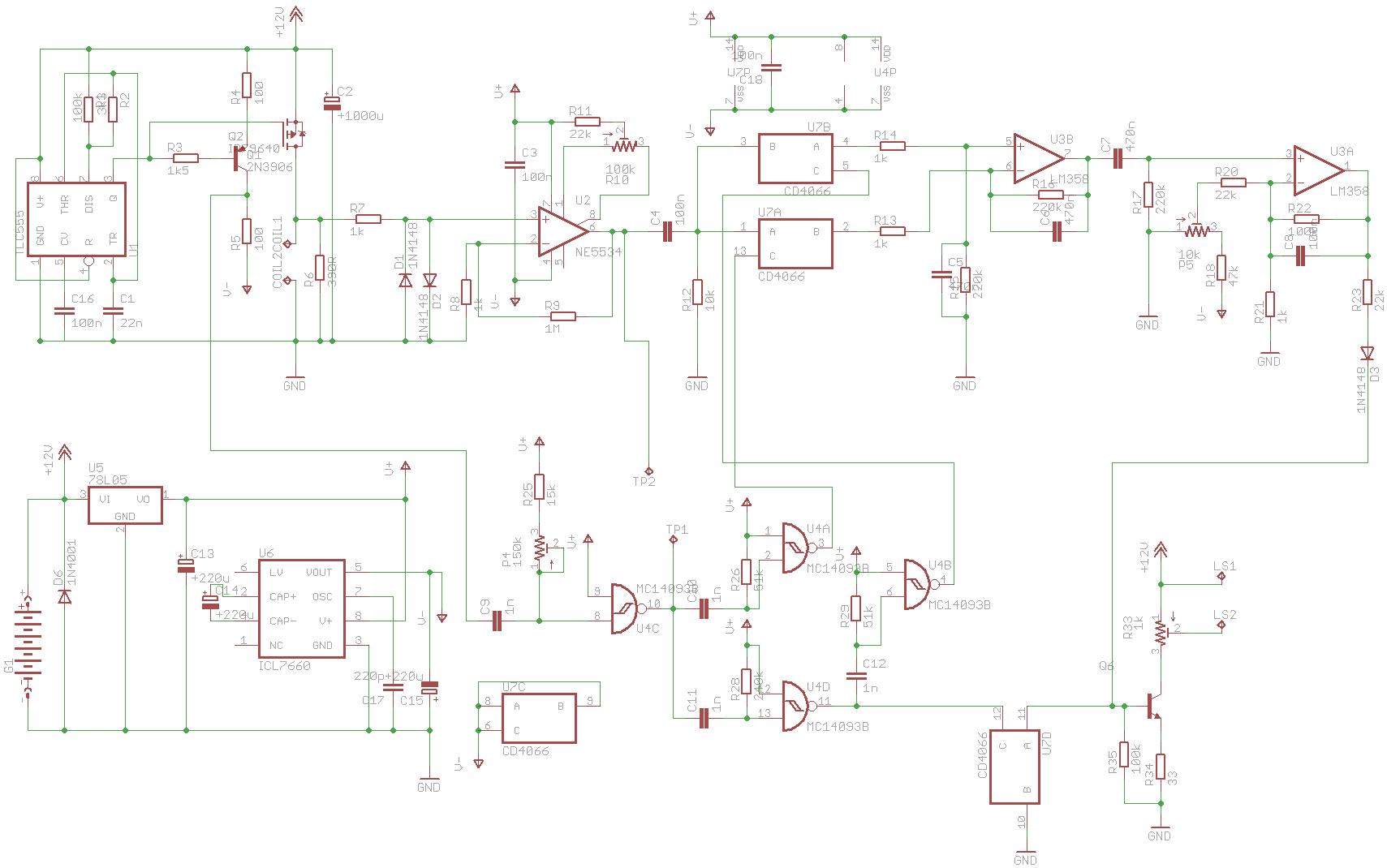
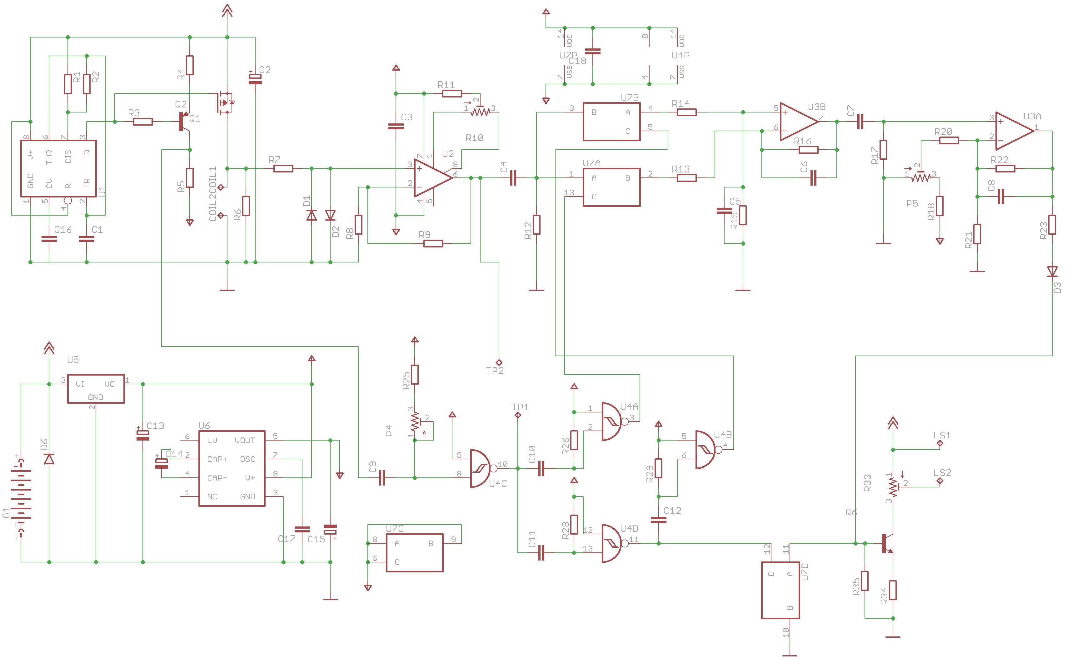
Whites Surf PI schematic

Collapse
X
 
  • Filter
  • Time
  • Show
Clear All
new posts

  • Originally posted by porkluvr View Post
    Aziz explained that the improvement comes from the fact that interelectrode capacitance of the diode is in series with the FET capacitance. This reduces the capacitance seen by the coil and reduces coil current decay time. You can then use a higher value damping resistor and your receiver will see a stronger signal.
    Aziz said that? He was challenging the point with me when I said that before! I guess he changed his mind.

    Comment


    • Originally posted by ivconic View Post

      ...

      But...this what i made is modified version, i dont have accurate schematic of it. Pretty occupied to trace pcb and draw schematic....hmmmm.
      Is there right schematic for this modified Surfmaster?
      Would be nice if someone post that here...
      Hi,
      This is my first drawing, next week I will try to build modified Surfmaster.
      Attached Files

      Comment


      • Mustafa,
        C15 looks reversed. Why do you leave out parts values?

        Comment


        • Schematic with part values.
          Attached Files
          Last edited by Mustafa; 03-01-2009, 05:45 AM. Reason: changed image resolution

          Comment


          • Hello Mustafa

            Thank you for the circuit !
            C15 is OK it is for the neg. power supplay

            Best regards.

            Ap

            Comment


            • Pin 7 of ICL7660 or MAX1044 go to pin 3 of 555
              Attached Files

              Comment


              • This schematic traced from ApBerg's "surf rev1.2.LAY" not from "Aris version of SurfmasterPi.LAY".

                Comment


                • My version (Aris) is the same of white's schematic.
                  My pcb routing on original schematics.
                  Only my modification is IRF9640 and 390 ohm dump resistor fom my coil. (Not TIP32)

                  Comment


                  • Did anybody tried self adjusting threshold mod?
                    Attached Files

                    Comment


                    • make my modification you can see at pag. 3.

                      Comment


                      • Hi Cordius
                        I have a question. What about if i keep the circuit has the original, i mean, living the TIP 32 and the 220 ohm resistor has the original circuit or i have to replace other componets too?
                        I ask this cause i have a lot of TIP 32 and if the solution is fine and you are keeping the circuit has the real one, i don“t see where is the problem.
                        Regards
                        Nelson


                        Originally posted by cordius View Post
                        My version (Aris) is the same of white's schematic.
                        My pcb routing on original schematics.
                        Only my modification is IRF9640 and 390 ohm dump resistor fom my coil. (Not TIP32)

                        Comment


                        • Hallo Nelson,
                          the PCB is routing on TIP 32 and original schematics. (no sat-no pinpointer-no other modifications)
                          I dont know were is the problem, but on my surfmaster, TIP 32 and 220 ohm was very very hot using my coil.
                          I've change TIP32 and 220 ohm, with IRF9640 and 390 ohm and surfmaster work very good. No need change the layout of the PCB.
                          Other modification are only for study. (motion-no motion)

                          Comment


                          • Thanks cordius, i ll take that in mind.
                            Regards
                            Nelson


                            Originally posted by cordius View Post
                            Hallo Nelson,
                            the PCB is routing on TIP 32 and original schematics. (no sat-no pinpointer-no other modifications)
                            I dont know were is the problem, but on my surfmaster, TIP 32 and 220 ohm was very very hot using my coil.
                            I've change TIP32 and 220 ohm, with IRF9640 and 390 ohm and surfmaster work very good. No need change the layout of the PCB.
                            Other modification are only for study. (motion-no motion)

                            Comment


                            • Hi! IVCONIC

                              May be you made the schematic of your PCB.
                              If yes...would you like to post here ?

                              Many thanks,

                              DIRCEU.

                              Comment


                              • Hi,
                                I am trying to understand Surf PI timings. I know it is very simple for most of you but I don't understand electronics very well.
                                My problem is how can I calculate sample delay from schematic.
                                I read about rc delays but schematic does not fit my readings.
                                Attached Files

                                Comment

                                Working...
                                X