Announcement

Collapse
No announcement yet.

Announcement

Collapse
No announcement yet.

Whites Surf PI schematic

Collapse
X
 
  • Filter
  • Time
  • Show
Clear All
new posts

  • No MPSA13, how substitution?

    No MPSA14, how substitution?
    I only BC548 how Darlington?
    Attached Files

    Comment


    • Originally posted by yhl View Post
      No MPSA14, how substitution?
      I only BC548 how Darlington?

      was it bc227 turning 180 degree? it dont know

      Comment


      • Originally posted by yhl View Post
        No MPSA14, how substitution?
        I only BC548 how Darlington?
        Have you BC517?

        Comment


        • Originally posted by yhl View Post
          No MPSA14, how substitution?
          I only BC548 how Darlington?
          if you can not find Darlington around... use two N-P-N type transistors according the structure you see above. there is not problem to get a Darlington...connect them both what you see on the picture.

          Comment


          • Surfmaster not working

            I have built the circuit using Oxygen's layout, and have watched out for the common pitfalls (like inserting that specific transistor reversed), so I have a degree of confidence that it should work. However, it does not. I checked it with a scope, but could not find any obvious errors (although I am far from understanding how it should work).
            On the following shots, channel 2 is always showing the 5534's output (pin 6), while channel 1 is showing various spots.

            4066, pin 2 (signal after the sampler switch)


            LM358, pin 5, 6, 7:


            LM358, pin 2 (threshold input):


            4066, pin 5 (2nd sample control signal) and pin 13 (1st sample control signal):


            When I close on a piece of metal, nothing visible happens after the 1st OPA (integrator, after the sampler). I find suspicious that its output is so small... I would have expected a larger signal there.
            Does anyone have any advice where I should be looking?

            Many thanks.

            Comment


            • Originally posted by Qiaozhi View Post
              Have you looked here? -> http://www.silverdog.co.uk/shop/
              yes and at somepoint i will do business with him, prpberly the chance pi when there available on the other hand i do like to make my own pcbs etc and this particular project I have quite alots of the components in stock and it appears quite stright forward after watching everyone else iron out the bugs.
              God i sound so selfish, but im not really.
              So if anyone here would be so kind to upload the PCB,layout, and a very recent circuit diagram i would be greatful.
              I have never made a PI detector before so this is my first.
              Many thanks in advance
              Dave

              Comment


              • Originally posted by yhl View Post
                No MPSA14, how substitution?
                I only BC548 how Darlington?
                I got quite a few of the MPSA14 in stock they were cheap, if you want one or two drop me a line with your address and i will post them to you.
                Regards

                Comment


                • Originally posted by satdaveuk View Post
                  So if anyone here would be so kind to upload the PCB,layout, and a very recent circuit diagram i would be greatful.
                  Dave
                  say exact what you want maybe i can help than
                  surf pi singlesided pcb ( search for oxygen layout)
                  or double sided pcb?

                  or another project

                  Comment


                  • Originally posted by bernte_one View Post
                    say exact what you want maybe i can help than
                    surf pi singlesided pcb ( search for oxygen layout)
                    or double sided pcb?

                    or another project
                    Single sided surf is what im after Bernte
                    thank you

                    Comment


                    • Originally posted by satdaveuk View Post
                      Single sided surf is what im after Bernte
                      thank you
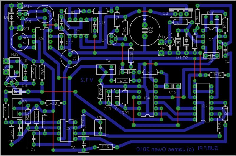
                      I have this single sided version from James Owen, I was going to get some boards made but other projects took over !
                      Q6 silkcreen is wrong, rotate the mpsa13 when inserting

                      Silverdog
                      Attached Files

                      Comment


                      • thx silverdog

                        Comment


                        • Thanks

                          Thanks Silverdog your a diamond, also thanks for your time Bernte
                          Regards

                          Comment


                          • SFThomas:

                            I have not built the Oxygen board, there were some comments earlier in this thread that it contained errors, although i have not checked it myself, but your waveforms look good. Transmitter and gating pulses look OK. You should be able to see the change in the decay curve on the output of the NE5534 when placing a large target near the coil.

                            Reagrds, James.

                            Comment


                            • Originally posted by sfthomas View Post
                              I have built the circuit using Oxygen's layout, and have watched out for the common pitfalls (like inserting that specific transistor reversed), so I have a degree of confidence that it should work. However, it does not. I checked it with a scope, but could not find any obvious errors (although I am far from understanding how it should work).
                              On the following shots, channel 2 is always showing the 5534's output (pin 6), while channel 1 is showing various spots.

                              4066, pin 2 (signal after the sampler switch)


                              LM358, pin 5, 6, 7:


                              LM358, pin 2 (threshold input):


                              4066, pin 5 (2nd sample control signal) and pin 13 (1st sample control signal):


                              When I close on a piece of metal, nothing visible happens after the 1st OPA (integrator, after the sampler). I find suspicious that its output is so small... I would have expected a larger signal there.
                              Does anyone have any advice where I should be looking?

                              Many thanks.
                              Have a look on page 2 of this thread, ApBerg shows some scope pics for delay settings, if you sampling at the wrong time you won't detect anything

                              http://www.geotech1.com/forums/showthread.php?t=17240

                              Comment


                              • The sample timings look OK, the first sample window can be seen to cover the delay curve in the bottom right scope capture.

                                If anyone decides to use my SurfPI board and schematic that Silverdog has posted above then please be aware that it may contain errors. Also it must not be used for commercial gain without permission, it is copyrighted to me. I was hoping to tidy it up a bit before releasing it on the forum.

                                Regards, James.

                                Comment

                                Working...
                                X