tanks
Announcement
Collapse
No announcement yet.
Announcement
Collapse
No announcement yet.
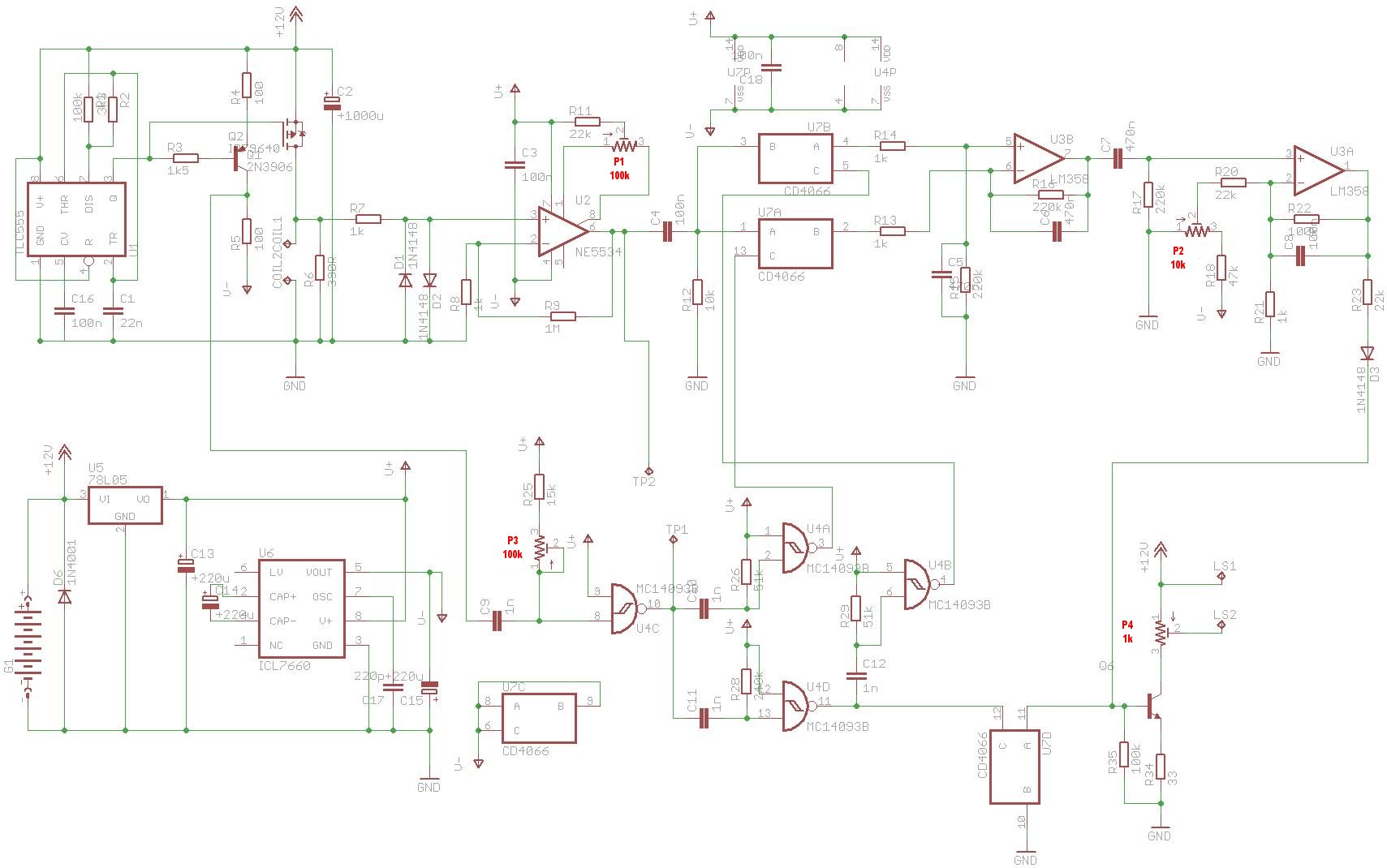
Whites Surf PI schematic
Collapse
X
-
Variable coil power usually means varying pulse width, in this case varying R2 value, between pin 6 and 7 of 555. Increasing resistance will increase TX pulse width, and power consumption too, lowering it will produce shorter pulse, also frequency will be affected to some small degree. Exact timing can be calculated from 555 data sheet, or using numerous online calculators, like http://freespace.virgin.net/matt.wai...y/pinouts/555/ Better leave it as is, more effect can be achieved by varying minimal sampling delay, decreasing R25 value and adjusting R3 for minimal sampling time available for given coil. Suitable fast coil, and optimally adjusted dumping resistor R6 value is needed to best exploit this change, usually scope is necessary for optimal adjustment.
Comment
-
Right question is what you want to find , what object type, size and material, and under what condition (soil, water...). Surf cannot be made “better” than it already is, just can be tweaked and tailored to perform better under some particular set of conditions (but then underperform under some other conditions). More or less, matter of compromise, what you are willing to sacrifice, like battery consumption, or sensitivity to small, or large objects, and for what purpose, then modification can go in sometime radially different directions.
Comment
-
Dual field coil is well described in White's patent. It consists of two coils, and each coil is dampened with its dedicated resistor. The field beneath it is more uniform, but as the non-uniformity obeys roughly the square law and targets respond at 6th power law, it is certainly an improvement but not by much.
Comment
-
re
1: Schematic and the latest changes in the circuit in this photo?
2: The other site had been told: bc327 should be rotated 180 degrees, is this true?
Comment
-
Comment

Comment