Announcement

Collapse
No announcement yet.

Announcement

Collapse
No announcement yet.

Whites Surf PI schematic

Collapse
X
 
  • Filter
  • Time
  • Show
Clear All
new posts

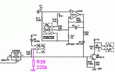
  • S2 SW

    I want to know What is S2 for? What is its function?
    Attached Files

    Comment


    • What is the difference of this circuit?

      Surf PI and GARY PI. Who is the best?
      Attached Files

      Comment


      • Originally posted by yhl View Post
        Surf PI and GARY PI. Who is the best?
        I thought you built both of these detectors.

        Comment


        • Originally posted by yhl View Post
          You're right. The detectors have to keep moving around. 26 cm 1 yuan. But do not know where the underground metal?
          Gary, I also established a PI, not sensitivity. One yuan, in 13 cm scream. 20 cm induction.
          From this comment we get the impression that you did both detectors made???

          Comment


          • Originally posted by yhl View Post
            I want to know What is S2 for? What is its function?
            The switch S2 can be used not only for battery test. It helps to adjust maximal possible volume when appears a large or close target causing very strong signal. The operator should hold the S2 pressed and adjust volume with R33 below his level of deaf. However if the battery is discharged, at S2 pressed, the sound will not change because there is no current through D5.
            If I was designer of this circuit, I will put a resistor R36 as shown below to compensate leakage current of D5.
            Attached Files

            Comment


            • Thanks MIKE I have been wanting to know what switch 2 did as well

              Comment


              • Hi, I need help. My surft works fine, but the sound is very low. I built two surf. Greetings. Some pictures of my box.
                Attached Files

                Comment


                • Thats a nice box, looks water proof

                  what are you using for the sound ?

                  Comment


                  • Probably used in speaker 0.5 W from the 8 ohm...

                    Comment


                    • Hi 6666
                      Thaks. Yes it is a waterproff box. (5bar)
                      I haved used 8 ohm and 32 ohm speakers, sony earphones and piezo.
                      But in the surface and in underwater it is sound very low.
                      Regards.
                      One speakers picture.
                      Attached Files

                      Comment


                      • hello hispalba

                        i see your pipe is from clear material have you thought already about placing a single white clear led at the audio output ?

                        Comment


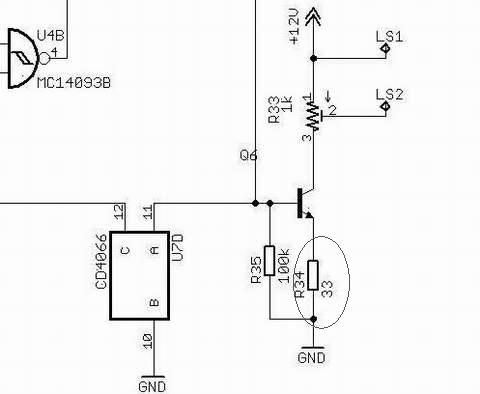
                        • Originally posted by hispalba View Post
                          Hi, I need help. My surft works fine, but the sound is very low. I built two surf. Greetings. Some pictures of my box.
                          Very nice work!

                          You want louder audio?
                          Change that resistor 33 ohms. Put lower value, experiment with values bellow 10 ohms. Or omit it.... But sometimes this can burn transistor or Volume potentiometer. So is better to omit potentiometer and put fixed value. Find best value that will suit you.
                          Usually i do omit potentiometer and instead 33 ohms i use 4.7 ohms. But this depends on speaker resistance. If 32-50 ohms speaker (and over) is used than you don't have to worry...
                          Better solution is use of piezoelectric speaker. Than you can freely omit potentiometer and resistor.
                          Attached Files

                          Comment


                          • I also had low volume on my surf pi - so i changed the audio output stage to that of the Barracuda. Now its deafening!!

                            Have a look at the Barracuda thread and try it

                            Good Luck

                            Jim.

                            Comment


                            • Hi bernte, ivconic and TH Jim.
                              Thank for the answer.
                              Sorry for delay, but i have been on hollidays and i didn´t have internet, is a small town on the Beach.
                              I used a piezo of 4cm (before piezo 2cm) and change resistor of 33 ohms for other 4.7 ohms. Thanks for the idea ivconic
                              Is fantastic underwater perfect listening
                              Is a nice detector. Works perfect under water

                              Greetings to all

                              Comment


                              • Originally posted by hispalba View Post
                                Hi bernte, ivconic and TH Jim.
                                Thank for the answer.
                                Sorry for delay, but i have been on hollidays and i didn´t have internet, is a small town on the Beach.
                                I used a piezo of 4cm (before piezo 2cm) and change resistor of 33 ohms for other 4.7 ohms. Thanks for the idea ivconic
                                Is fantastic underwater perfect listening
                                Is a nice detector. Works perfect under water

                                Greetings to all

                                Comment

                                Working...
                                X