Except if 15k should be trim-pot.
Announcement
Collapse
No announcement yet.
Announcement
Collapse
No announcement yet.
Full m/lab SD2000 schematics
Collapse
X
-
Hello detecto
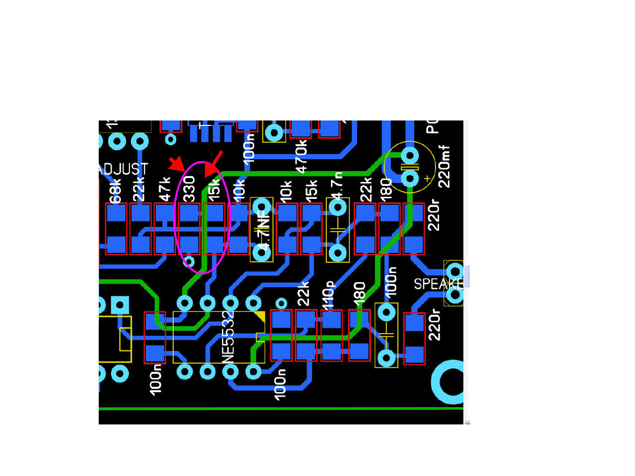
See pic,the 330r resistor is part of the voltage divider,it helps zero the DC offset on the audio output.Attached Files
Comment
-
G'day Orbit
That info is there, a few people have given there take on it,basically you short the channels your not trimming by putting a jumper across the jumper pins,then you raise and lower a ferrite magnet over the coil and adjust the trimmer pot on the channel you didn't short with the jumper pins,adjust until the signal induced by the magnet is as low amplitude as possible,once done rinse and repeat for the other two channels.
Comment
-
ZED thanks ! I assumed I was not sure it means short-circuited ch 1 and geb ch and adjust ch 2 then then short circuit ch 2 and geb and adjust ch 1 connect JP ch 1 and ch2 and adjust the geb trimmer in which position the potentiometers are to remove soil of 100k?Originally posted by ZED View PostG'day Orbit
That info is there, a few people have given there take on it,basically you short the channels your not trimming by putting a jumper across the jumper pins,then you raise and lower a ferrite magnet over the coil and adjust the trimmer pot on the channel you didn't short with the jumper pins,adjust until the signal induced by the magnet is as low amplitude as possible,once done rinse and repeat for the other two channels.
Comment
-
-
Originally posted by ZED View PostG'day Orbit
That info is there, a few people have given there take on it,basically you short the channels your not trimming by putting a jumper across the jumper pins,then you raise and lower a ferrite magnet over the coil and adjust the trimmer pot on the channel you didn't short with the jumper pins,adjust until the signal induced by the magnet is as low amplitude as possible,once done rinse and repeat for the other two channels.
Thanks Zed everything is clearly regards!
Comment

Comment