Announcement

Collapse
No announcement yet.

Announcement

Collapse
No announcement yet.

Full m/lab SD2000 schematics

Collapse
X
 
  • Filter
  • Time
  • Show
Clear All
new posts

  • Hello Xtrem

    Yes the resistance is low but the capacitance is high.

    Comment


    • Hello ZED!
      From power transistors like good irf640, IRFB4020
      Attached Files

      Comment


      • I also found one TP0610K transistor, it seems to be not much better than zvp4105, but it is affordable and costs a penny

        Comment


        • Hello Andrei

          Nice job on the tran.png file,makes comparisons much easier,the TP0610K is the same fet as the SI1021R,compare the two datasheets,the TP0610K is in a sot23 package,much easier package to work with than the SI1021R.

          Also the IRFB4020 fet is the same fet i use for a TX fet.

          Comment


          • Hi, Can someone tell me what these componets are?

            Click image for larger version

Name:	SD2200-P4-Question.png
Views:	1
Size:	426.4 KB
ID:	358762

            Thank you!

            Greg

            Comment


            • connections of power pins of the CMOSs' to power lines.

              Comment


              • Thanks!

                What about the AND / NOR? Any part numbers? Are they individual AND/NOR ICs? On the SD2200 PULSE CCT...

                Thanks Again ?

                Comment


                • 40106 and 4093? just add CD. CD40106. CD4093.
                  also HEF, also MM, HCF, etc.

                  MC140106. google more.

                  Comment


                  • which is which? 40106 = AND 4093= NOR?

                    Thanks

                    Comment


                    • Originally posted by GOHO View Post
                      which is which? 40106 = AND 4093= NOR?

                      Thanks
                      The CD40106B device consists of six Schmitt-Trigger inputs. Each circuit functions as an inverter with Schmitt-Trigger input.

                      The CD4093B consists of four Schmitt-trigger circuits. Each circuit functions as a two-input NAND gate, with Schmitt-trigger action on both inputs.

                      Comment


                      • I really appreciate the help but im still confused. I understand the Schmitt trigger and the components but on this schematic which is which, AND / NOR ?

                        Click image for larger version

Name:	SD2200 - LOGIC GATES QUESTION.png
Views:	1
Size:	914.7 KB
ID:	358767

                        Thanks!

                        Comment


                        • Originally posted by GOHO View Post
                          I really appreciate the help but im still confused. I understand the Schmitt trigger and the components but on this schematic which is which, AND / NOR ?

                          [ATTACH]53982[/ATTACH]

                          Thanks!

                          Do you mean the logic symbol ?, they are shown at bottom of schematic

                          Comment


                          • Sir anyone knows for a replacement for LM394

                            Comment


                            • To replace the LM394,use a SSM2212,its in a smd package though, not thru hole.

                              Comment


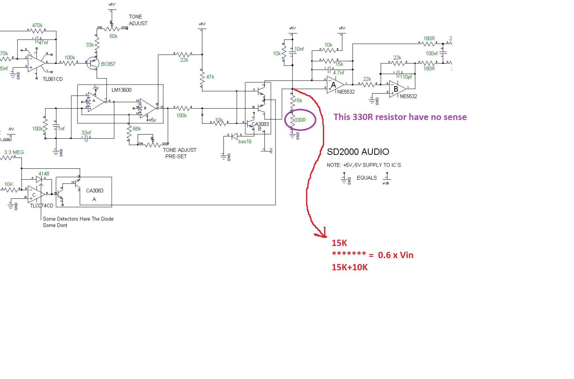
                              • I think i find one error in schematic and i am actually 100% sure its error as it have no sense.Click image for larger version

Name:	Error.jpg
Views:	1
Size:	206.3 KB
ID:	359002
                                This 330R resistor have nothing to do in this voltage divider configuration.
                                Voltage is set to the 0.6 x input voltage and this 330R resistor simply not feet there.
                                Can anyone who own SD2000 check?

                                Comment

                                Working...
                                X