Announcement

Collapse
No announcement yet.

Announcement

Collapse
No announcement yet.

WANTED: VIKING 5D

Collapse
X
 
  • Filter
  • Time
  • Show
Clear All
new posts

  • WANTED: VIKING 5D

    have you this schematics?
    Thanks in advance.

  • #2
    Originally posted by cordius View Post
    have you this schematics?
    Thanks in advance.
    I do not have the schematic, but I do have a scan of the front and rear of the PCB. These scans were done some time ago, but I never got around to sketching out the circuit. If anyone is interested in starting to back-engineer this, I will break open the case and note down the component values. We should be able to crack this simple design without too much trouble.
    Attached Files

    Comment


    • #3
      Thanks a lot. Someone is able to reproducing the board from the photo?
      Excuse my english

      Comment


      • #4
        if you will give more better photos under direct sunlight. simple PCB for redraw. where is your english from?

        Comment


        • #5
          Originally posted by kt315 View Post
          if you will give more better photos under direct sunlight. simple PCB for redraw. where is your english from?
          Hallo great KT315, i'm Italian.
          I'm working on the photo using sprint layout software.
          I'm sure you are best of me do redraw the pcb.

          Comment


          • #6
            Originally posted by cordius View Post
            Thanks a lot. Someone is able to reproducing the board from the photo?
            Excuse my english
            To check out

            Click image for larger version

Name:	V5D Component.JPG
Views:	1
Size:	272.1 KB
ID:	321832

            Click image for larger version

Name:	V5D PCB.JPG
Views:	1
Size:	114.3 KB
ID:	321833

            Comment


            • #7
              That capability in Sprint, of tracing a layout from an image, is quite impressive.
              I'll break open the case later and note down the component values.

              Comment


              • #8
                Patrick thank's very very much!!!!
                is possible to identify the values of the component?
                Qiaozhi can you post a better photo of component side?

                Comment


                • #9
                  Amazing !!!!

                  Patrick , Awesome work !!!! I did not know of any Sprint version that could convert from an image to a PCB layout ....What version ???....Please let us know more !!! There are some images on this forum , especially the New up-dated Hammerhead that would be great to have in "Sprint" .LAY FORMAT !!! To me this is Great News , 2009 is starting out very Good , Thank-you again Patrick , and everyone for this new posting of information !!!!!!!..............Regards..........Eugene52

                  Comment


                  • #10
                    Originally posted by Eugene52 View Post
                    Patrick , Awesome work !!!! I did not know of any Sprint version that could convert from an image to a PCB layout ....What version ???....Please let us know more !!! There are some images on this forum , especially the New up-dated Hammerhead that would be great to have in "Sprint" .LAY FORMAT !!! To me this is Great News , 2009 is starting out very Good , Thank-you again Patrick , and everyone for this new posting of information !!!!!!!..............Regards..........Eugene52
                    HI eugene52.
                    I dont write well english but if you see image, you can understand how to procede to design pcb from a photo
                    Attached Files

                    Comment


                    • #11
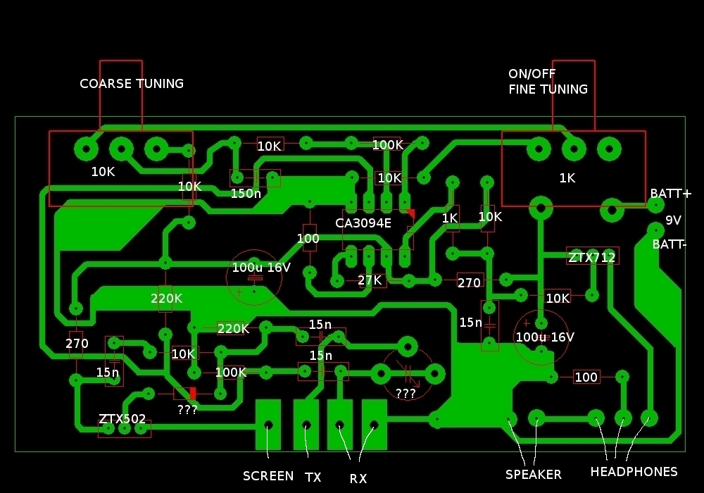
                      Here's the layout annotated with the component values, and the attached wiring. The TX coil connects between TX and SCREEN. The RX coil is center-tapped, with the tap connected to the screen. The diode looks like a general purpose signal diode, but it is not possible to see the actual value without removing it. The variable cap has no visible markings.
                      Attached Files

                      Comment


                      • #12
                        yellow variable capacitor is 7-40 pF

                        ZTX502 = european BC327
                        ZTX712 = ???
                        diode will work 1n4148.

                        Comment


                        • #13
                          http://members6.boardhost.com/classi...230991259.html

                          Comment


                          • #14
                            What a blast!?
                            Is that an "detector" ???
                            Ha,ha,ha.....
                            Sorry...but i expected some "machine" there, not just a simple whistler!

                            Comment


                            • #15
                              I've just back-engineered the schematic, and the coil connections are mixed-up in the last image. I will post the correct schematic later tomorrow, together with an updated PCB.

                              The coil housing seems to contain two coils for the transmitter circuit (1x TX and 1x feedback) while the third is used by the receiver.
                              The IC is an OTA (operational transconductance amplifier). It's quite a simple but elegant design, which exhibits very good ferrous rejection. It is also a non-motion detector. These are very popular low-end budget machines with quite good performance.

                              Comment

                              Working...
                              X