Announcement

Collapse
No announcement yet.

Announcement

Collapse
No announcement yet.

'KROT-M' (mole), new project

Collapse
X
 
  • Filter
  • Time
  • Show
Clear All
new posts

  • #16
    Originally posted by bernte_one View Post
    your 7805 smd regulator gives enough power for circuit and lcd Display?

    I manufactured exactly this pcb Click image for larger version

Name:	componentes.PNG
Views:	1
Size:	131.4 KB
ID:	342704, the 7808 is TO220 1A. I want to make a new pcb, there are many versions and I just want to know the version works well to repeat the circuit. Also connections. Any help welcome.

    Comment


    • #17
      Hello John

      can you send me PCB schematic from "Metal detector Krot-M" and the part's list
      cause i made the detector (modified version by Tepco (geotech forum) didn't work properly

      The problem is: when i connect the power source , after 20-30sec the LCD screen start to light but nothing on it to read just blue screen light...And on the speaker constant beep sound (like vibration from telephone) I try to reprogram the Atmega8 chip few times the problem continues... All parts are like on the modified project by Tepco,instead of IC - MCP602 i use (MCP6021) so is possible that it is the problem, so is there any replacement for this IC??? Any suggestions help ??? thanks
      ----
      oohh, still one bomb on my head. thank you for interest in projects I am sharing. to our sorry I do not do Krot. yes, I _only_try to share all I see in russian section of the net. I would very like to see anyone some russian guy sharing this info, but nobody wishes be active in this matter. THAT IS BIG OUR PROBLEM. also I many times welcomed Andrew to connect to russian forum MD FOR ALL http://md4all.ru/ but he refused always and constantly. so that just cause why I have not a direct link with him. Andrew seems is the psihopatic individual, some kinda egoistic botanist.

      try to ask anybody who made the project.

      sincerely yours
      Anatloy

      Comment


      • #18
        did somebody solve the Problems and get this Thing working?

        Comment


        • #19
          6 years late...
          Anyone done this md? Need lcd wiring, im not sure with what i have, md working, but not the lcd.

          Comment


          • #20
            Originally posted by kt315 View Post
            schematic
            MC39119 should be MC34119.

            Comment


            • #21
              I use tepco board, not using mc34119

              Comment


              • #22
                Hi.This is my first post.Until now, i was just a reader on this forum were i founnd many interesting information !Thanks to all! About MOLE M,this is my first digital VLF project and i can tell,it work!I use image B of pcb post 14, firmware 0.8.

                Comment


                • #23
                  Originally posted by nelutu.stoia View Post
                  Hi.This is my first post.Until now, i was just a reader on this forum were i founnd many interesting information !Thanks to all! About MOLE M,this is my first digital VLF project and i can tell,it work!I use image B of pcb post 14, firmware 0.8.
                  Hi welcome,
                  Do you have the complete file? I was toss that B pcb because lack of info.

                  Comment


                  • #24
                    Originally posted by ripsdevala View Post
                    Hi welcome,
                    Do you have the complete file? I was toss that B pcb because lack of info.
                    Is that you look for?
                    Attached Files

                    Comment


                    • #25
                      I have the lay file, i dont have the key lay, wiring and correct pcb layout. With tepco/desalex board is work but not the lcd, maybe there is wrong with wiring or something.

                      Comment


                      • #26
                        UPPP.... No one??? LCD wiring?

                        Comment


                        • #27
                          I thing there are more problems, the TX stage has no conection to the µC the Input from the TX amp goes to the Reciver circuit???? For LCD wiring you can look at this site https://www.mikrocontroller.net/arti...-Tutorial:_LCD (it is a german site)
                          Pay attention the LCD can be different,some models have 1 and 2 changed, but the need at least -; +; kontrast; RS; E; RW and 4 or 8 Databits, in 4Bit Modus the last four are enough. I have build the KROT on a Protoboard, if you use the wiring from the shematic its working.

                          Comment


                          • #28
                            Originally posted by horbei View Post
                            I thing there are more problems, the TX stage has no conection to the µC the Input from the TX amp goes to the Reciver circuit???? For LCD wiring you can look at this site https://www.mikrocontroller.net/arti...-Tutorial:_LCD (it is a german site)
                            Pay attention the LCD can be different,some models have 1 and 2 changed, but the need at least -; +; kontrast; RS; E; RW and 4 or 8 Databits, in 4Bit Modus the last four are enough. I have build the KROT on a Protoboard, if you use the wiring from the shematic its working.
                            Thanks for the reply, im use desAlex pcb not the original, i try to read from the scheme but still not working, its working without lcd and coil, beeping like krot m video on youtube, lcd just flash and show blank square dot.

                            Comment


                            • #29
                              some things are missing

                              Pin2 LCD(+) Pin2 header
                              Pin3 LCD(contrast) Pin3 header but the Resistor on the PCB goes to 5V, it has to go to GND
                              Pin4 LCD(RS) Pin4 header
                              Pin5 LCD(GND) Pin5 header (there is a ground wire going to the Keyboard, but it has no connection to GND)
                              Pin6 LCD(E) Pin6 header
                              Pin6 LCD(E) Pin6 header
                              Pin15 LCD(LED+) Pin15 header
                              Pin16 LCD(LED-) Pin16 header

                              the Ground wire from the keyboard has to go to the ground Pin next S4 from the keyboard connector

                              Comment


                              • #30
                                MC3114 are cheap if you get from a ALIEXPRESS

                                https://www.aliexpress.com/wholesale?ltype=wholesale&d=y&origin=y&isViewCP=y& catId=0&initiative_id=SB_20170508141830&SearchText =mc34119&blanktest=0&tc=af

                                MC3114 is a 250mw Low Power Audio Amplifier

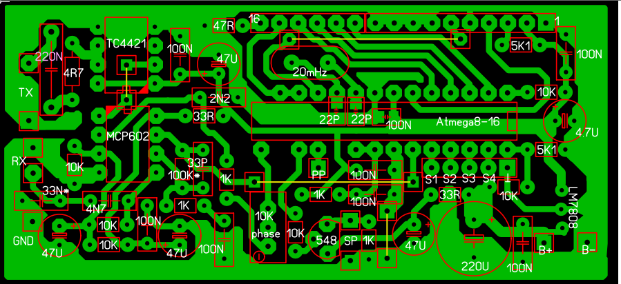
                                and the one thing I noticed about the circuit is the use of a fixed resistor R13 5k1 for the contrast on the LCD that is problematic as LCD's differ from one make to the other. should substitute 10k trimmer between voltage rails with center to contrast pin.

                                the atmega8 drives the MC3114 as an amp to drive the coil its single is internally coupled and used by the micro.

                                Comment

                                Working...
                                X