If there someone success with tepco/desalex pcb, please share, already msg the author but no reply
Announcement
Collapse
No announcement yet.
Announcement
Collapse
No announcement yet.
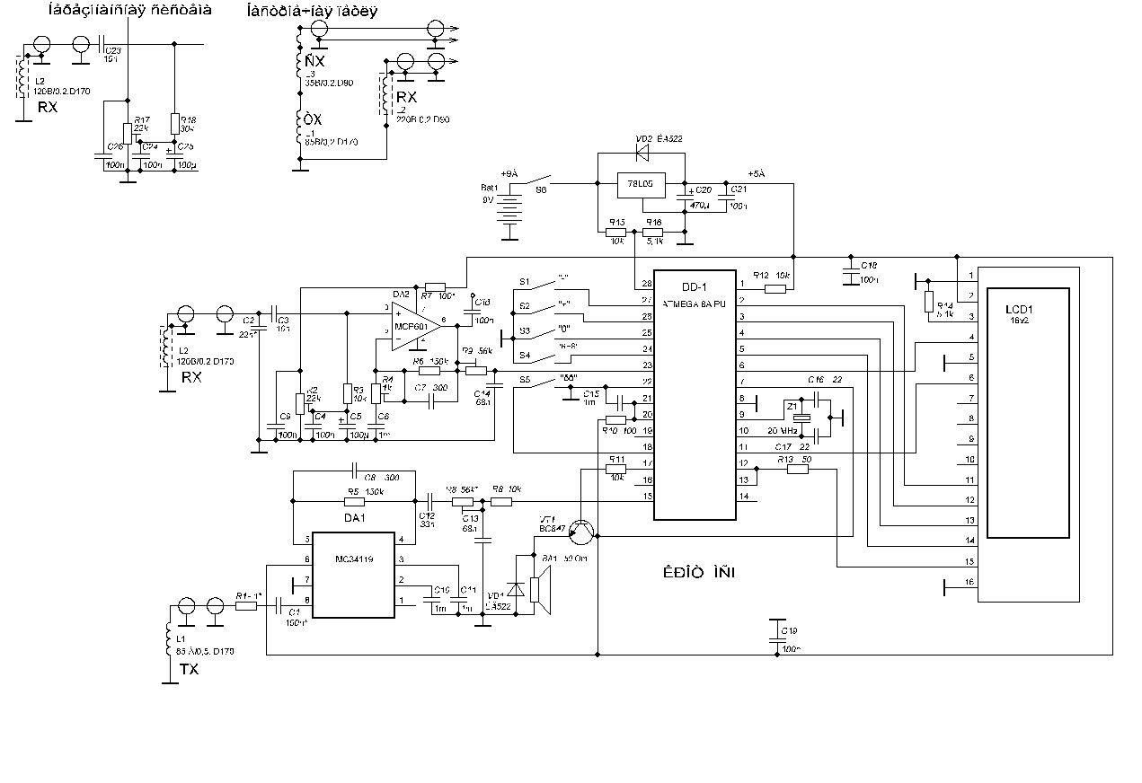
'KROT-M' (mole), new project
Collapse
X
-
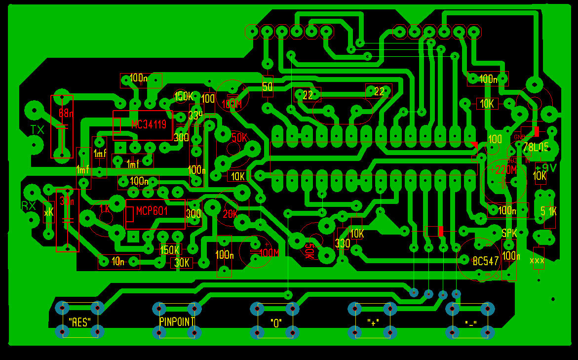
no problem just tested the atmega8 with firmware 12B on breadboard with LCD works fineAttached Files
Comment
-
-
found some errors my self could be more also tidied it up a bitAttached Files
Comment
-
Comment
-
Nice work, test on the field domOriginally posted by dom44 View Postjust built the prototype from last layout file works fine. I have an idea to run the mc34119 direct from 9v and bypass the 5v to increase range will have to try. Also found out the pinpoint is disabled in the last firmware version.
[ATTACH]39728[/ATTACH]
[ATTACH]39729[/ATTACH]
[ATTACH]39730[/ATTACH]]
I will toss last setup and make your pcb. Thanks
Comment
-
the circuit diagram i posted earlier is correct check the wiring and see if it matches. I am playing with the menu system now bit tricky but working it out this detector is more sensitive than i originally thought. also if you use an 8ohm speaker parallel a 100ohm with a 1uf cap in series with the speaker for good volume.
ignore the mod diagram it is cut at the wrong point should be cut between the 100n and the choke the 9v supply is only to go to the mc34119Attached Files
Comment
-
I am still working it out but I know you have to set your working frequency then chose the transmitter coil cap for resonance the receive coil should be set to resonate about 20 percent lower R4 is set to get the phasing right and fine tuning so you get the correct response to ferrous and none ferrous metals. the phasing is set in the firmware menu but in 45 degree steps . for R9 i used a scope and tuned to best signal
Comment
-
Hi dom, can u plz make some short video on bench test? ThxOriginally posted by dom44 View PostI am still working it out but I know you have to set your working frequency then chose the transmitter coil cap for resonance the receive coil should be set to resonate about 20 percent lower R4 is set to get the phasing right and fine tuning so you get the correct response to ferrous and none ferrous metals. the phasing is set in the firmware menu but in 45 degree steps . for R9 i used a scope and tuned to best signal
Comment


Comment