Announcement

Collapse
No announcement yet.

Announcement

Collapse
No announcement yet.

Tesoro Lobo news

Collapse
X
 
  • Filter
  • Time
  • Show
Clear All
new posts

  • #31
    hello

    looks good many thanks
    maybe it is the first double sided pcb i will do.

    regards from germany, bernd

    Comment


    • #32
      Hello bernd,

      You have to check some values​​, I already do a simple PCB that works but discrimination is low.
      Here are some links on this topic LOBO:

      http://redram.0pk.ru/viewtopic.php?id=23&p=3

      http://redram.com.ua/sam/lobo.html

      http://md4u.ru/forum/viewtopic.php?t...=asc&start=125

      NOTE: I put two terminals on TX and RX that you can adjust the different values of the capacitors chosen in function of the kind of searchcoil.

      Good luck

      Comment


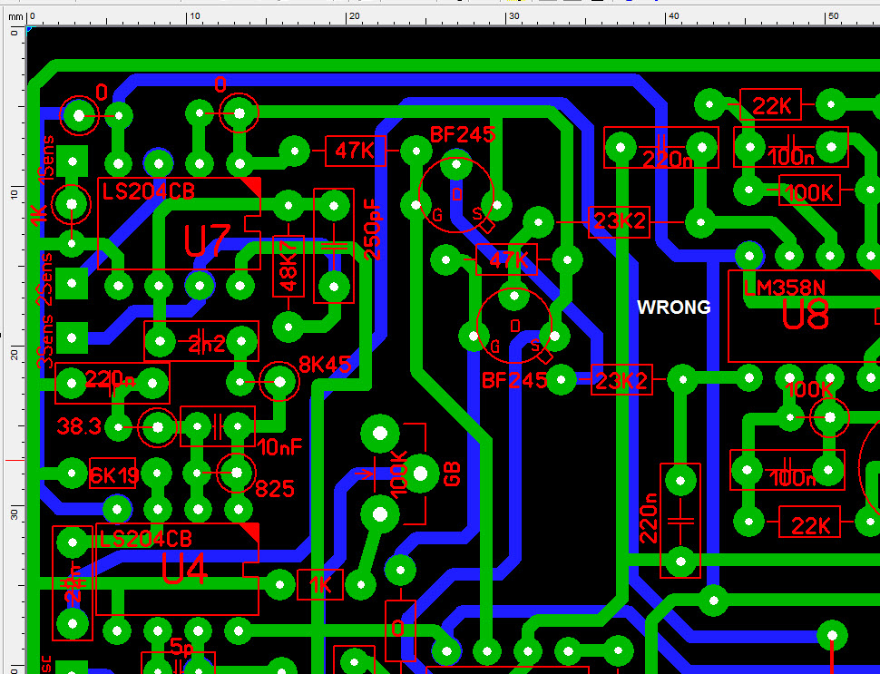
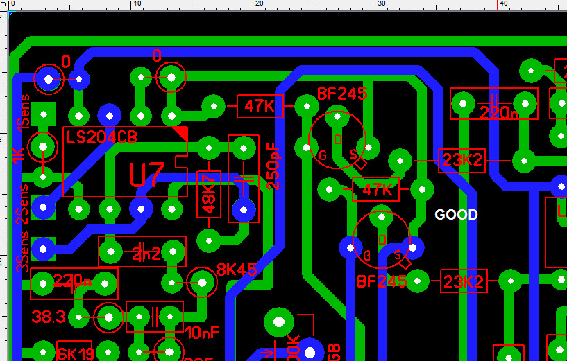
      • #33
        Hey bernd,

        I find a little mistake this morning, and I have by the same opportunity the answer to my problem.

        See my two attached pictures
        Attached Files

        Comment


        • #34
          Hello Legaucho . The pcb looks good to me , I was just wondering about the zero resistor ?

          It seems this Lobo is starting to become a very popular project , especially on Russian forums too . After the tiny bugs are worked out , it will be a great machine !!

          Regards..........Eugene
          Attached Files

          Comment


          • #35
            Hello Eugene

            In the original Lobo PCB there are several Resistor with 0 Ohms using like bridge.

            Best regards
            Attached Files

            Comment


            • #36
              I see that now , I wonder why Tesoro did that ? A fuse to burn ?

              Also the 17.5 khz must work better in Europe or Russia maybe because of 50 cycle AC ?

              I am finally ordering all the parts next week . Everything is easy to get except Lm308 is obsolete now.

              Best Regards...............Eugene

              Comment


              • #37
                Originally posted by amtech2005 View Post
                I see that now , I wonder why Tesoro did that ? A fuse to burn ?

                Also the 17.5 khz must work better in Europe or Russia maybe because of 50 cycle AC ?

                I am finally ordering all the parts next week . Everything is easy to get except Lm308 is obsolete now.

                Best Regards...............Eugene
                Using zero ohm resistors is just another way of making the topside connections on a single-sided PCB, rather than using wire links.

                Comment


                • #38
                  Originally posted by amtech2005 View Post
                  Everything is easy to get except Lm308 is obsolete now.
                  That's bad news.

                  Alltronics has the LM308H for $2.95 and the metal can is supposed to be the best, quietest.

                  You can purchase on LM308N on ebay for about $1 each, although those are from asian vendors and possibly counterfeit - but at that price maybe worth the risk.

                  If money is no object, Linear Technology makes the LT1008. Buy direct for ~$4 (+shipping) or purchase from Digikey for $5.50 (+shipping).

                  Comment


                  • #39
                    In doing some cross reference research the TL070 or [TL071 possible] but what was mentioned was the external capacitor needed on substitutions to correct a bad "Slew Rate" of these chips ? How about OP07 ?
                    Nte938 is $10.00 bucks .

                    This LM308 problem was already discussed here on this forum .
                    The BF245 is cheap replacement but no metal can like original 2n3493.

                    BR...........Eugene

                    Comment


                    • #40
                      I listed the LM3080N on the parts list I sent but looking again I don't think so.

                      Comment


                      • #41
                        Homefire . OP07 looks like maybe ?? A very Good price @ one buck each !!!

                        AD797 = NO !!!!

                        HH........E.

                        Comment


                        • #42
                          Can pins 1 and 8 be left floating. No Off set control>

                          Brain Fart , Never mind.

                          Comment


                          • #43
                            All Electronics has them!

                            They only want a Arm and four Toes for them. LOL

                            But then Mouser wants $10.00 for the NTE Version. http://www.mouser.com/ProductDetail/...zjLdtelA%3d%3d
                            Attached Files

                            Comment


                            • #44
                              LM308N $5.33 here: http://store.americanmicrosemiconduc...FSUbQgodcEAS2w

                              Comment


                              • #45
                                Hello all,

                                There are two externals resistors on front plate potentiometers.
                                Attached Files

                                Comment

                                Working...
                                X