Announcement

Collapse
No announcement yet.

Announcement

Collapse
No announcement yet.

Surf PI Pro

Collapse
X
 
  • Filter
  • Time
  • Show
Clear All
new posts

  • in the end its working now
    i just remove 4093 and put back and also caps & resistors arround i TOUCHED. and its worked like first time delay is working everything working
    My advice to beginers JUST BE CAREFULL ABOUT SOLDER--AND sensitive CAPS & RESISTORS for Soldering IRON.

    but distance is 12-15cm for 1 Euro... Can i improve distance?
    i tuned every POT for best distance my coil is 270uH and dumping Resistor is 390-2W


    Thanks for everyone

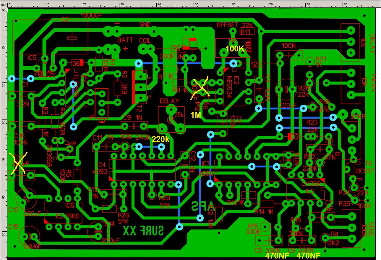
    but some of values Caps & Resistors is not same in MOD. schematic.

    Click image for larger version

Name:	my MODS.JPG
Views:	1
Size:	449.5 KB
ID:	348667

    Comment


    • Originally posted by seriall714 View Post

      but distance is 12-15cm for 1 Euro... Can i improve distance?
      i tuned every POT for best distance my coil is 270uH and dumping Resistor is 390-2W
      15cm for 1 euro is to short. With 7 inches coil i can get it at 27cm.

      Comment


      • Originally posted by jladre View Post
        15cm for 1 euro is to short. With 7 inches coil i can get it at 27cm.
        What type of coil is your 7 inch coil ?

        Comment


        • with my surf pi which i made some years ago i can get about 40cm on a 2 euro coin.

          Comment


          • that was with a 12" coil

            Comment


            • Originally posted by 6666 View Post
              What type of coil is your 7 inch coil ?
              It is just a simple round mono coil made from cat5 wire. I dont put any shield on it.. but machine is under repair now after leaking on last dive.Click image for larger version

Name:	IMG_1365.jpg
Views:	1
Size:	689.1 KB
ID:	349205

              Comment


              • Originally posted by jladre View Post
                It is just a simple round mono coil made from cat5 wire. I dont put any shield on it.. but machine is under repair now after leaking on last dive.[ATTACH]40387[/ATTACH]

                27cm air test or wet beach test? this is a difference. without shield underwater i have many false signals, maybe my detector is not well set.

                Comment


                • Originally posted by ionut_mtb View Post
                  27cm air test or wet beach test? this is a difference. without shield underwater i have many false signals, maybe my detector is not well set.
                  It is in wet salt sand..

                  Comment


                  • Originally posted by seriall714 View Post
                    in the end its working now

                    but distance is 12-15cm for 1 Euro... Can i improve distance?
                    i tuned every POT for best distance my coil is 270uH and dumping Resistor is 390-2W
                    ]
                    I just made my surf xx today. I almost spend my entire day figuring why i only got 15-20cm on a ring.. i challenge my self not to sleep until i solve the problem. And holla!! thanks God!! I can go to bed now. It just happen that this circuit only love to work on piezo speaker which i dont think that using an ordinary speaker will work the same. Another one is the C7 1uF which I tried to used 2 1uF electrolytic cap put in parallel with reverse polarity with each other that turn out to be a bad idea. So putting 2 470nF in parallel improve the situation. Its too hard if you cannot find the exact parts in your local store.
                    Atlast my surf xx now works better with 10.5 inches coil can get 30cm on a quarter and medium ring.

                    Comment


                    • I think you would find improvements with a Coil between 300 - 500 uH. Yours seems a bit low.

                      Comment


                      • Originally posted by homefire View Post
                        I think you would find improvements with a Coil between 300 - 500 uH. Yours seems a bit low.
                        My coil is 350uH 1R. I used it also in my barracuda and gives 40cm on a ring.

                        Comment


                        • Sorry, I flagged on the quote. 270mH

                          Comment


                          • jladre I was just reading TalkingElectronics (1a). A non-polar can be made using back to back electrolytics, with back to back blocking diodes joined between the electros to stop the reversed one burning out. By the way, did the XX board need any mods? I am planning to order a batch of 10 from PCBway. Sven gracefully converted SPL to Gerber for me a while back, as I still haven't purchased paid SPL7 to convert files.

                            Comment


                            • Originally posted by Tim View Post
                              jladre I was just reading TalkingElectronics (1a). A non-polar can be made using back to back electrolytics, with back to back blocking diodes joined between the electros to stop the reversed one burning out. By the way, did the XX board need any mods? I am planning to order a batch of 10 from PCBway. Sven gracefully converted SPL to Gerber for me a while back, as I still haven't purchased paid SPL7 to convert files.
                              Hello Tim! My board is working good now. I can get a 2.2grams gold ring at 35cm. No need to modify the board. I just put 3.3k resistor between 3906 emitter to the junction of R3 and R17. Don't forget to use piezo speaker.

                              Comment


                              • Click image for larger version

Name:	IMG_1543.jpg
Views:	1
Size:	473.9 KB
ID:	349284Click image for larger version

Name:	IMG_1542.jpg
Views:	1
Size:	642.6 KB
ID:	349285Click image for larger version

Name:	IMG_1545.jpg
Views:	1
Size:	595.9 KB
ID:	349286

                                Comment

                                Working...
                                X