Announcement

Collapse
No announcement yet.

Announcement

Collapse
No announcement yet.

Late 1960's BFO

Collapse
X
 
  • Filter
  • Time
  • Show
Clear All
new posts

  • #16
    good
    j.
    Attached Files

    Comment


    • #17
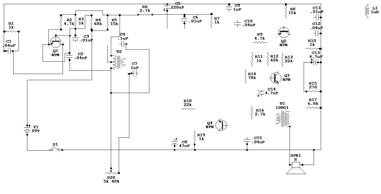
      I've already learned and refreshed a bunch of good stuff by starting this project.
      It's been well over a decade since I traced out a circuit to make a non existing schematic. My hand drawn version is not presentable so I decided to transfer it to a circuit design program and plot it out nice and pretty. I'm using circuit Maker 6 Student.
      My hand drawing is done, the components are all numbered, values marked and listed. The drawing transfer should take another day or so.
      Thanks to all you guys for the informative responses!
      I'm thinking that the adjustable ferrite core transformer was just the easiest way to make a centering adjustment for the threshold. (only external adjustment) on/off and threshold are combined onto a single pot/sw.
      Refreshing old brain cells is fun!

      Comment


      • #18
        Man! This is harder than I thought it would be. I've never done this on a computer before. Getting the hang of it. How do I get the image from Circuit Maker 6 Student to be transferable to a site like photobucket? How do I get the image to show here?



        I have the components all layed out, values listed, poles oriented. I just can't show what I've done so far.

        Comment


        • #19
          Originally posted by HECTOR View Post

          How do I get the image from Circuit Maker 6 Student to be transferable to a site like photobucket? How do I get the image to show here?
          Copy-Paste link of picture listed on "photobucked" to window apeared if you click on icon "Insert Image" here.

          Comment


          • #20
            Photobucket doesn't see it as an uploadable file. They want pics and vids.
            How to transfer to jpeg or...????
            I've seen it done, I just don't know how they do it.
            The pic shown is not the completed one that I thought it was. I have all the transistors figured out but not the 10mm ferrite core transformer/adjustable coil. I think it's 5 lead with a center tap on one side.
            All that's left is to interconnect about 2/3 of the remaining circuit on Circuit Maker 6 Student. (and figure out how to get it to show here)

            Comment


            • #21
              Press PrintScreen [PrtScrn]
              Paste to a image editing program. (MS Paint, Photoshop, Paintshop, etc.)
              Save as any type you like. (Better use .bmp or .PNG formats)
              Upload the image in any site and share it as WM6 said.

              Comment


              • #22
                Originally posted by HECTOR View Post
                Photobucket doesn't see it as an uploadable file. They want pics and vids.
                How to transfer to jpeg or...????
                I've seen it done, I just don't know how they do it.
                The pic shown is not the completed one that I thought it was. I have all the transistors figured out but not the 10mm ferrite core transformer/adjustable coil. I think it's 5 lead with a center tap on one side.
                All that's left is to interconnect about 2/3 of the remaining circuit on Circuit Maker 6 Student. (and figure out how to get it to show here)
                Don't worry about putting the image on PhotoBucket. Simply scroll down the page and select Manage Attachments. You can then add an image to your post on Geotech. Please take note of the maximum file sizes.

                Comment


                • #23
                  This is the 'missing' picture, I think:http://i777.photobucket.com/albums/y...squirt/015.jpg

                  Comment


                  • #24
                    I think that HECTOR tries to upload an image from the program he uses to make the layout.

                    Comment


                    • #25
                      LIKE THIS?
                      Nope...

                      Got the file saved in Paint but it goes away when I try to post.


                      Comment


                      • #26
                        Like what...?
                        I do not see anything.

                        Comment


                        • #27
                          Originally posted by HECTOR View Post
                          LIKE THIS?
                          Nope...

                          Got the file saved in Paint but it goes away when I try to post.


                          .
                          Attached Files

                          Comment


                          • #28
                            Thanks to all you guys who helped!
                            Finally figured out how to convert to JPEG in Paint.
                            Maybe one of you guys can finish the interconnections before I do.
                            Attached Files

                            Comment


                            • #29
                              Originally posted by HECTOR View Post
                              I can make a schematic.


                              no comment.
                              J.

                              Comment


                              • #30
                                My gut feeling is the transistors will all be pnp type. And you've shorted two legs of one transistor together, by the way. This may help us check your 'handywork', looks like the transistors have b,c,e marked on the PCB:http://i777.photobucket.com/albums/y...squirt/017.jpg

                                Comment

                                Working...
                                X