Originally posted by Aziz
View Post
Still, the cross-quad is better for MDs, IMO.

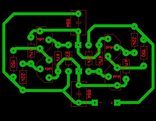
cross-quad oscillator and came up to something beautiful. I combined my initial design with Aziz' and mixed in some Clapp-style tricks, and voilà - a booster cross-quad configuration. I also dropped the emitter resistors for simplicity that resulted in somewhat higher 3rd harmonic, but let it be ... for now.
) with the balanced oscillator, and as a bonus gets 60% more coil current for free 


Comment