Thanks
Announcement
Collapse
No announcement yet.
Announcement
Collapse
No announcement yet.
Magnum on steroids!
Collapse
X
-
Will sell my PCB's in lots of 2 for $10.00 plus shipping
http://www.geotech1.com/forums/showt...iods-SMT-PCB-s
Comment
-
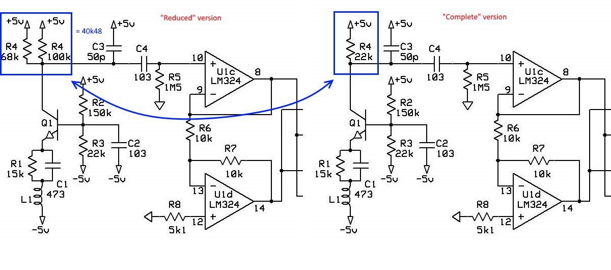
Goodnight! I soldered the Magnum, but I can not adjust the coil (I reduced it to the minimum by the oscilloscope, but I can not cut off the ferrite ((GEB at maximum, but Ferrite is visible.
Tell me how to move the phase, so that GEB cut off the ferrite in the middle of the potentiometer.
Thank you!
Comment
-
I'm definitely not an expert, but here are some suggestions:
Try reversing (swapping) the RX coil connections and see if that makes a difference.Originally posted by Jakson30 View PostI soldered the Magnum, but I can not adjust the coil (I reduced it to the minimum by the oscilloscope, but I can not cut off the ferrite ((GEB at maximum, but Ferrite is visible.
I think normally ferrite is cut when the GEB potentiometer is at it's minimum (anticlockwise) position, not the middle position.Originally posted by Jakson30 View PostTell me how to move the phase, so that GEB cut off the ferrite in the middle of the potentiometer.
Comment
-
I changed the RX, but then there are 2 signals per coinOriginally posted by Mike View PostI'm definitely not an expert, but here are some suggestions:
Try reversing (swapping) the RX coil connections and see if that makes a difference.
I think normally ferrite is cut when the GEB potentiometer is at it's minimum (anticlockwise) position, not the middle position.
I have ferrite cut out at the GEB maximum (clockwise)
Comment
-
Comment
-
Wow, this shaft look's really amazing mate. Are those part's from bike?Originally posted by reiv View PostHello Ivconic, big thanks for this thread. This unit is really deep and fast
it really suprised me. Could You please explain more about adjusting R35 and R42 - how to do it right. I`m not sure if i made it correct. Here is my Magnum with 10.5" coil:
[ATTACH]39699[/ATTACH]
[ATTACH]39700[/ATTACH]
[ATTACH]39701[/ATTACH]
Regards

Comment


Comment