Thank you, just wanted to double triple check before I order a coil.
Announcement
Collapse
No announcement yet.
Announcement
Collapse
No announcement yet.
Magnum on steroids!
Collapse
X
-
with the gm5 you can switch between 8 and 18 khz in the detector menu. I think it switches the "extra" wirerounds on that ivconic mentioned. You don´t have to change the coil and if I´m not wrong, than you can switch between the frequencies on the fly in your search process.
Comment
-
Originally posted by mschmahl View Postwith the gm5 you can switch between 8 and 18 khz in the detector menu. I think it switches the "extra" wirerounds on that ivconic mentioned. You don´t have to change the coil and if I´m not wrong, than you can switch between the frequencies on the fly in your search process.
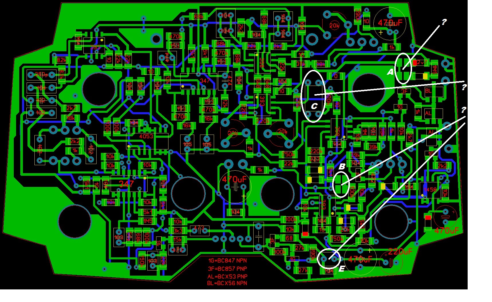
I think "extra" wirerounds has nothing to do with changing of frequency.
Those are there wired the same at all models starting from model 1+ to model 5 and serves to provide a portion of TX as reference for synchronous demodulator.
Speaking of model 5... i tested it detailed for some time.
It is decent try from manufacturer but i would have some remarks.
Software, the code, is somewhat slow in behavior.
There is annoying start up with complicated bitmap and it still haven't finishes; while at the same time you can hear detector behavior in background, for example.
Walking through menus and adjusting the parameters; i have direct impression that Atmega (one of those two) is used as bare "digital potentiometer" and nothing else.
Skim look on electronics shows the concept. It is obvious that it is still fully analogue design with addition of digital pot and LCD jingle&bells.
In essence it is still the model 4. A bit slower and sloppier in behavior. Audio is also kinda mum and inert, comparing to model 4.
Overall, despite the remarks, i am really impressed with the effort, knowing from earlier that it is small and independent manufacturer who started in similar fashion as many enthusiasts here on forum.
Fabrication quality is way over the hobbyists level, this is important to point on. Almost competitive to main league.
Still... if you ask me; model 4WD is my favorite and winer. Way over and far from closest competition and copies i mentioned earlier.
Comment
-
Originally posted by bandito View PostVery quickly complete the project,no development
Takes time to acquire all the parts then to build. If your in such a hurry to see one being built, no reason you can't get a move on building one yourself....
Mine is a winter project, so far have 75% of the parts, ordered a search coil. I probably won't see the balance of what I need for a good 3 weeks. This is my first time building a SMT project, not in any hurry to muck things up. Not sure if anyone else has started one of the three builds.....................
Comment
-
Originally posted by SVEN1 View PostTakes time to acquire all the parts then to build. If your in such a hurry to see one being built, no reason you can't get a move on building one yourself....
Mine is a winter project, so far have 75% of the parts, ordered a search coil. I probably won't see the balance of what I need for a good 3 weeks. This is my first time building a SMT project, not in any hurry to muck things up. Not sure if anyone else has started one of the three builds.....................
Good thinking!
I was literally scared from SMT, once i got those boards on the bench in front of me. How can i manipulate with those small parts? How to solder them properly?
I don't have quite proper working conditions here, everything is so improvised.
And than i took a time, went slow. In just half an hour i founded my own method (actually pretty common method) how to handle those small parts.
After dozen soldered components it starts to go easier and easier. After two hours i became skilled enough to make such works very good. It is practice and patience.
And everything is in the head, not in tools, not in material ... just in head.
Comment
-

Thank's.
Comment