Originally posted by WM6
View Post
Announcement
Collapse
No announcement yet.
Announcement
Collapse
No announcement yet.
Nexus and transmit power.
Collapse
X
-
No. Those coils are not officially out yet. The 26" coil will take some longer time as the 20"DD is still not finalized.Originally posted by Funfinder View PostHi, are there any depth test videos with the MP combined with the 70cm or 100cm coil available?
And there also a number of high frequency coils for MP coming that are on demand in Europe.
Comment
-
Originally posted by WM6 View PostThanks. Your contribution are very welcome.
Which Nexus model could cope with high mineralization best?
Here we go.
The attached picture is showing all you need to know to make just about any IB detector work in the worse mineral conditions. For work on very strong black sand the value of the parallel potentiometer to the RX will have to get down to 5 Ohms or even less. This will allow getting coins no deeper than 2.5", but non of the existing IB detectors (except MP) can even work in such cases. For milder mineral conditions the potentiometer value will be higher resulting in higher sensitivity of the whole system.
If the parallel RX potentiometer is above 1k value this will allow the resonance of the search coil to add to the over all sensitivity.
To have the TX and RX in full resonance ideally both loops should be with the same inductance and coupled with the same capacitors. This is the easiest way to go about it. Different TX and RX will require different capacitor values to achieve full resonance if it is needed.
TX and RX can be just about any value, but to prevent the differential amplifier from drawing too much current TX is advisable to be with few Ohms active resistance and probably above 5mH inductance.
The THS4131 is a fully differential amplifier that will prevent any amplitude change what so ever making this transmitter probably the most stable TX amongst all IB schematics. In the case with MP_II prototype the power supply for the THS4131 is 20 Volts, which results in 38 Volts between the two differential outputs and then multiplied by 2 from the coil sections = 76 Volts p-p.
The TX coil does not have to be made with amplifying sections. I just did it this way as I prefer higher Voltage swing for my TX designs.
The TX coil have to be completely tuned in resonance to the source oscillator to minimize the current drain of the differential amplifier and also prevent over heating caused by output distortions.
This design solution works excellent on highly mineralized grounds. In fact it works way beyond what CTX3030 and other sophisticated digital detectors can even come close to. However it is an approach that will not allow very high sensitivity for super depth on normal conditions, because of relatively high noise level. At least my prototype was noisy beyond my requirements for Nexus noise figures. Other wise of you do not find the noise disturbing you will be kicking a lot of claims down the drain with this.
For IB detector to work properly on highly mineralized ground there is one condition that is important above all.
Either the transmitter have to be very stable or the receiver, but never both of them. Since getting a super stable receiver is near impossible this condition will fall on the transmitter naturally.
The production MP circuit uses a different approach with a free resonant transmitter, which is the same as in all other Nexus detectors, together with an input circuit that deals with the mineral conditions in a different way.
This was the second MP prototype and there were 6 in total before the production MP came out.
- Likes 1
Comment
-
Originally posted by Nexus View Post...But then we can find every reason for anything to be useful or useless. ... So it all comes down to personal preference.
Exactly!
Now you can understand why i am always ready to criticize "mine is bigger than yours" kind a advertisements, video demonstrations and inadequate comparisons, promotional test etc...
If i had new product and wanted to promote it; i would never engage any other brand and model nor try to compare those with my product.
I would simply test and show only my product, it's features and it's performances.
...
Video you posted after is also "one of those videos" where model from another brand is put in inferior position comparing to promoted one.
Simple question; how can we, the watchers, be sure that Minelab was adjusted properly?
Maybe Minelab can outperform Nexus in given conditions but promoter simply adjusted it not to?
See?
Simple example of what i was talking about.
Comment
-
I understand your point of view very well as there are so many lies out there that one can not tell what is truth and what not any longer.Originally posted by ivconic View Post
Exactly!
Now you can understand why i am always ready to criticize "mine is bigger than yours" kind a advertisements, video demonstrations and inadequate comparisons, promotional test etc...
If i had new product and wanted to promote it; i would never engage any other brand and model nor try to compare those with my product.
I would simply test and show only my product, it's features and it's performances.
...
Video you posted after is also "one of those videos" where model from another brand is put in inferior position comparing to promoted one.
Simple question; how can we, the watchers, be sure that Minelab was adjusted properly?
Maybe Minelab can outperform Nexus in given conditions but promoter simply adjusted it not to?
See?
Simple example of what i was talking about.
The CTX3030 in my videos is there for the only reason that it is the most advanced IB detector to date and in highly mineralized soil there is nothing else worth comparing to.
The CTX3030 was set as described in the User Manual as accurate as possible, but obviously folks can not see that. I have struggled to get this video with Nikon D810 with 14-24 zoom lens, which is a damn bulky machine and I have failed to show any setting on either detector. I admit I am a horrible camera man.
However the truth is that I have saved some embarrassment to the CTX as my prototype have exceeded the CTX performance by a huge margin, so I have decided not to show everything.
Also for the very reason we are discussing here I retracted my ideas to compare to other detectors, because there is not much to compare and also to stop this measuring dicks practice that seems to irritate many folks out there.
You do live in Serbia as I understand. So come over to Bulgaria and see for your self and bring any detector you like to compare to. Only then you will understand if your critics in this case are right or not.
Then there is the thing with your Deus thread, which is not that different from mine is bigger than yours, right.
Comment
-
Of course we can compare detectors but it breaks down to
the strength of different features or depth at different kind of soils.
We can write charts with all kind of features and compare each
of these features separate incl. information what kind of features
detectors have or not. This is the same as with comparing software.
People this way see if the needed features are available at all and how
good it compares with others.
And some detectors we can compare of course directly:
Per instance if we would compare the ACE250 with the GTI2500
the GTI has all the features the ACE has but many more, is deeper,
works better at ALL kind of soils!
The only pro's the ACE has is that its more lightweight, cheaper and easier
transportable - but these are subjective advantages and no technical ones.
Claiming that its not possible to compare detectors at all is just some
argument of those who don't wanna hear that other detectors could
be much better that the beloved self one used. Greetings to Kemper!
Or it's like saying:
I wanna stay at home because its much cheaper than making holidays.
But this not even touches the real "best possible holidays competition".
Or even better:
"My wife is the most beautiful in the world and all others are ugly!"
What mainly counts for metal detectors in one sentence:
With what coil at what soil in which depth and what size something is detectable?!
This is the stuff which has priority and not all kind of pseudo pro versus contra arguments.
And perhaps I even will buy the Nexus with nice large coil because its perfect that it uses
"high voltage" for real useful penetration depth and to eliminate the damned electro-smog!
Comment
-
Interesting circuit design, Georgi, thanks for posting this.
I was wondering why the TX coil is drawn as 50T and two 25T. If I were making such a coil myself, I would be inclined to wind 50T + 50T in bifilar fashion. How did you actually wind it, as 4 x 25T quadrifilar, then link them up as shown on the circuit?
Comment
-
Originally posted by Nexus View PostI understand your point of view very well as there are so many lies out there that one can not tell what is truth and what not any longer.
The CTX3030 in my videos is there for the only reason that it is the most advanced IB detector to date and in highly mineralized soil there is nothing else worth comparing to.
The CTX3030 was set as described in the User Manual as accurate as possible, but obviously folks can not see that. I have struggled to get this video with Nikon D810 with 14-24 zoom lens, which is a damn bulky machine and I have failed to show any setting on either detector. I admit I am a horrible camera man.
However the truth is that I have saved some embarrassment to the CTX as my prototype have exceeded the CTX performance by a huge margin, so I have decided not to show everything.
Also for the very reason we are discussing here I retracted my ideas to compare to other detectors, because there is not much to compare and also to stop this measuring dicks practice that seems to irritate many folks out there.
You do live in Serbia as I understand. So come over to Bulgaria and see for your self and bring any detector you like to compare to. Only then you will understand if your critics in this case are right or not.
Then there is the thing with your Deus thread, which is not that different from mine is bigger than yours, right.
I put it intentionally in Off Topic part of forum, just because i didn't want to annoy people here in other more productive parts of forum.
Also i imagined it as not very serious place to be, but for humor and mockery. Lately i am hard spitting on XP there. Come and read.
...
There is no point in me coming there and test the Nexus; because i am mostly interested to see how it will perform here on my sites.
Several times i mentioned specific conditions which i am having here. So real deal for me is to see it in action here.
Also i would like to see it with smaller and smallest coils in action. On my sites here there is no place for such large coils!
Comment
-
C'mon!Originally posted by Funfinder View Post...Or even better:
"My wife is the most beautiful in the world and all others are ugly!"
...
What are you saying!?
...
Yes my wife is the most beautiful in the world and yes all others are indeed ugly!
(Otherwise i might end up stabbed in the back or throat cut while sleeping!)
Comment
-
I just used a bifilar coil (4 x 25 turns) manufactured for one of my resonant detectors. This TX can be made with any configuration.Originally posted by Skippy View PostInteresting circuit design, Georgi, thanks for posting this.
I was wondering why the TX coil is drawn as 50T and two 25T. If I were making such a coil myself, I would be inclined to wind 50T + 50T in bifilar fashion. How did you actually wind it, as 4 x 25T quadrifilar, then link them up as shown on the circuit?
Comment
-
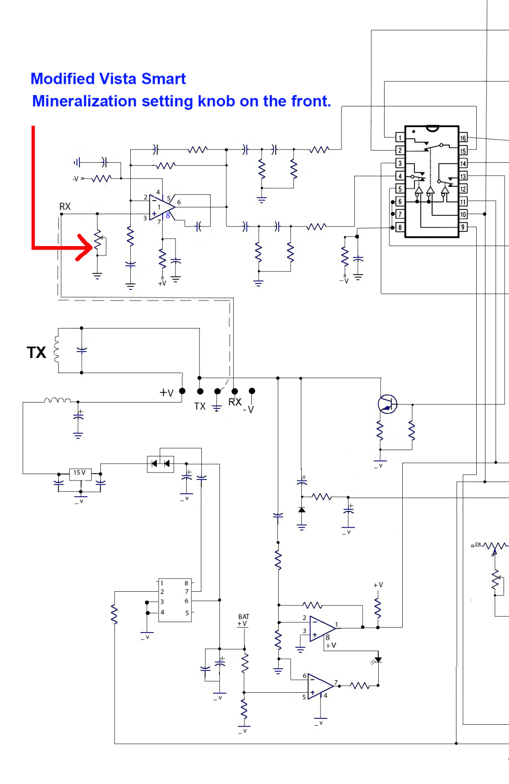
Unfortunately, this is not correct.Originally posted by Nexus View Post.......................... but non of the existing IB detectors (except MP) can even work in such cases. For milder mineral conditions the potentiometer value will be higher resulting in higher sensitivity of the whole system.
............................................
As you can see you're not the only one with the same ideas.
This is a part of the front end of the modified Vista Smart and can function very well with Black Sand.
Attached Files
Comment
-
I am going to release soon 9" and possibly 12" concentric coils for MP, which by all means will blow your mind in iron infested sites. I ma getting with these prototype coils small hammered coins not near or in between the Iron, but completely covered with Iron.Originally posted by ivconic View Post
Also i would like to see it with smaller and smallest coils in action. On my sites here there is no place for such large coils!
It is not important how big or small any coil is, but how fast. I have been getting hammered coins next to Iron nails with 50 cm concentric coils. As I have said many times - it all begins and ends with the search coil.
- Likes 1
Comment
-
You are not paying attention.Originally posted by Nupi View PostUnfortunately, this is not correct.
As you can see you're not the only one with the same ideas.
This is a part of the front end of the modified Vista Smart and can function very well with Black Sand.
The parallel resistive load over RX loop in IB detectors was invented by Bruce Candy over 20 years ago. So I have no claim here.
My second prototype design idea was not based on just the use of extreme RX resistive load as low as 1.5 Ohms, but also on original TX circuit solution that is far more significant than the resistive load alone and I know for a fact that my TX circuit solution is not present in any IB detector design.
However the production MP design that I sell now is by at least 40% more capable in pure magnetite than my 2 prototype made with resistive load over the RX.
Pure magnetite, not just any black sand. Try your modified detector on that and let us know how is doing.
- Likes 1
Comment
-
Originally posted by Nexus View PostI am going to release soon 9" and possibly 12" concentric coils for MP, which by all means will blow your mind in iron infested sites. I ma getting with these prototype coils small hammered coins not near or in between the Iron, but completely covered with Iron.It is not important how big or small any coil is, but how fast. I have been getting hammered coins next to Iron nails with 50 cm concentric coils. As I have said many times - it all begins and ends with the search coil.
When i said "there is no place" ; i literally mean that there is no place, no room for larger coils.
Local sites are pretty rough sites. Piles of stones and ceramics mixed with iron oxide covered with low bush and pretty sharp branches all around.
Soil is not leveled, on contrary often is pretty steeply and tough to stay easy on your feet. (Carl would enjoy climbing here!!)
Very tough!
But there are the most precious finds only left by now on such places. Everywhere else where you can move easier; is already exhausted totally.
That's why i am constantly mentioning small coils. Only smallest coils can do the job here.
...
As far as i know there are just few Nexus detectors here in Serbia. Not only because of the price (much more expensive models are sold widely).
So there are very slim chances that i will test it sooner. Unless you make some deal with local supplier.
Comment

Comment