On the hand drawn pictures of this type of conc coil they usually show a bucking coil, is there some kind of magic trick they do with the 100k pots for the null ?????
Announcement
Collapse
No announcement yet.
Announcement
Collapse
No announcement yet.
Nautilus revisited
Collapse
X
-
I was going to ask the same question, but I really don't know enough about the subject to offer any answers. I think SLB controls manipulate phase and amplitude of tx signal presented to the Rx coil.
Some expert can help here. My brain is overheating just reading the Nautilus patent with all the sophisticated terminology. Like instead of saying " go up", they will say" advance in the vertical plane" mumbo jumbo. It is good stuff. Just need to take in small bits at a time.
Comment
-
a problem you (and of another guys too) give only .lay6 file but use .jpg pic of board like a layer. a lay6 file does not keep layer fileOriginally posted by dbanner View PostHere is the layout. I was not bluffing. Took many hours.Summer project?
inside as format. right way is to give lay6 + the jpg in one ZIP. then people will be able to check the layout.
Comment
-
When guys die, things change, and material disappears from the internet. According to photos of the inside of the coils Nautilus used two wires to move around to get the null of the coil. They wrote messages inside the coil case to let the future person who had to fix an incoming defective coil again what had been done to it to get the coil to null. And the coils insides are fairly "light weight made". I was saying that in a kind way to the memory of Nautilus. Not made very strongly. So out in the field they got bumped and back them came in around 2 or 3 years for repairs. This was observed by reading Nautilus post after post in the past.
Yes, that link still exists, and AOL let me go visit it. So I was there as well.
When one is trying to come up with a schematic by reverse engineering, it is difficult to figure them out and come up with a schematic like the factory schematic. So I thank and commend DBanner for what he has done and what he is still trying to come up with... I appreciate it very much DBanner!
Melbeta
Comment
-
I assume you want the software so that you can run the .SCH file? I do not use Expresspcb nor have it installed in my computer, but if you email me at Pondco at Aol dot com I might be able to email what you would like to have. When I draw out my own schematics I either draw them by hand or use Orcad which I bought and paid for.Originally posted by kt315 View Postcan anybody send me expresspcb on email? i do not want to register email address on their site.
Melbeta
Comment
-
Yes, I noticed this as well. One can take the photos, have them enlarged and printed out on large sheets of paper, then put them on a light table, and put a new sheet of blank paper on top, and begin tracing lines and after you have done this one can see things in a better light. I have done it myself in the past when reverse engineering a electronic unit. The answer is they moved the coil wires around in position, which is why they wrote on the case what they did. Strange to do it that way, but it is how they did it.Originally posted by dbanner View PostThere's something strange about coil for the 2b that bothers me. I have learnt that concentric coils have what is referred to as a bucking coil. So now anytime I see a concentric coil setup, I immediately think bucking coil.
Yet I cannot see this in pics of 2b coil. What I see are some wires for balancing, but there is only two wires and a center tap coming from tx coil connected to small pcb. The bucking coil is supposed to be part of the tx coil, but I see no other wires connected to tx coil on small pcb.
This puzzles me.
I used to read the posts of various guys who knew the owner Jerry, before he sold it, they would visit him in his shop, and back then he was very easy to know, and was not into trying to hide what he did later on. So he would show they what he was doing, and some of them were permitted to wind and null coils while he guided them through the procedure. So it pays to read the old posts. But unfortunately due to death of Jerry and subsequent owners, the forum posts are now gone.
Here is one by Chuck:
My Nautilus used may never seen what inside handmade and high sensitive coil. This old 15 coil [ Thicker Designed Coil } that went dead and replaced by Jerry Tyndall. The top on coil is shielded with hand painted graphite, this is one reason you can go under under power lines and other place that other machines got nuts. On bottom is the real guts on Coil that {faces the ground"}, outer coil winding and middle windings . In close up photo is the reason the DMC-2b power and advance over all machine is the stabilizer board . To balance an DMC2B coil it takes tricks and skill and very steady hand and Scope, just move a single wire to balance coil then epoxy fast. I hope you guys find this info interesting, my people who have DMC-2b never see why the DMC-2b are far different then any other machine and why they go super deep and and are hot in good soil. Chuck
That's very interesting - what are the small round items, what are they to do with balancing the coil?
The very small round parts are rubber spacers that leave just a little space from bottom section coil. This is why is slight touch on the bottom coil you can feel the coil move little. The coil windings, ect don't ever touch the bottom half coil.
Chuck
The coils are hand built and checked multiple times during construction built and each one is checked and adjusted on a master machine to assure consistency then installed and checked on the machine that it is sent out with. Each unit is either marked with serial number internal to the box or vibrated engraved to the handle.
Today one lady was building the coils, The owner was finishing up on a new unit to be sent out, one person was repairing a unit. I asked what the most common problems that units were sent in for, he stated that the most common problems were the on off switch which people hit and dislodge after many hits and some coil problems from people swinging and hitting trees to hard. He also stated that many people use the coil and rod length to run off snakes, while stout enough it is not designed to be used as a hammer. They had about 10 units left to repair from what I saw and are building new units on a order basis. I guess I spent an hour there , The owner was very helpful in answering my questions and as nice as could be. Ken
I prefer the DMC2B over 2BA on 2B you can fine tune Sen level on All Metel/Disc Sen and gain an little more depth. The Coil balance is done by setting R/C controls front of box, one set few times it easy and there few tricks I learned from Jerry Tyndall to what called }Power Balance" coils to go just little deeper { Ps Don't ask me]. If you relic hunting sandy/ loam soils my personal Experiences the Nautilus DC2b /. DMC2Ba and the still deepest and hot brass/ silver still on markets and if your looking deep iron such shell or huts in camps it still the kings for the old timers and well seasoned Relic Hunter. In hot/ bad soil the Nautilus is not the best machine to use and some sites it unstable and loss depth. Personal, if you hunt good and bad ground you need two machines, in good ground the DMC2b is the king in my opion and when I hunt Hot/ Bad Ground I use my Whites TDI Pro, it goes deep and its priced much lower then other brands over $4 but you will dig more iron. The new current Nautilus Modes with new Whites Rod set up are super well balanced and you can hut all day with 15 inch head.. The coils problems is past are know gone with use new stonger but slower setting use in current coils made. If you decide to by any used DMC2B or BA from an dealer or anyone it best to make sure coils are still in balanced before purchased coil. I know Ron S personal and you trust him selling you good machine I hope this info is help to all Chuck
And as you might guess I have spent considerable time, amassing information on Nautilus, but never had a machine in my hands. I am glad I did it as now things have disappeared from the internet due to death of each of the two owners in the past. Never quite learned the secrets, but I did it mainly to learn about what Nautilus did.
Melbeta
Comment
-
Very interesting information there sir. Thanks for posting. Well those fine wires which loop around and are stuck down, are positioned and stuck when coil is being fine balanced. This is part of manufacture process of coil. These wires are part of bucking coil. An extra piece is left swinging before attaching the end to small pcb. Then when final balancing of coil is being done, the little piece of extra wire is moved around until null is achieved. Then it is glued down in that position.
This is what I learned from various thread and documents as to construction of concentric coil.
So I think that the 2b is normal concentric coil(with bucking coil) and should be relatively easy to reproduce the original coil.
Comment
-
"Nautilus is the only machine I know of that has the SEARCH LOOP BALANCE feature. The
transmit and receive windings of a coil are precisely placed and epoxied into permanent positions. If
either coil is moved out of position, a signal will be created that can interfere with proper operation of
the coil. The contracting and expansion of the coils physical structure due to changes in
temperature can cause these minuscule changes in the coils operation. This can be happening to all
detector coils but seems to be a somewhat minor effect that it is ignored in other detector designs.
The electronic components in a coils circuits can also change value due to aging over a period of
time. The R and C controls of the SEARCH LOOP BALANCE system allows us to finely tune the search
loops coil to insure more precise operation."
This quote taken from here
http://www.relichuntersupply.com/NautilusTips.html
Comment
-
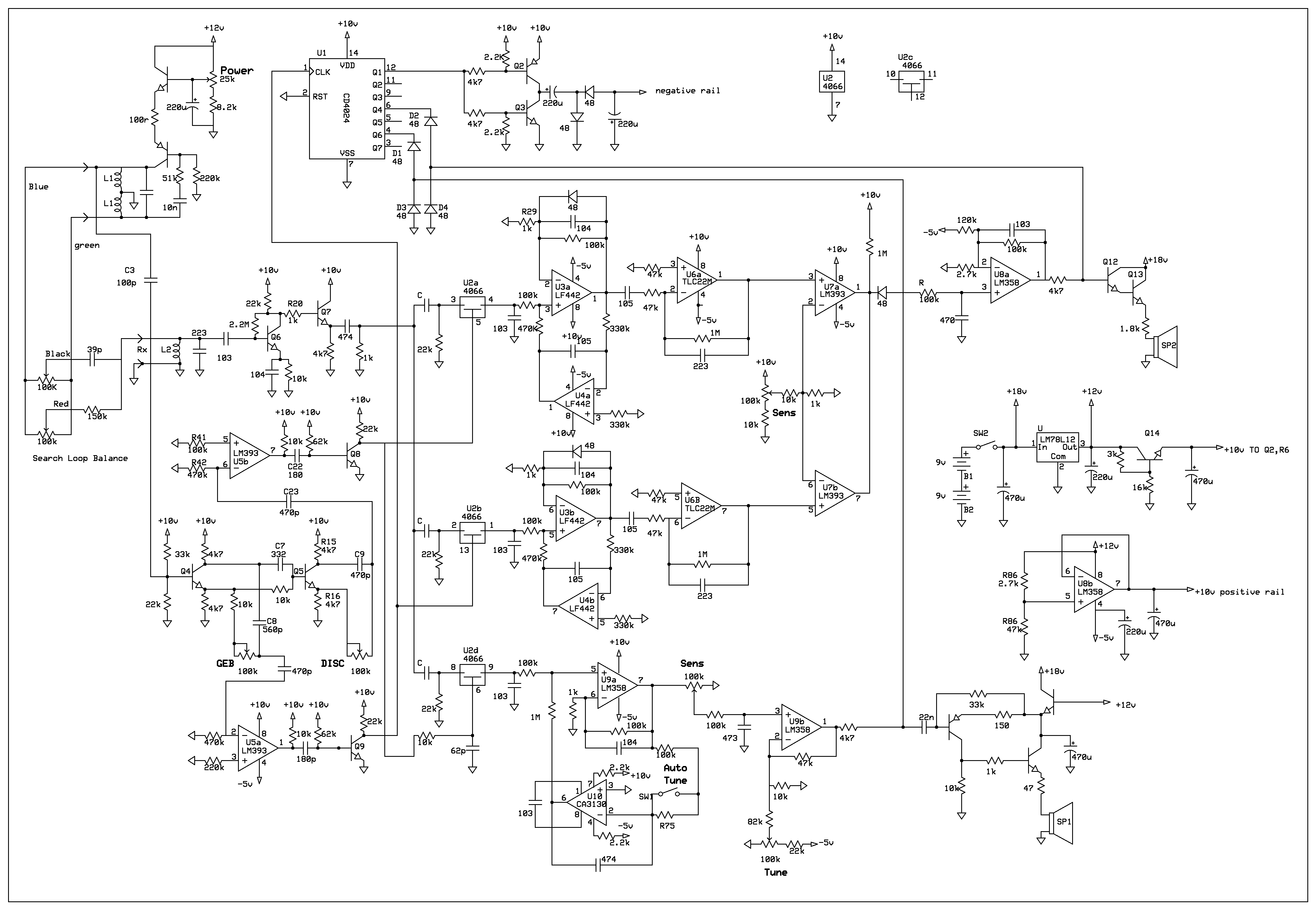
The schematic and layout file
Comment
-
I can't upload to you Gmail address, it says "blocked for security reasons"
I sent it as a JPEG file so you will have to rename it to .EXE
It can't be sent as .exe or .zip for whatever reason.
It is free software, so I hope I didn't break any rules.
Comment

Comment