Announcement

Collapse
No announcement yet.

Announcement

Collapse
No announcement yet.

White's TR Series 2 mod project.

Collapse
X
 
  • Filter
  • Time
  • Show
Clear All
new posts

  • #16
    Thanks for all the explanation, will order the part from ali and jlc for my next project

    Comment


    • #17
      Turns per inch table with different gauges and VERY ACCURATE FORMULAS for coil winding. Maybe not applicable to larger air core coils, but could give some reasonable results especially for flat spiral in use with pulse detector. The turns per inch table looks interesting, if only I can figure out a good use for it.
      Attached Files

      Comment


      • #18
        Enjoy
        Attached Files

        Comment


        • #19
          Originally posted by WM6 View Post
          If MPS6522 is not available, we can try with such replacement:

          https://www.el-component.com/bipolar...istors/mps6522
          They are available here in the US :
          https://www.mouser.com/Search/Refine?Keyword=mps6522

          I can try a few substitutes just see.

          Comment


          • #20
            Originally posted by walkman View Post
            Enjoy
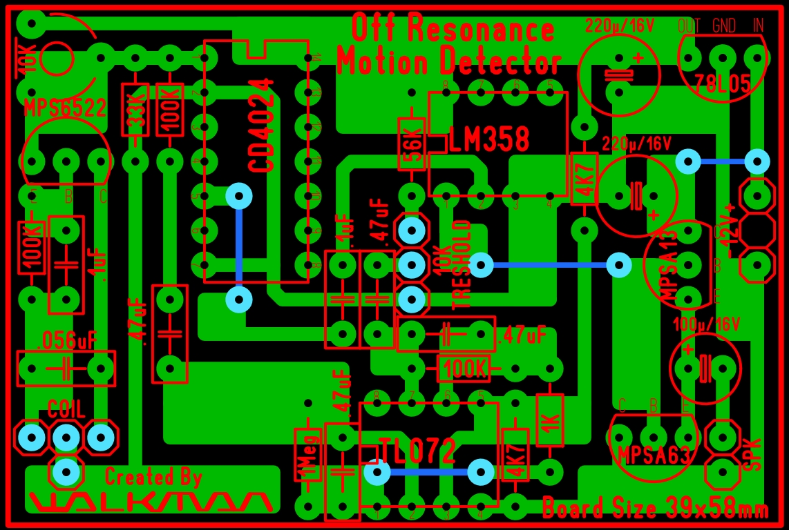
            I had another member make me a few but don't have the .lay files. If you PM SmittyII he might be able to. Some of you guys are a real wiz at laying these out.
            Attached Files

            Comment


            • #21
              Originally posted by dfbowers View Post
              I had another member make me a few but don't have the .lay files. If you PM SmittyII he might be able to. Some of you guys are a real wiz at laying these out.
              hello master. I want to make this device. pcb sprint layout or pdf format drawing. Can you give it to me?

              Comment


              • #22
                My plan with 230mm template
                turn Click image for larger version

Name:	turn.png
Views:	1
Size:	511.2 KB
ID:	354359
                center tap Click image for larger version

Name:	CT.png
Views:	1
Size:	514.7 KB
ID:	354360

                lay file adaptation from walkman - please check first
                Click image for larger version

Name:	TR222.JPG
Views:	1
Size:	788.0 KB
ID:	354361
                TR222.zip

                Comment


                • #23
                  Originally posted by ripsdevala View Post

                  My plan with 230mm template
                  turn [ATTACH]46695[/ATTACH]
                  center tap [ATTACH]46696[/ATTACH]
                  Hi ripsdevala

                  Center tap should be at half of total number of turns and not at separate calculated number of turns for half inductance.

                  In your case (68 total turns for 3mH) this mean at 34th turn and not at 48th turn.

                  Comment


                  • #24
                    Originally posted by WM6 View Post
                    Hi ripsdevala

                    Center tap should be at half of total number of turns and not at separate calculated number of turns for half inductance.

                    In your case (68 total turns for 3mH) this mean at 34th turn and not at 48th turn.
                    Oh i see, thanks for the correction

                    Comment


                    • #25
                      Here is original schematic from W.L. You can see coil winding data on it.
                      Attached Files

                      Comment


                      • #26
                        Originally posted by dbanner View Post
                        Here is original schematic from W.L. You can see coil winding data on it.
                        Thanks.. Yes, that is the schematic I worked off of. I just left off the battery low circuit. The only other change is that I put the LM358 under the regulator for stability.
                        It knocks off the volume a bit so it's a tradeoff for stability.

                        Comment


                        • #27
                          Since there is a unused opamp part in LM358; maybe it would be better to use it as virtual ground reference.
                          I like the behavior on video.
                          Sometimes is just that what you need from the detector.
                          Also it would be interesting to try to make pinpointer from it.
                          Instead speaker; suitable piezo will do just fine with no modifications on circuit.
                          I said "suitable" purposely, since i noticed different results between dozen similar piezos i tried, on another circuitry with exactly the same output.
                          I took dozen of piezos salvaged from various boards and tested them all with same output. I got interesting (and quite different) results.
                          Some of those performs very loud. With insignificant current draw.
                          Yet some of those are producing faint and low audio.
                          So it is good to try among different piezos and find the "loudest" one for this purpose.
                          Here is my attempt, haven't made it yet. Just finished drawing. It was fun as always.
                          BC327/40 is always good choice, since it is usually having hFE larger than 450, in case one can not obtain 6522.
                          BC547/557 pair will do just fine with proper piezo. Also with 64 ohms and higher impedance speakers.
                          Attached Files

                          Comment


                          • #28
                            Hi Ivconic

                            There should be a connection between the wiper of R8 (Threshold) and pin 6 of U3b.

                            Comment


                            • #29
                              Originally posted by ivconic View Post
                              Since there is a unused opamp part in LM358; maybe it would be better to use it as virtual ground reference.
                              I like the behavior on video.
                              Sometimes is just that what you need from the detector.
                              Also it would be interesting to try to make pinpointer from it.
                              Instead speaker; suitable piezo will do just fine with no modifications on circuit.
                              I said "suitable" purposely, since i noticed different results between dozen similar piezos i tried, on another circuitry with exactly the same output.
                              I took dozen of piezos salvaged from various boards and tested them all with same output. I got interesting (and quite different) results.
                              Some of those performs very loud. With insignificant current draw.
                              Yet some of those are producing faint and low audio.
                              So it is good to try among different piezos and find the "loudest" one for this purpose.
                              Here is my attempt, haven't made it yet. Just finished drawing. It was fun as always.
                              BC327/40 is always good choice, since it is usually having hFE larger than 450, in case one can not obtain 6522.
                              BC547/557 pair will do just fine with proper piezo. Also with 64 ohms and higher impedance speakers.
                              I had this circuit on a breadboard for over a month before Smitty made me a few PCBs. I tried the virtual ground idea
                              and it worked. I did not see any advantage though. One thing about this circuit that I really like, just like the original
                              is that the audio is very nuanced. A good set of headphones really brings it alive. You cannot tell much from the video that
                              I posted though.
                              I also tried coils ranging from 6 - 10". You can gain a little depth and more coverage at the expense of pinpointing.

                              For parks and yards the 6" is a good choice.
                              Don..

                              Comment


                              • #30
                                Originally posted by Gwil View Post
                                Hi Ivconic

                                There should be a connection between the wiper of R8 (Threshold) and pin 6 of U3b.

                                Corrected!
                                Attached Files

                                Comment

                                Working...
                                X