Does anyone have any idea what driver could be used to drive the TX coil since it is a square signal ?.
Announcement
Collapse
No announcement yet.
Announcement
Collapse
No announcement yet.
Deus II: About the oscillogram
Collapse
X
-
-
Thanks for your answer, I thought it would be something like that. I found this document in which there is some information about it.
https://patentimages.storage.googlea...80372904A1.pdf
Comment
-
Yes, Fig 1 is the basic H-bridge.Originally posted by Marchel View PostThanks for your answer, I thought it would be something like that. I found this document in which there is some information about it.
https://patentimages.storage.googlea...80372904A1.pdf
Comment
-
I don't understand from computer simulations . Since the oscillograms came out, I'm very embarrassed to comment on them . I expected some guru from the forum right away will do a computer simulation of the current through the coil . Obviously, many members of this forum have reason to remain silent . As soon as I saw the oscillograms, I understood what was happening with the current through the coil. And what happens to the reactive components of the signal at certain points in these oscillograms. But I've been on this forum recently - etiquette and good manners, the language of diplomacyOriginally posted by Marchel View PostI did a simulation in Proteus and it looks like it might work
[ATTACH]56542[/ATTACH]
- I think it's not me who should be talking, but some guru from the forum . With computer simulations, oscillograms, spectral signal analysis - and, please, with a minimum of formulas . I'm very bad at math
Comment
-
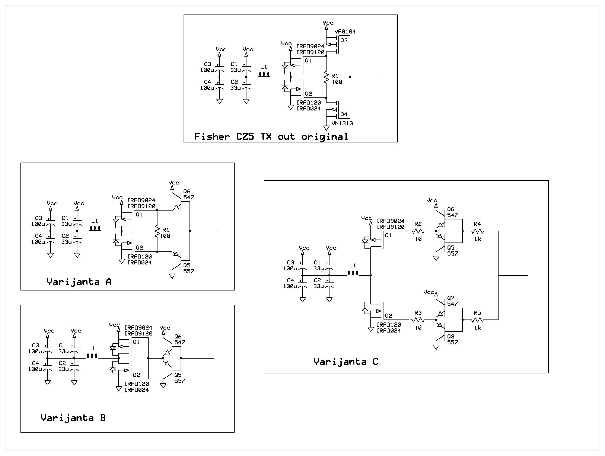
I just wanted to show how easy it is to generate a basic signal like in Deus 2 and nothing else. Since no one yet knows what the parameters of the RX and TX coils are, what their inductance is and what the power supply of the H-bridge driver is, so far we can only speculate on how exactly it works.
Comment
-
-
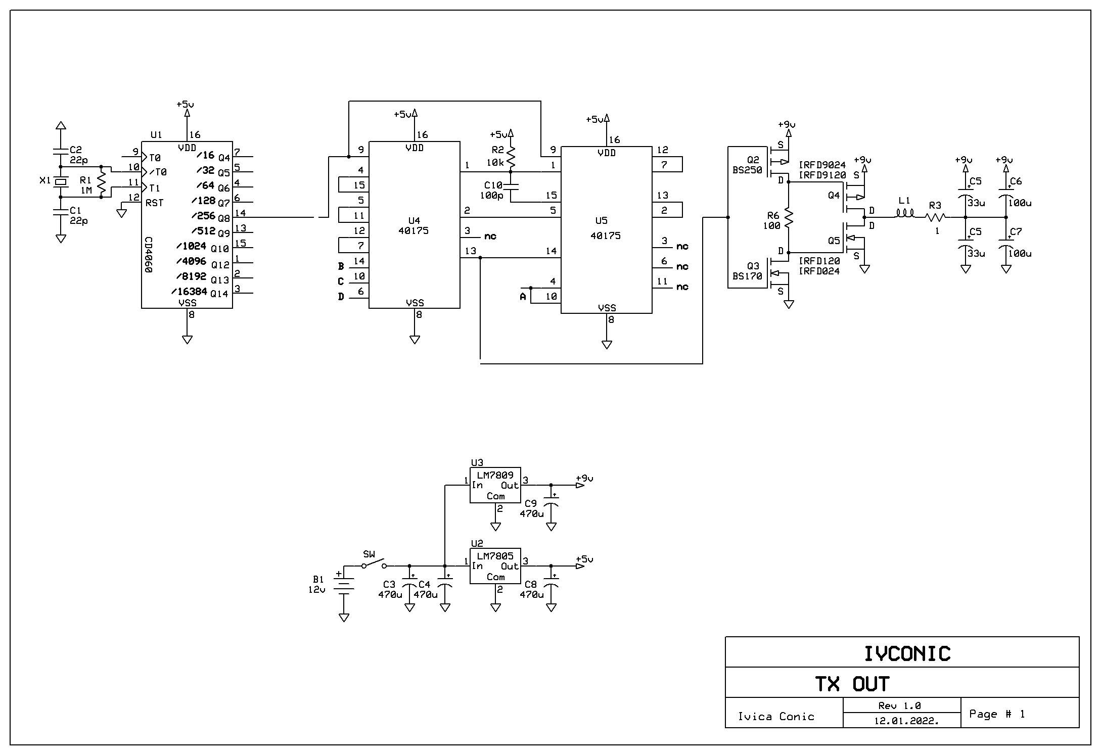
These are half-bridge drivers which will also work but produce half the p-p current of an H-bridge.Originally posted by ivconic View PostFor those who would like to experiment:
The inductances and the power supply voltage don't really matter for functionality, they matter for power consumption and depth.Originally posted by Marchel View PostI just wanted to show how easy it is to generate a basic signal like in Deus 2 and nothing else. Since no one yet knows what the parameters of the RX and TX coils are, what their inductance is and what the power supply of the H-bridge driver is, so far we can only speculate on how exactly it works.
Other threads have discussed multifrequency waveforms. I can look at a voltage waveform and draw the current waveform on paper, there is no need to simulate. And it's not difficult to visualize target responses, either. If there is anything about this you want to dig in to, then grab the Guru Hat and lead on! BTW, I do not find spectral plots very useful in multifrequency and often they mislead people.Originally posted by Riss View PostI don't understand from computer simulations . Since the oscillograms came out, I'm very embarrassed to comment on them . I expected some guru from the forum right away will do a computer simulation of the current through the coil . Obviously, many members of this forum have reason to remain silent . As soon as I saw the oscillograms, I understood what was happening with the current through the coil. And what happens to the reactive components of the signal at certain points in these oscillograms. But I've been on this forum recently - etiquette and good manners, the language of diplomacy
- I think it's not me who should be talking, but some guru from the forum . With computer simulations, oscillograms, spectral signal analysis - and, please, with a minimum of formulas . I'm very bad at math 
Comment
-
Sure it is. I ordered a pcb for that particular case, intend to build it and make some experiments.Originally posted by Carl-NC View PostThese are half-bridge drivers which will also work but produce half the p-p current of an H-bridge...
This is coincidental, as I did draw this several months ago, slowly planing to make it eventualy.
I didn't know that we gonna talk here about such and simillar things, this is pure coincident.
Reason I picked half-bridge is because I didn't need to reinvent the wheel all over again, I saw it in action so many times with my CZ detectors.
So it is proven and seen in action already. I only adapted it for my experiments.
I can use it as standalone, with or without phase extraction... or I can use only TX out , then driven by Atmega later.
So I can experiment and check it either ways.
For full h-bridge it will double the components in TX out and will demand engagement of two pins from Atmega... which I don't like.
I always try to spare pins in advance, no matter what I start to do. Sort of paranoia.
Or... I can feed the gates with same signal with addition of single inverter for the second gate. Now... this will need good choice among the solutions...
As someone once said; there are many ways to skin a cat...
First and simplest would be another small fet, probably n-channel, main signal on gate, 0 degrees from source and 180 degress from drain, and feed two sides with the same signal like that.
Don't have prepared schematic for this, speaking directly from immagination...
But aside that.
I don't see any special advantage of using full h-bridge over using half-bridge in this case... except in increasing a current.
Questions;
- do we need more current here?
- how can we control the current "activelly" (aside coil specs) and how can we monitor and readjust the current (if needed) in full h-bridge configuration?
(on this I know the answer but I don't like it)
And "third"... I serioulsy do doubt that jokers from XP did all this in their new design... wannabet?!

P.S.
Carl... do you really want to shoot the amperes ?
I have for several years VNH2SP30 module in my practice:
It never came to my mind to try to drive a TX coil with it!
I may try that one of these days...
Comment
-
I am sure of one thing - that many of the members of this forum have understood everything from the oscillograms . They saw absolutely nothing new to intrigue them and the topic is boring for them .Let's "undress" the the young French lady named ,,Deus II ( https://www.beertourism.com/blogs/be...t-des-flandres ) little by little ...
- It certainly is H-bridge circuit. Hardly is DRV8872 - from pdf datasheet - tON(1) Turn-on time VM > VUVLO with IN1 or IN2 high - 40 to 50μs - it is too slow . And requires a voltage above 6.5 volts . Must operate stably in the range of 3.3 -4.2 volts . А joke - because the French are unbelievable stingy, tighter , scrooge , miser - much more even than the inhabitants of the city Aberdeen , Scotland -https://en.wikipedia.org/wiki/Aberdeen . In some modes of operation they stop at certain times from the oscillograms almost all
and leave the young Frenchwoman to starve
Comment
-
Riss your assumptions are megalomaniacal.
Keep in mind that the coil circuit is powered by a weak lipo battery.
When I say "weak", she's not really that weak, but she has a lot to power.
Personally, I wouldn't say that there is such a configuration inside, the pranksters in XP are in the end witty and smart guys,
they came up with some intelligent "indecency" ...
Iamreadytoplaceabet!
Comment
-
In the coils for Deus 1, this circuit was used to switch the relay, it is quite possible that they also used it in the new coils, but as a driver for TX it meets all requirements, the minimum supply voltage is 2.5V and the current in parallel mode is 800mA.
https://www.allegromicro.com/~/media...Datasheet.ashx
http://www.md4u.ru/viewtopic.php?f=9...dc0fb&start=50
Comment

Comment