Originally posted by nakky
View Post
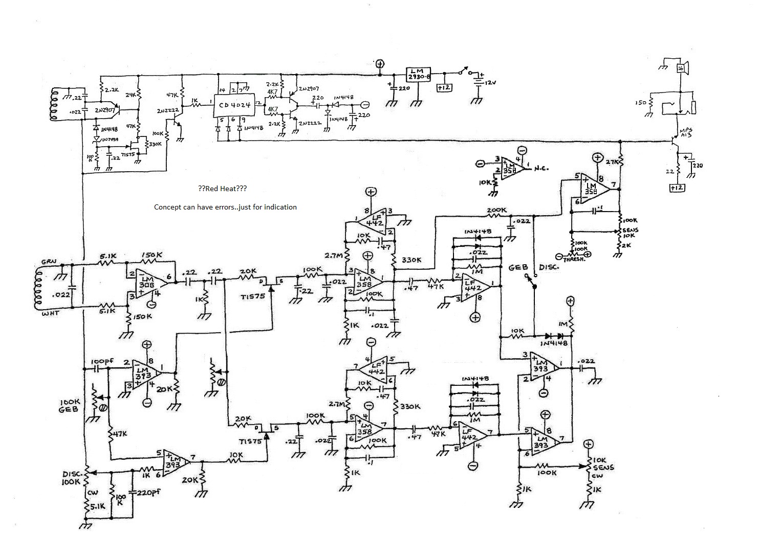
I meant just a few key parts.
I meant just a few key parts.

And also this prevent us discussing long time about some critical part values.
I meant just a few key parts.



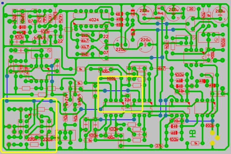
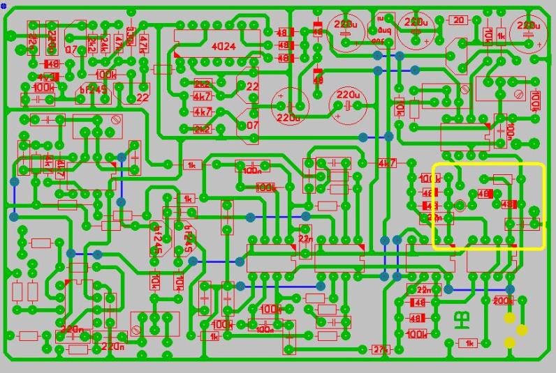
).He (Vic) also did small coils for these.You have all probably seen Vic with the newer X19 on youtube,this older model will do more or less the same....only not as deep

Comment