Announcement
Collapse
No announcement yet.
Announcement
Collapse
No announcement yet.
"OLD FORGOTTEN METAL DETECTOR'S"
Collapse
X
-
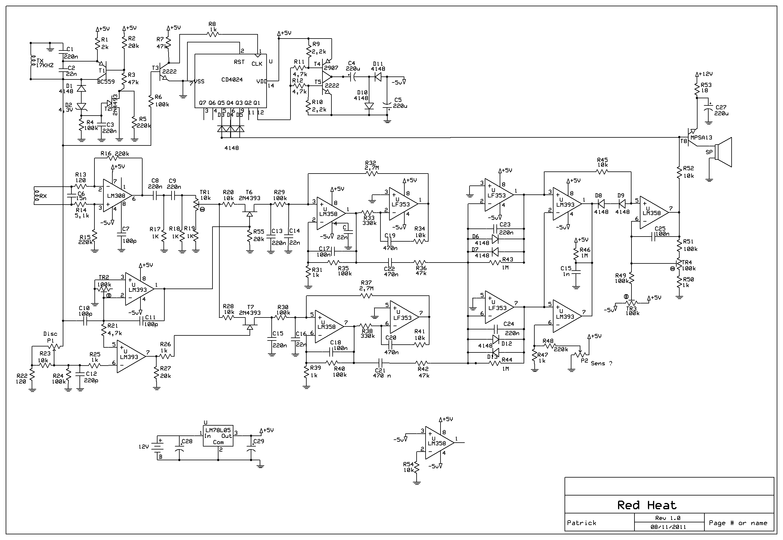
Thanks Chop.Originally posted by chopz54 View PostWill have another go at it tomm- morning. And will label everything thats not clearly
visible (about 25 comps).
It 's another version of the Eldorado schematic.
Could you clarify :
R13 = Brown, Red, Broown = 120 ohms
P1 = ?
P2 = ?
R23 = is it</SPAN>connected toP1 ?
</SPAN>Attached Files
Comment
-
P1 & P2? Controls? Left is Disc, Right is Boost.Originally posted by Patrick View PostThanks Chop.
It 's another version of the Eldorado schematic.
Could you clarify :
R13 = Brown, Red, Broown = 120 ohms
P1 = ?
P2 = ?
R23 = is it</SPAN>connected toP1 ?
</SPAN>
All other controls/parts etc are in the
battery box under the arm cup (No photos of this are possible)
R13 & R23 see other photos
Not about to take it apart again,having already spent lots of time cleaning,supplying component info etc.
Did I waste my time guys???
Comment
-
[quote=Patrick;139443]Thanks Chop.
It 's another version of the Eldorado schematic.
I seem to remember talk about Vic's metal detectors way back in the mid 1970s.
Some 5 to 10 years before the Tesoro's came around
I may be wrong here, but maybe the 'Eldorado' from Tesoro is a version of Vic's 'Red Heat' machine and not the other way around.
It is certainly possible and just a thought.
Comment
-
[quote=headshed22;139481]My RedHeat was made June 10th 1993Originally posted by Patrick View PostThanks Chop.
It 's another version of the Eldorado schematic.
I seem to remember talk about Vic's metal detectors way back in the mid 1970s.
Some 5 to 10 years before the Tesoro's came around
I may be wrong here, but maybe the 'Eldorado' from Tesoro is a version of Vic's 'Red Heat' machine and not the other way around.
It is certainly possible and just a thought.
(see my dated/signed machine photo earlier)
The Eldorado was introduced about 1986.
Comment
-
Hi all, i have just purchased an old minelab tribune in VGC but it is not working
there seems to be a wire on your picures that is not present on the pcb of mine? i bridged this but it still did not work.Sorry im a complete novice with fixing detectors so was wondering if anyone was quite knowledgeable with this model?
Many thanks!
Comment
-
Comment

Comment