Originally posted by Unregistered
View Post
the size and distance to target both effect the height of the peak 1/d squared approx. The baseline to the right (where most designs start sampling) of the peak also increases but not as much as the peak response.
There are targets that do not move the peak at all ... but do move the baseline. If I move the sampling point earlier the peak will decrease for copper targets but wont register ferrous at all.
These are all bench tests ... may not even work effectively on real ground.
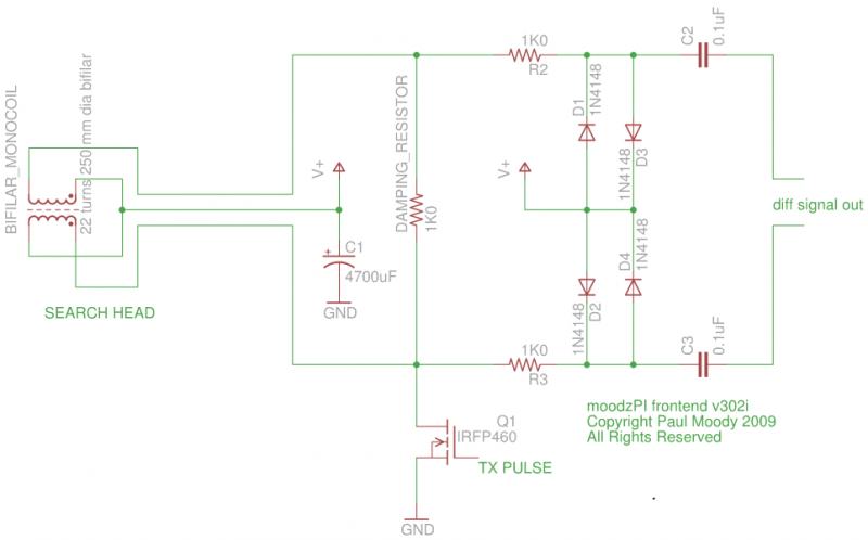
My backend processing is fairly conventional .... multipoint sample and amplification fed to CPU.
moodz
I am working on a much faster monocoil ( < 5 uS delay ) and the use of novel amplifier usually employed in HF DSP radio.



cheers from moods
Comment