I am not building this, but am looking at the timing signals for this detector.
I would like to know what the two "Sel 1" and "Sel 2" switch positions do.
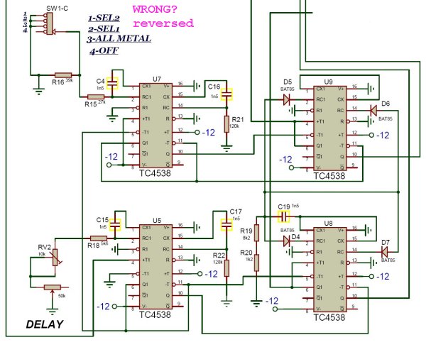
The schematic by Alex, shows a four position switch, which appears to change the ferrous discrimination (or so it looks like). The schematic shows the four positions to be:
Off
All Metal
Sel 1 ??????
Sel 2 ??????
Anyone know what those last two "Sel X" do?
TNX,
Kevco
I would like to know what the two "Sel 1" and "Sel 2" switch positions do.
The schematic by Alex, shows a four position switch, which appears to change the ferrous discrimination (or so it looks like). The schematic shows the four positions to be:
Off
All Metal
Sel 1 ??????
Sel 2 ??????
Anyone know what those last two "Sel X" do?
TNX,
Kevco



Comment