Announcement

Collapse
No announcement yet.

Announcement

Collapse
No announcement yet.

Goldscan IV, 4 position switch question?

Collapse
X
 
  • Filter
  • Time
  • Show
Clear All
new posts

  • #61
    Gold scan lv

    Comment


    • #62
      Good evening to all..
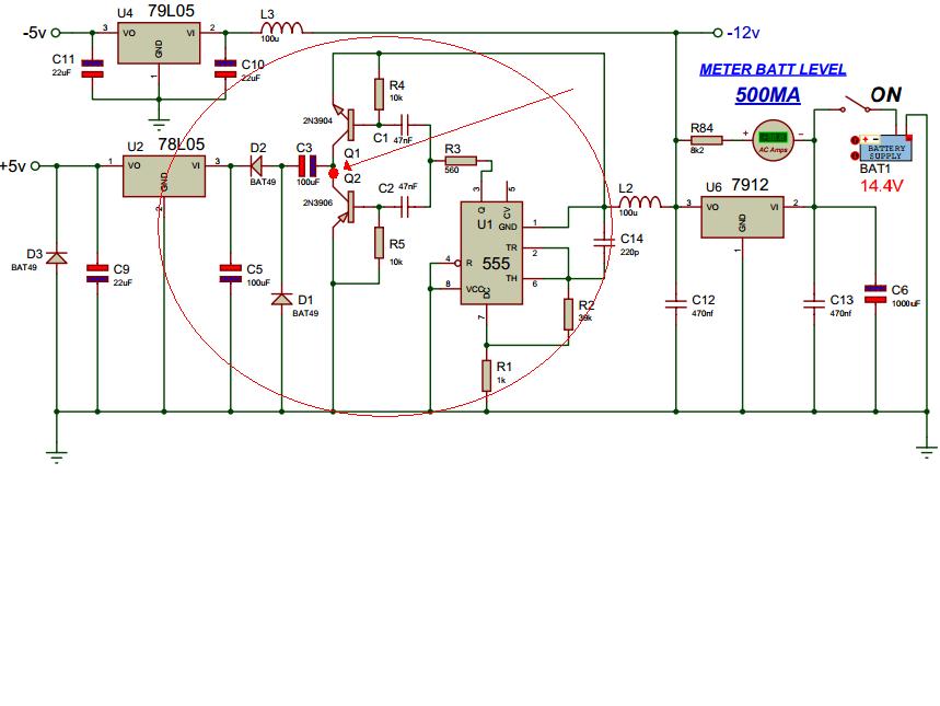
      Can you tell me how many HZ is the frequency at this point that shows you in FIGURE the red arrow...
      Click image for larger version

Name:	.gs ps.JPG
Views:	1
Size:	57.6 KB
ID:	340872

      Thanks in advance

      Comment


      • #63
        70-80 Khz

        Comment


        • #64
          Originally posted by Orbit View Post
          legendary pi detector goldskan 4
          Pictures GS4 original
          https://www.geotech1.com/forums/show...020#post127020


          Nesko lopuzo to li je cuveni primerak GS4 taj sto je kolega Mile Nislija narucio preko tebe iz englesku direktno od Fostera a dosao u tvoje ruke preko rumniju za cenu 2500e a ti si mu ga zabrao za sebe a podsunuo mu svoju kopiju GS4 koja nikad nije bila nastelovana kako treba. I ne bude nastelovana. Zato se starac Mile muci sa stari snifer 7-cu. Da znas da ceo Nis prica o tvojej prevari - u tragackim krugovima.

          PS dobar glas daleko se cuje a zli jos dalje.

          google say:
          Nesko thief, is it a famous original of the GS4 that one, that colleague Mile Nislija ordered via you from england directly from Foster and came in your hands via romania for price 2500e and you had took it away from him and gave him your own GS4 copy that was never set up as it should be. And it didn't happend tuned. That's why old man Mile struggle with the old sniffer 7.You should know that the whole town of Nis is talking about your fraud - in TH circles.

          PS, a good voice can be heard far away, and a bad voice even further away.

          Comment

          Working...
          X