Checked, an archive was opened without problems.There is a file of LAY in an archive
Announcement
Collapse
No announcement yet.
Announcement
Collapse
No announcement yet.
IGSL
Collapse
X
-
Download Android Gerber viewer pro. It's great for viewing Gerber files on Android tablet or phone. Up to six layers.https://ulozto.net/file-tracking/555...+gerber+viewer
Comment
-
Hi, I need technical help please. I built the IGSL Musketeer back in 2013. I have built the Redox version from Davour. However I gave up since it did never worked as expected. On the table everything worked as expected, the discrimination was ok. But when I assembled everything in a metal housing it was rather unstable, when I walked it made much noise. also ground balance was very sensitive.
Some weeks a ago I decided to continue to search for the cause of this instabilities because I want to go for treasure hunting. I have only a self made Baracuda detector but it is not acceptable since it has no discrimination, which is a bit frustrating...
so I checke the schematic again, but I could not find any failures. I shielded the GEB poti, replaced it by a trimmer, grounded the housing, but it is not getting better.
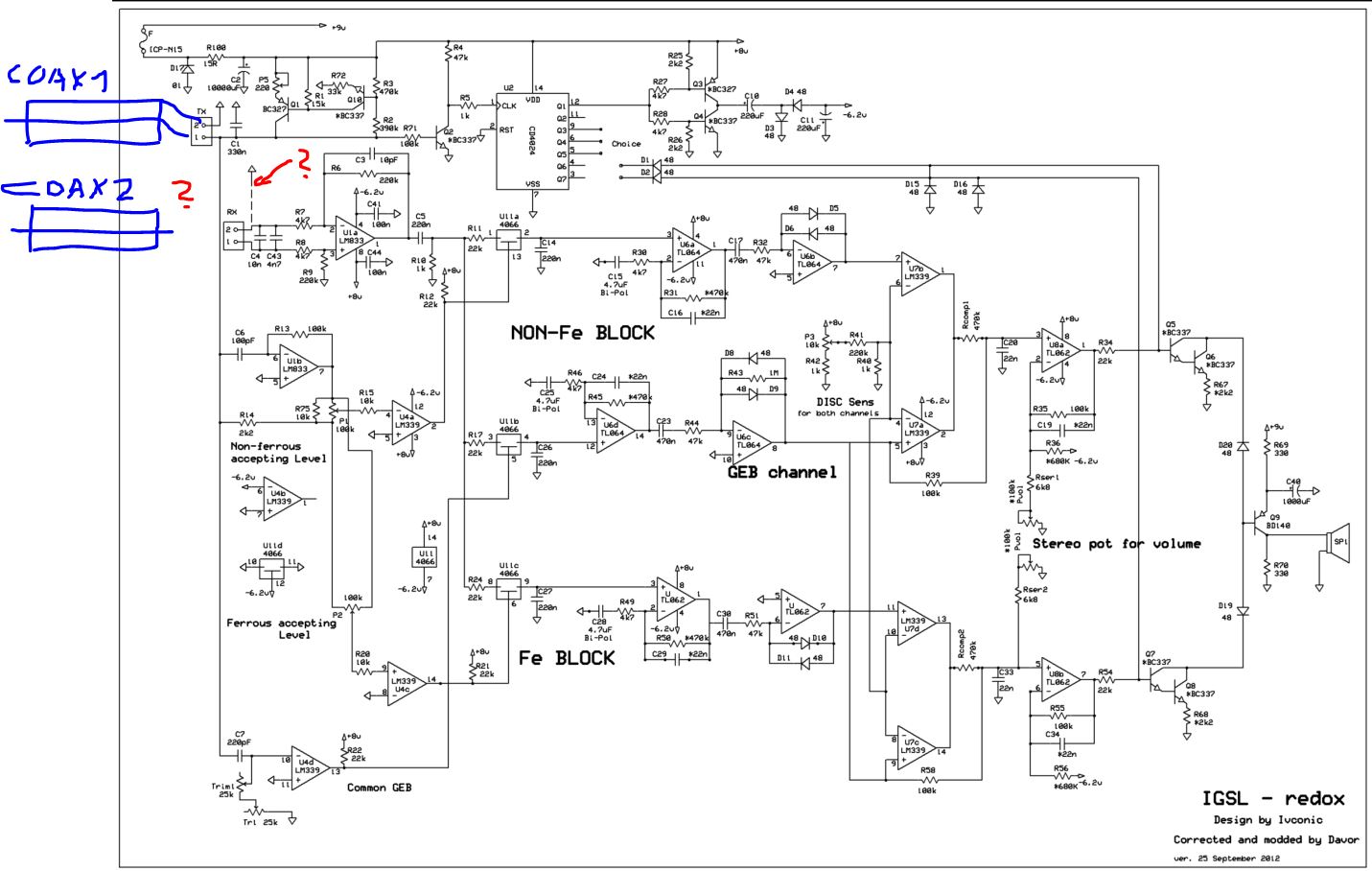
but now I think I found something, which might be not correct. I used 2 seperate coax cables for the TX and RX. For the TX I connected shield to ground.
But how to connect the 2nd coax cable to RX? I cannot connect the shield from RX to ground.
what is also strange, when I touch the coax cable of the dedector, it is very sensitive and gives a signal....
please let me know what I can do to fix this issue.
Didier
Comment
-
The coil wiring is the same as the Tesoro Golden Sabre / Bandido, etc. That is, the TX and RX share a common ground that is connected to the shield inside the coil shell.Originally posted by didier View PostHi, I need technical help please. I built the IGSL Musketeer back in 2013. I have built the Redox version from Davour. However I gave up since it did never worked as expected. On the table everything worked as expected, the discrimination was ok. But when I assembled everything in a metal housing it was rather unstable, when I walked it made much noise. also ground balance was very sensitive.
Some weeks a ago I decided to continue to search for the cause of this instabilities because I want to go for treasure hunting. I have only a self made Baracuda detector but it is not acceptable since it has no discrimination, which is a bit frustrating...
so I checke the schematic again, but I could not find any failures. I shielded the GEB poti, replaced it by a trimmer, grounded the housing, but it is not getting better.
but now I think I found something, which might be not correct. I used 2 seperate coax cables for the TX and RX. For the TX I connected shield to ground.
But how to connect the 2nd coax cable to RX? I cannot connect the shield from RX to ground.
what is also strange, when I touch the coax cable of the dedector, it is very sensitive and gives a signal....
please let me know what I can do to fix this issue.
Didier[ATTACH]50507[/ATTACH]
If your coil is handmade, then you can make the missing link between the two shields in the coil shell, and connect the RX shield to the RX connector pin1.
If you're using a Musketeer coil, I suspect the link in the coils shell does not exist. In this case your only option is to connect the RX shield to the RX connector pin1, and short the TX and RX shields together at the coil plug.
The instability you're experiencing definitely sounds likes a shielding issue.
Comment
-
thanks a lot for your feedback on this. at least I found the failure I am dealing with since a long time. I have a self made Musketeer coil, encapsulated with Epoxy. when I connect the RX pin 2 of U1 to ground, connecting shield of coax 1 and 2, do you think there is a negative impact to the performance of the coil? is there a loss sensitivity?
Comment
-
My concern is that the the different connection to the coil might have an impact to te nulling of the coil and other adjustments. I have recognized that the noise is good now,but I cannot adjust the GEB with a ferrite any longer. I need to make further measurements to see what impact the new connection has.
best regards,
Didier
Comment
-
If you cannot adjust the GEB, then it is due to your coil balancing. It is more important to get the RX phase offset correct than to achieve the deepest possible null. This has been discussed many times in the forum.Originally posted by didier View PostMy concern is that the the different connection to the coil might have an impact to te nulling of the coil and other adjustments. I have recognized that the noise is good now,but I cannot adjust the GEB with a ferrite any longer. I need to make further measurements to see what impact the new connection has.
best regards,
Didier
Comment
-
Hello Ivconic, I am trying to help out a fellow who made your IGSL from your schematic and board layout from post #2
as there are 90 pages in this thread which is over whelming ,I guess there were some changes made
would you have a working schematic and board layout available ? thanks
Comment
-
I am lost too, since i did nothing on this subject for long time ago.Originally posted by 6666 View PostHello Ivconic, I am trying to help out a fellow who made your IGSL from your schematic and board layout from post #2
as there are 90 pages in this thread which is over whelming ,I guess there were some changes made
would you have a working schematic and board layout available ? thanks
Last tested docs that i have are these:Attached Files
Comment

definitely true. Wrong connections.
Comment