Announcement

Collapse
No announcement yet.

Announcement

Collapse
No announcement yet.

Arduino metal detector?

Collapse
X
 
  • Filter
  • Time
  • Show
Clear All
new posts

  • Originally posted by Rodelio View Post
    Hi FoxiLab. Thanks for the information. Now i know were to find it. By lucky a friend of mine have one of this display at work. As soon i get it in my hands, i will star this proyect. Thank for share your MD here in the forum and for the support... I am from Cuba, Central America.

    Hola, Rodelio! There are two options for such a display - with blue and red textolite. I use with blue. According to unverified information, "red" has a different backlight connection.

    Comment


    • Hola FoxiLab. In fact, the pinout in boards blue and red have diferent order. I still don't know the color of the textolite of the display that have mi friend but i have the data of both LCDs
      Attached Files

      Comment


      • This is the blue one...Click image for larger version

Name:	Nokia-5110-LCD-Module-Pinout.png
Views:	1
Size:	13.7 KB
ID:	357799

        Comment


        • Originally posted by Rodelio View Post
          This is the blue one...[ATTACH]50848[/ATTACH]
          It is not a matter of the order of the contacts; they are easy to identify by labels. I only work with blue indicators, so I can’t check this statement - supposedly the red ones are supplied with ground, but not power, to LED pin.

          Comment


          • At last i recived the lcd from my friend. No red, no blue one. I had to cut it directly from the board of nokia cellphone. I already make the conections and is ready to work.

            Comment


            • Click image for larger version

Name:	IMG_20200718_180524_557.jpg
Views:	1
Size:	172.9 KB
ID:	3578355

              Comment


              • Click image for larger version

Name:	112.jpg
Views:	1
Size:	19.6 KB
ID:	357836
                This is the front view of the display. The order of pin conecction change when we put display upside down.

                Comment


                • Now only need time for build the PCB and write the atmega. I will doit with arduino uno as ISP and Xloader software. It work on the felezjoo projet with no problems. Any progres i will post.

                  Comment


                  • Originally posted by Rodelio View Post
                    Xloader software
                    Thanks for information! An interesting analogue of avrdude.

                    Comment


                    • Hi Foxy. I glad you like it. Xloader work fine. You can load hex files in many formats like txt, and write ATMEGA using any Arduino. By the way, mi display is ready and i already load your MD hex file sussefull. I have tu cut it from the board of old nikia cell phone. Click image for larger version

Name:	20200725_172757.jpg
Views:	1
Size:	525.8 KB
ID:	357873Here it's hard to find some electronics parts and now more due to Covid-19. Hope you and all here in this forum are all right...

                      Comment


                      • In the picture of the post 247, There's only need a non polarized capacitor 1 to 4.7 uF conected from pin 8 to Ground. "Pin 8 to 9"
                        Last edited by Rodelio; 07-25-2020, 09:57 PM. Reason: Forgot put the nr of the post

                        Comment


                        • FoxyPi hex file working in a little island in center of americaClick image for larger version

Name:	Screenshot_20200725-220438_Video Player.jpg
Views:	1
Size:	276.0 KB
ID:	357874
                          I don,t know how to upload videos, so i post a screenshot from my samsung cellphone.. Click image for larger version

Name:	Screenshot_20200725-222029_Video Player.jpg
Views:	1
Size:	222.8 KB
ID:	357875

                          Comment


                          • Originally posted by Rodelio View Post
                            FoxyPi hex file working in a little island in center of america[ATTACH]50930[/ATTACH]
                            I don,t know how to upload videos, so i post a screenshot from my samsung cellphone.. [ATTACH]50931[/ATTACH]

                            Hola, Rodelio! Excellent!

                            Comment


                            • Hi. I taked a SprintLayout file already posted here in this thread and do it some touch... FOXY MD.rarAs soon i get it working, I will like to do a very samall PCB with SMD components using Arduio Nano...
                              Last edited by Rodelio; 07-29-2020, 10:37 PM. Reason: translation error, i write without google translator

                              Comment


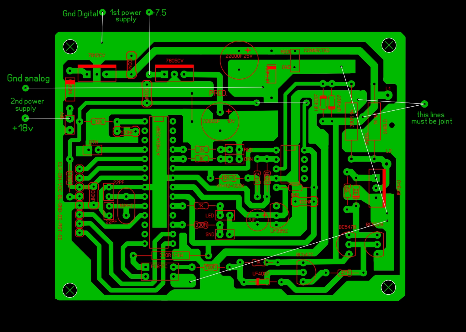
                              • At last i build this MD. It work nice but i have som trouble thr first time.
                                I read carefully in the site of foxilab and i realice that it need a double power supply. so i have to make som changes on the dising of PCB. Click image for larger version

Name:	changes.JPG
Views:	1
Size:	660.0 KB
ID:	357910
                                Because it wont work. zero signal in the output of LM358.
                                Here adjunt a .lay file for editing... see you.FOXY MD changes to do.rar

                                Comment

                                Working...
                                X