Announcement

Collapse
No announcement yet.

Announcement

Collapse
No announcement yet.

Arduino based VDI!

Collapse
X
 
  • Filter
  • Time
  • Show
Clear All
new posts

  • #76
    Great Work! I'm going to have to try to duplicate your setup... When the weather outside isn't so nice. I think the Arduino has so much potential, it's cheap, open source, readily available ( almost any Radio Shack in the U.S. has everything you need to get started) and has a large community of users..
    Any chance you could post a few videos for reference? (I love watching others succeed in their projects..)
    Don

    Comment


    • #77
      I have not tried it in the field. It should work, the min signal may have to be adjusted up. Because the signal path is the same for TGSL and VDI if the speaker is noisy showing targets the VDI will too. VDI "min signal" is equivalent to "sens" on TGSL.
      The Arduino Nano should work. I use Mini Pro with ATmega328 328 has more resources (I think).
      The sensitivity is the same as TGSL. It does depend on "min signal" setting. If you lower it VDI will be "jumpy" but very sensitive. In combinatino with audio from TGSL "jumpy" does not matter...

      Comment


      • #78
        Thanks Daren!

        I don't even know about anything of arduino for now. It is just arrived! It is atmega328 version.
        I have this display:

        ftp://ftp.dca.fee.unicamp.br/pub/doc...eet/AC162D.pdf

        AC162D from ampire. It should work with your software and connecting it like your display?

        To understand your software (a bit too complex for me) it should be studied like reverse engineering..
        Could you explain main functions and how to select menu with only encoder? (no push buttons?)
        I would really grateful if you consider to post complete scheme here...i really wanna copy and replicate...sorry to ask too much...

        Really genius people in this forum! Pleased of that..

        Comment


        • #79
          MY Display spec:

          (1) Display format : 16 characters ´ 2 lines
          (2) Construction : TN/STN LCD panel, Bezel, Zebra and PCB.
          (3) Optional Edge/Array LED or EL back-light.
          (4) Controller : KS0066U or Equivalent.
          (5) 5V single power input. (Special request for 3.3V driving, built-in DC/DC converter.)
          (6) Normal / Extended temperature type.
          (7) Excellent LC : VOP maintains at 5V for whole temp. range, no need extra temp.
          compensation circuit.

          Reading here:
          http://playground.arduino.cc/Code/LCD4BitLibrary

          • Display 16x2 (KS0066 controller, black & white, no back-light, HD44780 code compatible). First line is working, but both lines are greatly dimmed when displayed at the same time (I think it's a problem in my circuit, not in the library)


          I dont know what to do... HD44780 is classic hitachi controller I suppose. It should work with your SW without modifications?

          Comment


          • #80
            I don't know much about the display you have. If you can control the LCD then you should be able to port it into the program. the lcd functions that are used are: clear, setCursor, print, write(byte). You may not be able to define custom symbols. If you can't then you would have to remove battery icon and "big font" display.
            I relay on the Arduino libraries for LCD handling, I just got one that is popular.....

            Comment


            • #81
              Test video

              I'll try to put together schematic and more detailed info.
              Test video: http://youtu.be/dh_BKukrgfk




              Comment


              • #82
                Originally posted by Daren View Post
                I'll try to put together schematic and more detailed info.
                Test video: http://youtu.be/dh_BKukrgfk
                You have put together some very nice work here. Thanks.

                Comment


                • #83
                  I just ordered DISPLAY 16x9 + I2C Module... so no problem for software modifications ecc... Can't wait for that... what a wonderful project!

                  I think that it should be no difficult matter to implement VCO Audio like Don showed in his videos... a very nice feature I think...very useful!

                  Comment


                  • #84
                    Originally posted by manny77 View Post
                    I just ordered DISPLAY 16x9 + I2C Module... so no problem for software modifications ecc... Can't wait for that... what a wonderful project!

                    I think that it should be no difficult matter to implement VCO Audio like Don showed in his videos... a very nice feature I think...very useful!
                    The only problem I see with the VCO in my experiment was that the output is too binary. The VCO signal would be more useful it conveyed some information on signal intensity or duration.
                    Don..

                    Comment


                    • #85
                      I did some experiments with the sound too, there was not enough fluidity.. Yes you can beep while you display the phase and base your pitch on the phase number. But its not good enough. Original audio conveys more info; signal strength, breaking signal, immediate feedback, etc. Using digital audio all this is lost. You can do very nice digital audio, but at this moment I don't how. Low CPU clock and processing power restricts using more fancy stuff.
                      You need to express a lot of nuances in the sound to be useful and analog audio does it naturally.

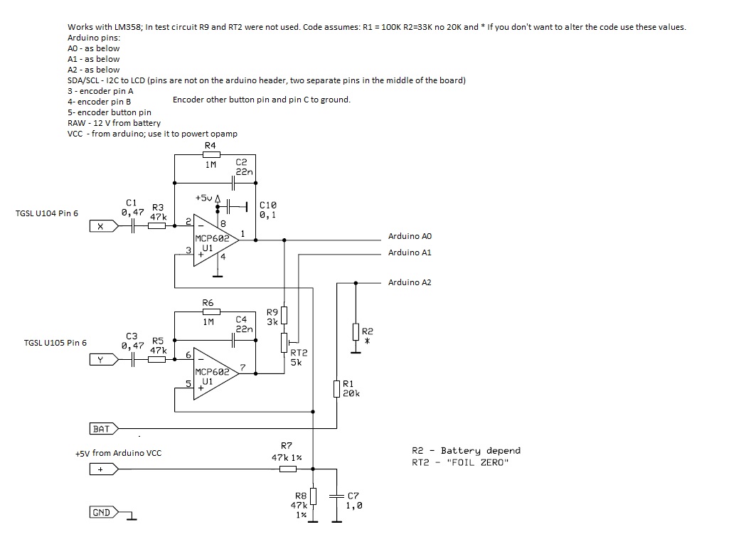
                      The schematic is basically IDX - VDI front-end with Arduino in the back. Don't mix VCC and RAW on Arduino

                      Click image for larger version

Name:	Arduino-VDI.jpg
Views:	1
Size:	99.3 KB
ID:	341216

                      Comment


                      • #86
                        What voltage are we trying to get at A2 ?

                        Comment


                        • #87
                          Originally posted by 6666 View Post
                          What voltage are we trying to get at A2 ?
                          Va2 = Vbatt/4.124 = ~ 3.9V
                          The ADC scale factor that calculates Vbatt is 4.124, so whatever is at A2 will be multiplied by that factor and used as current battery voltage

                          Comment


                          • #88
                            U104 and U105 PIN 6 are not too amplificated and almost binary to drive another very amplificated stadium of Vdi preamp? Should not be better using previous X and R point of TGSL?

                            For increase output swing of LM358 it could be connected to a more higher positive rail...not 5 of arduino 5V out but maybe a voltage divider + zener from 12V we have...what do you think?

                            Comment


                            • #89
                              To be more clear:

                              I use this mod from Davor on my TGSL:

                              http://www.geotech1.com/forums/showt...9-TGSL-EDU-Mod

                              It showed a nice improvement in my MD.

                              But as you see, feedback in U104 and U105 is limited by 2 diodes (not 1 like original scheme)...this makes things not as linear as before. Connecting VDI here and amplificating with another hi-gain preamp should probably degrade the quality of signal to analize in arduino.

                              Did you tested connecting VDI preamp in U103 pin 1 and 7? You could have less sensitivity but perhaps more precise input for VDI...I'm wrong?


                              To have a output swing of 0 to 5V in LM358 (and not 0 to 3.7V or 4V) it should be powered by something like 5V + about 1 or 1.3V.

                              It could be easily made with 78L05 adjusting output:


                              (image show 1 Ampere LM7805. We could use 0.1A version: 78L05)

                              http://www.rason.org/Projects/regulator/regulator.htm

                              6V for example using R1 = 470 Ohm and R2 = 100 Ohm.

                              Using 12V from battery as Input Voltage for 78L05. It should provide 100mA current.

                              In this manner you can obtain LM358 with 0 to 5V output swing...

                              Comment


                              • #90
                                all you have described should be fine. I'm waiting for 602 opamp to put in, it has 0-5V swing on the output. 358 has output I think 1V less than Vcc, so yeah if you bump Vcc to 6 you will get nice output range. (I think you meant 7806, or just use diods to loose some voltage).
                                As far as the input point for circuitry U104 and U105 outputs were used because I they have good levels (did not look saturated). I intended to make opamp with gain 1 just to buffer signal up. After playing with the circuit 47K/1M gave the output that was OK. Its the 0.022u that affect the gain a lot. I initially by mistake put 0.22u and was scratching my head for a while because I could not get enough gain. In short: you can get your signal from any point as far as the inputs A0, A1 are 2.5V with no target and then swing up/down preferably without saturation.

                                Comment

                                Working...
                                X