Hello
Dear All
Before everything, i have to thank Mr. Walter, Carl and Surfdetector for their helps.
Now, i'm using HH1-Rev-C2-VCO version. First, i had a poor detection problem but finally i could solve it via Mr. Carl and Walter helping.
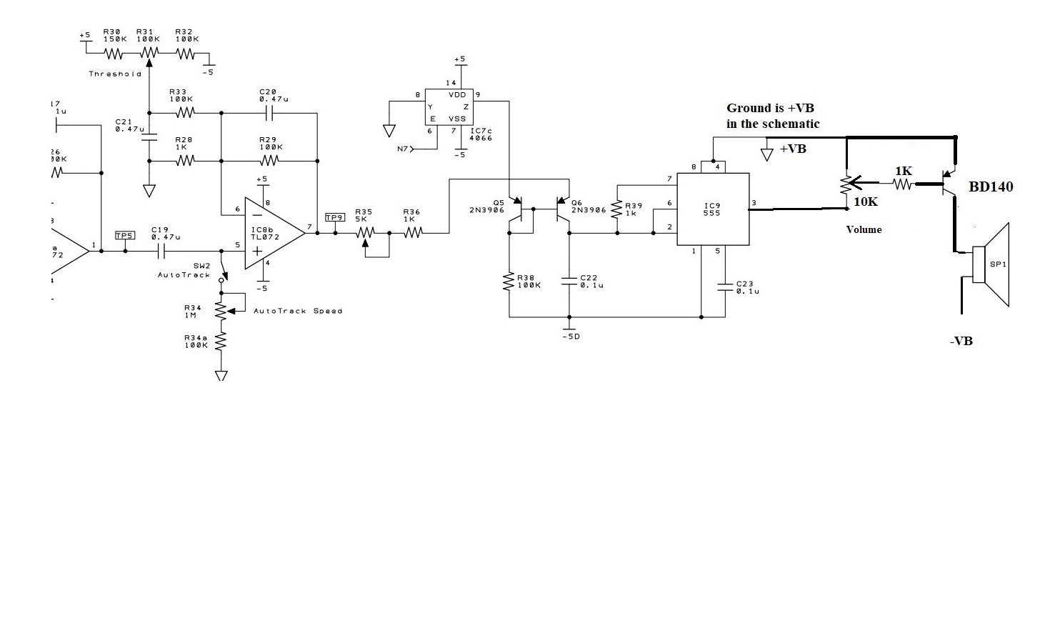
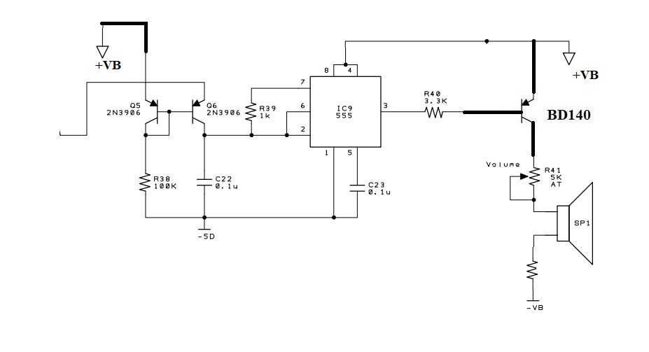
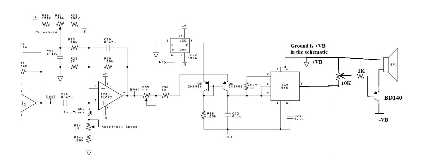
Anyway, now i have an another problem and that is my R31 (threshold pot) doesn't affect over Audio.
I checked values of R30, R31, R32 and R33 and all of them is true. According to users suggestion, i checked TP9,TP5 and TP4 by DVM, voltage of the points are 0.
Do you have any suggestion for check?
Thanks.
Dear All
Before everything, i have to thank Mr. Walter, Carl and Surfdetector for their helps.
Now, i'm using HH1-Rev-C2-VCO version. First, i had a poor detection problem but finally i could solve it via Mr. Carl and Walter helping.
Anyway, now i have an another problem and that is my R31 (threshold pot) doesn't affect over Audio.
I checked values of R30, R31, R32 and R33 and all of them is true. According to users suggestion, i checked TP9,TP5 and TP4 by DVM, voltage of the points are 0.
Do you have any suggestion for check?
Thanks.

Comment