Announcement

Collapse
No announcement yet.

Announcement

Collapse
No announcement yet.

Wanted "ADMIRAL"

Collapse
X
 
  • Filter
  • Time
  • Show
Clear All
new posts

  • #46
    <span style="color: rgb(34, 34, 34); font-family: arial, sans-serif; font-size: 28px; white-space: pre-wrap; background-color: rgb(248, 249, 250);"> Metal Detector Air Test

    Comment


    • #47
      which pcb board do you use please send the sprint layout

      Comment


      • #48
        Originally posted by nikko10 View Post
        <span style="color: rgb(34, 34, 34); font-family: arial, sans-serif; font-size: 28px; white-space: pre-wrap; background-color: rgb(248, 249, 250);"> Metal Detector Air Test

        which pcb board do you use please send the sprint layout

        Comment


        • #49
          Wave.ispr.final.rarno problem please

          Comment


          • #50
            Originally posted by nikko10 View Post
            [ATTACH]53178[/ATTACH]no problem please
            thank you sir the layout file

            Comment


            • #51
              http://www.md4u.ru/download/file.php?id=45923
              there is a revision of MD to work in 2-tone mode

              Comment


              • #52
                Originally posted by nikko10 View Post
                [ATTACH]53178[/ATTACH]no problem please
                Sir, what if the real ground test is that the GEB is good and there is no problem with fake voices

                Comment


                • #53
                  Originally posted by nikko10 View Post
                  http://www.md4u.ru/download/file.php?id=45923
                  there is a revision of MD to work in 2-tone mode
                  can you please upolad it here in forum direct?

                  Comment


                  • #54
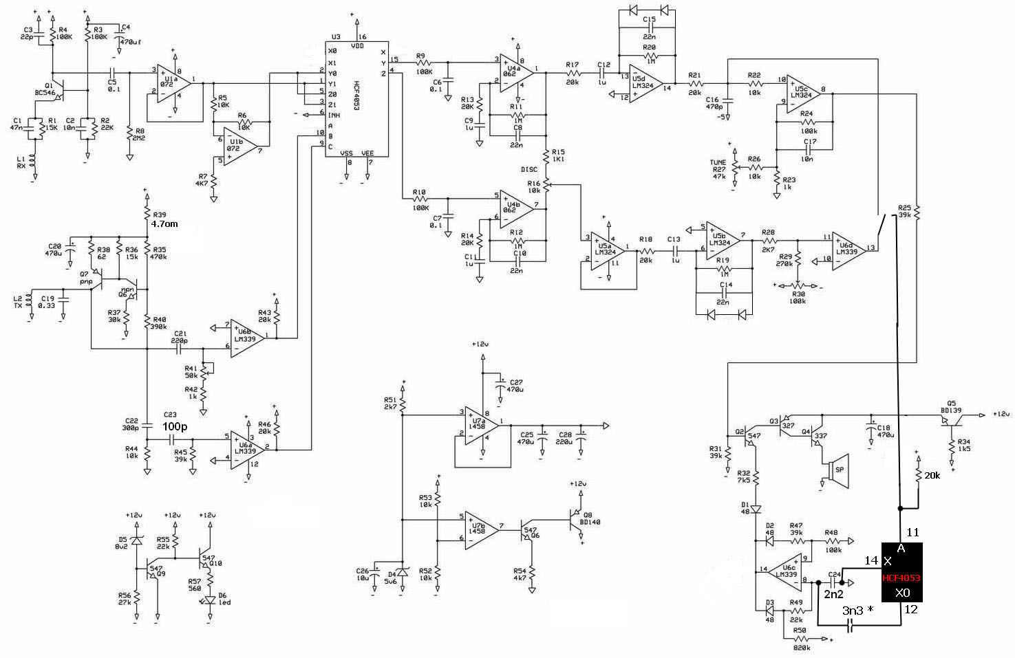
                    Click image for larger version

Name:	Схема 2тона WAVE.jpg
Views:	1
Size:	175.7 KB
ID:	358160

                    Comment


                    • #55
                      2 tone-Wave.ispr.final.rarHere are the LAU boards with the 2nd tone(there are differences with the circuit, collect by board)-

                      Comment


                      • #56
                        470uF at right side does not have a line to plus pad.

                        Comment


                        • #57
                          2 tone-Wave.ispr.final.rarfixed

                          Comment


                          • #58
                            hi nikko, let us know how it works, maybe a short video?
                            good luck

                            Comment


                            • #59
                              admiral board posted by bernente i see there is a capacitor error 470uf leading to ic 324 pin 5 capacitor reverse pole

                              Comment


                              • #60
                                <span style="color: rgb(34, 34, 34); font-family: arial, sans-serif; font-size: 28px; white-space: pre-wrap; background-color: rgb(248, 249, 250);"> a short video of MD's work in two-tone mode

                                Comment

                                Working...
                                X