maybe a short video? ---->>> https://www.youtube.com/watch?v=g9po...ature=youtu.be
Announcement
Collapse
No announcement yet.
Announcement
Collapse
No announcement yet.
Wanted "ADMIRAL"
Collapse
X
-
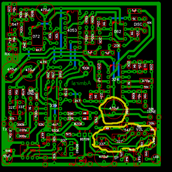
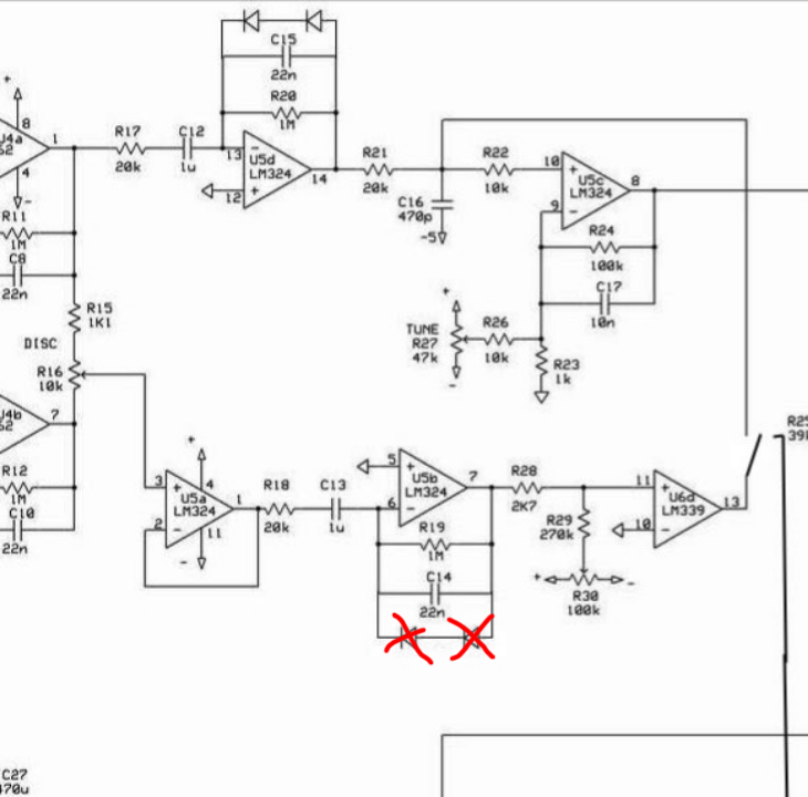
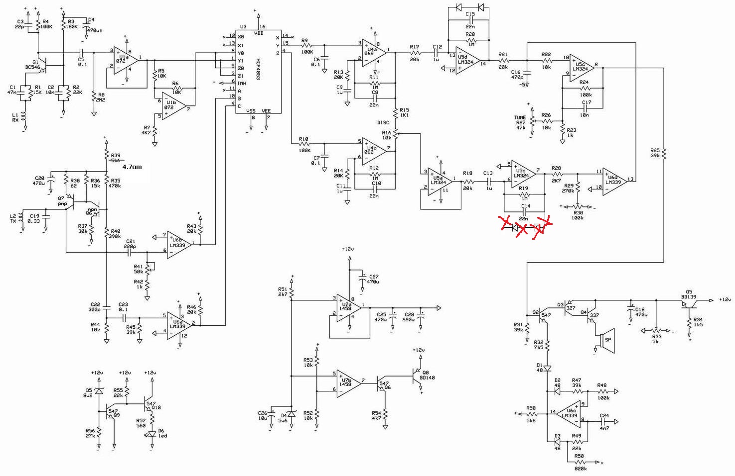
Gerb.2tone WAVE.rarWhen installing the revision to the 2nd tone, this chain of 4148 diodes is not needed, it works better
Comment
-
Thank you sir, if I turn the tune clockwise the sound sounds continuously and strong, if the reverse tune is played, the sound disappears and cannot respond to the target, I replace the lm1458 with ne5532, actually how many volts for the voltage on the RX pin, without a coil connectedOriginally posted by nikko10 View Post[ATTACH]53355[/ATTACH]Set TUNE until a constant sound appears, with a potentiometer of 100kom we also set a constant sound, without hoarseness, and then the thrash will be regulated smoothly, without disruption. These two controls are interconnected.
Comment
-
I went with a revision, when balancing from the ground, yes, there is a low tone, it sees the ground, this is if you tune in by raising / lowering the sensor to the ground, but when the sensor is swung to the sides, this is not, and the metal detector adequately distinguishes targets and the second tone adds information to it. I was advised to put more resistance on the BG, I brought the variable resistor BG to the panel of the block, until I tried how it works on the ground
Comment
-
-
Comment
-
You need this program to view the files.Originally posted by ramin View Post
https://download.cnet.com/Sprint-Lay...-75654356.html
Comment

Comment