Announcement
Collapse
No announcement yet.
Announcement
Collapse
No announcement yet.
TGSL 2 tones ID
Collapse
X
-
MD Base and Modules
Hi guys, I spent a good month building a base and various modules of tesoro circuits to plug into the base as a means of studying and comparing the different models disc and all metal variants.
I am done studying those and have since moved on to other things. They set in my .Lay files if anyone wants to continue and add to the collection.
This site is truely the best for tinkerers and I personally have benefited greatly here. I would be more than happy to reciprocate and contribute the work I have. My base unit has the TX, RX, 3 Pin socket for choice of 5v or 8v pos reg, 4024 tone and a switch to chose between 4024 and 7660 neg supply. Mpsa13 audio amp and speaker/EP out.
Module sockets are: All Metal, discriminate, aux, and socket for various GB/Disc timers.
Modules so far are: Bandito disc, combo/choice of Eldorado/ Lobo all metal, SS+, a few others
This would be great for beginners to learn on as mentioned by Jerry as well as to compare and swap in/out alternating versions of filters etc.
It would take alot of time to answer questions and manage a thread on a modular Tesoro and I just don't have it (time) but am willing to offer my finished work to get something like that started if someone else has the time to grow it.
Becuase this is sorta off topic from Hugos fine work here let me know if this is something of interest and I'll start a new thread with the base and modules I have completed.
Best regards, Phil
Comment
-
Hi Phil,
I certainly like the idea. I think it is a great experimenting tool.
I agree about this forum being the best. I have learned more here than all others forums combined. We are so fortunate to have some really smart people share their experiences and ideas with all of us.
Jerry
Comment
-
And as mentioned, Ivconic's IGSL is the ultimate iron indicator, but bigger project.Originally posted by turtlebowl View PostExcellent mod and execution. Thanks for sharing Hugo!
I wrote SB and mentioned I wanted to build a iron indicator for the TGS and he asked if I had been following your thread. I was pleasantly pleased to find that someone had already done all the work. Even worked out the bugs!
Thanks again Hugo.
Has someone here a free version to open and work with .RAR they could PM me?
I've only express and sprint.
TB
-SB
Comment
-
Mod wiring
Hello,
Two more photos about the mod.
The first one shows components to be removed.
And the second one, the wiring between the PCB, the piggyback board and the DPDT switch.
Note : The G point (don't laugh ! Unwanted joke !) is hidden on the main PCB (1N4148 Anode) under the piggyback board.
Have fun,
Hugo
Comment
-
Hi HugoOriginally posted by hugo View PostI would like to know your point of view about this future PCB.
1) I can draw a simple PCB connected to the TGSL with wires.
2) I can also draw a more complex PCB mounted in piggyback above U106 & U107. In this case, the two wires located under the main PCB are no longer needed. The connection will be made on the upper PCB.
What do you prefer ? The first, the second, or both ...
Great job and very greatful
Can or did you make your first option simple pcb to TGSL with wires as i have no more depth to play with in my housing construction but i do have lenth to play with if i move the battery supply external which is no problem.
Many thanks
Comment
-
@satdaveuk :
Hi,
I can draw a new PCB if you wish but you may not experience height trouble if you use this one.
In fact, The PCB is mounted upsidedown, meaning the maximum height of the TGSL PCB plus the addon will stay about the same.
Let me know if you really need a new one.
Regards,
Hugo
Comment
-
Ok I will make a PC and see if i can get away with it, let you know how i get on either wayOriginally posted by hugo View Post@satdaveuk :
Hi,
I can draw a new PCB if you wish but you may not experience height trouble if you use this one.
In fact, The PCB is mounted upsidedown, meaning the maximum height of the TGSL PCB plus the addon will stay about the same.
Let me know if you really need a new one.
Regards,
Hugo
Thanks again hugo
Comment
-
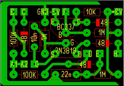
@satdaveuk :
Please find below a standalone PCB.
I haven't test it so double check before doing it.
Have fun,
Hugo
Comment
-
Hi HugoOriginally posted by hugo View Post@satdaveuk :
Please find below a standalone PCB.
I haven't test it so double check before doing it.
Have fun,
Hugo
Thanks for that your very helpful.
Do you or anybody on here know how i can turn your PCB into black tracks and white background so to be able to make PCB, I used to be able to do it but cant remember how.
If not I can draw one because you have done the horse work on it.
Thanks in advance
Regards
Comment
-
Here is the LAY files of my PCBs.
Comment
-

Comment