Final? PCB's
Hello again, Hugo.
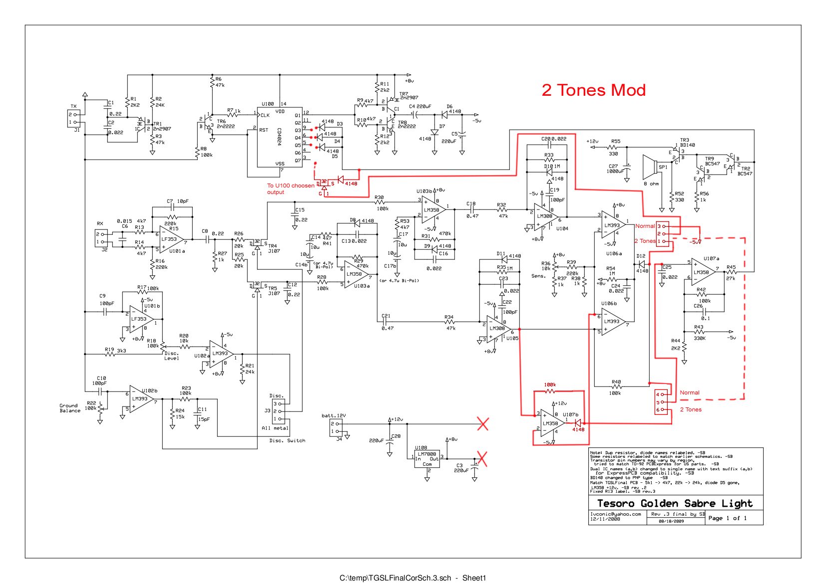
I corrected the errors that had the PCB of TSGL. (I think) and I still have one more question:
The link I added between CI's 393 and 358, is correct? Should be added to this version?
From already thank you very much, and as I start building the detector will put pictures of my progress.
Greetings from the south,
Fabian
Hello again, Hugo.
I corrected the errors that had the PCB of TSGL. (I think) and I still have one more question:
The link I added between CI's 393 and 358, is correct? Should be added to this version?
From already thank you very much, and as I start building the detector will put pictures of my progress.
Greetings from the south,
Fabian





Comment