Announcement

Collapse
No announcement yet.

Announcement

Collapse
No announcement yet.

DEEPER PI DETECTION DEPTH

Collapse
X
 
  • Filter
  • Time
  • Show
Clear All
new posts

  • Just found this application by Whites, looks pretty slick.

    I posted it here because Carl's and Tinkerer's first few
    posts in this long thread.
    Attached Files

    Comment


    • We've seen it already. It is a brilliant design. It uses two high voltage sources to generate a bipolar kind of TEM, detects a phase at the top, and then cuts it short just before it reaches zero to obtain a short PI pulse. Just brilliant.

      Originally posted by moodz View Post
      Are you sure Davor ? .... Log of 1.0000 = 0 and log of 1.0001 is 0.00004342 ... In other words by logging the value you made the difference even smaller. ... A log amp is a compression amp. .. Not good for seeing small differences ....

      Regards moodz
      There is another view of this very example you put here, and it goes:
      log 1.0001 = 0.00004327
      log 10.001 = 1.00004327
      log 100.01 = 2.00004327

      That's why it is so good for low index AM detection.

      Comment


      • Id of thought a log amp was a good choice in a detector ... Because one minute your getting a signal marinally above noise floor and need to detect it. The next moment your getting a booming great signal from a flat cola can 10mm down and saturates your system for a period.

        Log amps are used in commercial detectors already..


        S

        Comment


        • Davor,
          Do you have a link to where the above patent application was discussed? I know its a continuation of Earle's 2002 application.

          Thanks

          Comment


          • It started at this very topic at page 17, post #408

            Truly impressive design. OK, a tad too complex for my taste, but impressive nevertheless.

            Comment


            • Thanks for finding that, not much said. Yes complex, but thats what users are demanding in performance.

              Comment


              • Hi all,

                ok, limitting the feedback loop impedance via resistor limits the gain and noise of the amplifier. But the high input impedance is still too much and is generating a lot of noise.

                The biggest issue is the temperature drift. That's the reason, why professional log-amps do cost more as they are temperature compensated.

                I suggest to test the simple log-amp and let's see, what is obviously predictable.

                Aziz

                Comment


                • True, but early sampling means high signal and no problem with noise.
                  Temperature drift is a slow one, and it would matter if you need to read signal strength in decibels without calibration. Otherwise it is a non-issue.
                  I'm in a process of obtaining an oscilloscope at the long last, and my lab will then start to look up. I'd be very glad to do my own tests. You can't imagine how it is like to be lab-less. Like a thirsty person in a desert without a drop of water in my case.
                  Originally posted by Aziz View Post
                  There is a lot of response energy in the early decay time. But the reactive response (ground signals) are huge at this stage too, which makes ground balance difficult.
                  If you observe the curve obtained by the log part of the plot, you'll see quality curve splitting starting at ~4us (~2V @ coil in this particular case). If I start sampling at ~5us (~350mV @ coil) and onwards I'm out of the woods, and supposedly it will work great for detection of small nuggets. It is not that high up at all, and simultaneously it is far away from noise as well.

                  Comment


                  • Originally posted by Altra View Post
                    Thanks for finding that, not much said. Yes complex, but thats what users are demanding in performance.
                    You mean they demand it for their money. It is difficult to sell a few bells and whistles for a bag of money.
                    What I like more with that design is that it uses simple solutions to do complex tasks. Otherwise it would not make sense. Complexity and reliability were never best of friends.
                    I also like the way they harnessed a piece of information - voltage zero crossing to gain ground information. Information was laying there and they picked it. Brilliant.

                    Comment


                    • Originally posted by Davor View Post
                      True, but early sampling means high signal and no problem with noise.
                      Temperature drift is a slow one, and it would matter if you need to read signal strength in decibels without calibration. Otherwise it is a non-issue.
                      I'm in a process of obtaining an oscilloscope at the long last, and my lab will then start to look up. I'd be very glad to do my own tests. You can't imagine how it is like to be lab-less. Like a thirsty person in a desert without a drop of water in my case.
                      If you observe the curve obtained by the log part of the plot, you'll see quality curve splitting starting at ~4us (~2V @ coil in this particular case). If I start sampling at ~5us (~350mV @ coil) and onwards I'm out of the woods, and supposedly it will work great for detection of small nuggets. It is not that high up at all, and simultaneously it is far away from noise as well.
                      Yep, I know what you're meaning with to be lab-less (oscilloscope and other instruments).

                      We can reduce the input impedance and the feedback resistance further to minimize noise. But we need more current drive of the op-amp. An additionally installed emitter follower transistor booster stage could deliver more current in this case.
                      And we can allow the sampling at much higher coil flyback voltage levels (that's the benefit of the inverting amplifier configuration).

                      I'm sure, the temperature drift would be the biggest drawback. I should mod one of my inverting pre-amps to test this.
                      Aziz

                      Comment


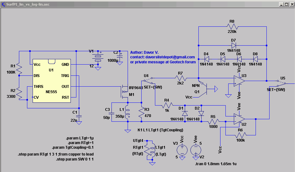
                      • You don't need to do any of these things to lower the input impedance, just do it! Try 10k instead of 22k, and you'll notice why D3 is there
                        I've put everything as is simply to gain insight to what is possible, and to distinguish critical points.

                        Perhaps the most interesting values are 2k2 instead of 22k, and 220k in feedback instead of 2M2. Please observe how nicely the curve splits, and see why I thought of using comparators instead of bilateral switches, and level reference instead of time reference.

                        Furthermore, D3 can be replaced with unbiased NPN transistor, thus leaving the 0V reference near opamp pulse-free. See attached...
                        Attached Files

                        Comment


                        • That's now more interesting Davor. This should be interesting to test.
                          Cheers,
                          Aziz

                          Comment


                          • Hi all,

                            has anyone tried the log-amp yet?
                            When I have more time, I can easily mod one of my inverting pre-amp modules to test it. I should see the critical issues, benefits and disadvantages... It will take some time however.

                            Cheers,
                            Aziz

                            Comment


                            • See Bosnar's patent.
                              www.geotech1.com/pages/metdet/patents/US6326791.pdf

                              This was discussed on at least one forum some time ago.

                              A log amp makes it very difficult to subtract static fields although most of the early low gain designs dealt with low frequency signals by simply capacitively coupling the demods to the preamp but this has problems at high gains.

                              Sampling the flyback makes no sense because the same information is available and much easier to obtain and process during the pulse as we see in Minelab's BBS and ABS designs. If you do sample the flyback then you can't use a later sample for ground balance because the information contained in the spike isn't there at later times and even if you could address this problem it still suffers the same problems as VLF.

                              Has anyone considered the problems and figured out how they will deal with them?

                              Comment


                              • Davor is C3 50pf a real component ?

                                Comment

                                Working...
                                X