VLF2.0 Schematics
Hi all,
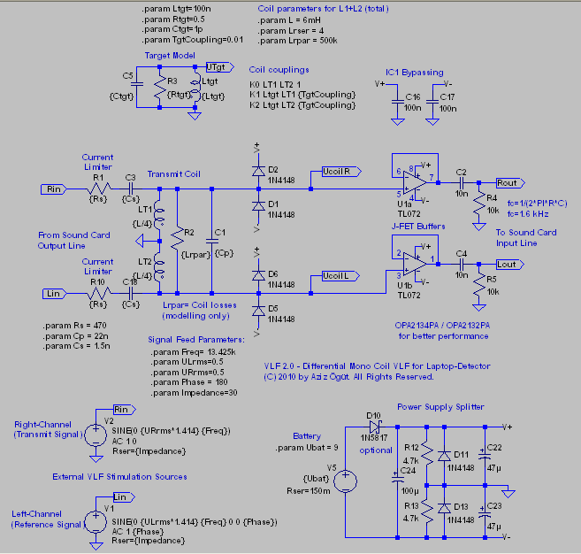
this easy design makes true mono coils possible. Below is a differential mono coil for better performance. It shows only the principle and must be optimized further of course.

Aziz
Hi all,
this easy design makes true mono coils possible. Below is a differential mono coil for better performance. It shows only the principle and must be optimized further of course.

Aziz





Comment