Originally posted by Aziz
View Post
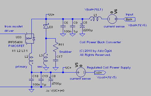
So I'm wondering if a simple series inductor makes a simple solution instead of a whole SMPS.
See what I mean?
Regards,
-SB

If you burn the energy, the efficiency decreases.
.
Comment