Initial Decisions for the New Netbook IB-PI Project.
Hi all,
let's start planning and making decisions for the new netbook/laptop based IB-PI project. I do not want to make the hardware part too much complex. It will be a cheap solution but still powerfull implementation of course.
Power supply:
Battery: 10-30V (12V nominal)
Battery polarity protection: simple schottky diode + fuse polarity protection with low losses.
The electronics part will draw less current (<50 mA). Simple 78xx/79xx should work well. Battery voltage will be first regulated to +8V (using LM7808CT, 1A). A 78L05 will provide +5V for analog and digital parts. +8V will be inverted into -7V and regulated into -5V (79L05). +8V will be doubled into +15V and then regulated to +12V for the mosfet driver. The DC/DC converters will be synchronised to the pulse clock coming from the netbook.
The +8V needs to be a high current one. If someone can get a LDO type, the minimum battery voltage can go down to 9V. On higher input voltages, the 7808 needs probably a heat sink. That's the reason, why it has to support more current and should provide heat sinking.
I will very likely use a mosfet driver for the DC/DC charge pumps to reduce the parts count. One ICL7667 fits perfectly in this design and offers two of them.
The RC oscillator will be implemented using a schmitt-trigger inverter. It will provide a synchronisation. The solution is already shown here.
Maybe a simple low battery voltage detection circuit will be added.
That's all for the power supply part.
Clock/Synch generation:
Two external line signals coming from the sound card will clock the hardware board. It's implementation is trivial and a similar solution is already shown here.
One line input signal will trigger the synchronisation of the DC/DC converters. The phase shift between the external signals will define the pulse width. The input frequency the pulse frequency (doubled frequency).
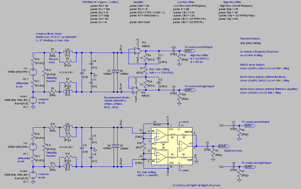
The RX amplifier/RX coil:
The RX coil must be a center-tapped coil. The center-tap will be connected to ground and will allow a true differential usage. I will use both input lines of the sound card to increase the dynamic range by 6 dB. This will reduce additional noise on cables too. The RX amplifier will be a "half instrumentation amplifier" implementation, which provides differential signal output. It's gain can be adjusted by a simple resistor. A dual op-amp (NE5532 or a better one) will do this perfectly. There is no need for a true instrumentation amplifier (expensive). The gain should be between 10 .. 100.
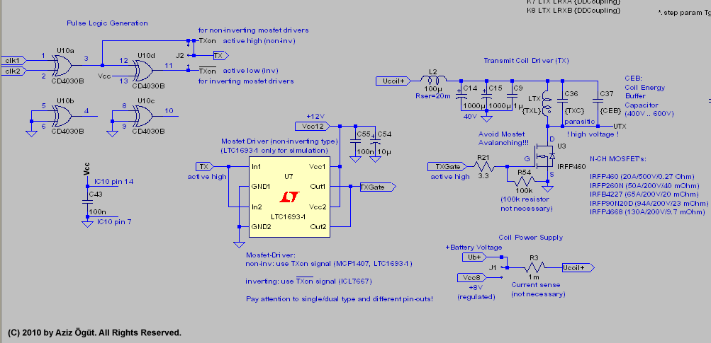
Mosfet driver/Coil driver:
A cheap solution will be implemented using a complete IC. It will be driven with +12V. I don't know, whether an ICL7667 (inverted) or MCP1407 (non-inverted) fits into the design (but I will very likely make a design with the ICL7667).
Mosfet: A low on-resistance 200V/300V n-channel mosfet should be enough. Flyback voltage should be limitted to avoid avalanching of the mosfet. I generally tend to limit the flyback voltage between 100V and 150V. Low on-resistance mosfets increase the power efficiency of course.
With some additional current sensing circuit, the efficiency can be increased further. But it increases the circuit complexity a bit and there is a 10 mOhm shunt resistor necessary, which should be difficult to build. So I will omit this feature to keep things easy.
The transmit coil: Simple single ended and shielded coil with low resistance. Something in the range of 300µH to 1mH or more (it depends on the application and timing). The coil will be driven with the battery voltage without regulation. The battery voltage diminish should cause a drift, which can be compensated in the software automatically. Maybe the +8V/1A could also provide a low power regulated supply. As the transmitter is very power efficient, it should deliver enough current. For all, who like more power in the transmit coil, just take the battery voltage.
Parasitic capacitances of coil, coil shielding and mosfet does not matter. There is no need for a low capacitance coil solution. The only critical part is the induction balance stability. A simple adjustment possibility should make it perfect.
That's all for initial decisions.

Aziz
Hi all,
let's start planning and making decisions for the new netbook/laptop based IB-PI project. I do not want to make the hardware part too much complex. It will be a cheap solution but still powerfull implementation of course.
Power supply:
Battery: 10-30V (12V nominal)
Battery polarity protection: simple schottky diode + fuse polarity protection with low losses.
The electronics part will draw less current (<50 mA). Simple 78xx/79xx should work well. Battery voltage will be first regulated to +8V (using LM7808CT, 1A). A 78L05 will provide +5V for analog and digital parts. +8V will be inverted into -7V and regulated into -5V (79L05). +8V will be doubled into +15V and then regulated to +12V for the mosfet driver. The DC/DC converters will be synchronised to the pulse clock coming from the netbook.
The +8V needs to be a high current one. If someone can get a LDO type, the minimum battery voltage can go down to 9V. On higher input voltages, the 7808 needs probably a heat sink. That's the reason, why it has to support more current and should provide heat sinking.
I will very likely use a mosfet driver for the DC/DC charge pumps to reduce the parts count. One ICL7667 fits perfectly in this design and offers two of them.
The RC oscillator will be implemented using a schmitt-trigger inverter. It will provide a synchronisation. The solution is already shown here.
Maybe a simple low battery voltage detection circuit will be added.
That's all for the power supply part.
Clock/Synch generation:
Two external line signals coming from the sound card will clock the hardware board. It's implementation is trivial and a similar solution is already shown here.
One line input signal will trigger the synchronisation of the DC/DC converters. The phase shift between the external signals will define the pulse width. The input frequency the pulse frequency (doubled frequency).
The RX amplifier/RX coil:
The RX coil must be a center-tapped coil. The center-tap will be connected to ground and will allow a true differential usage. I will use both input lines of the sound card to increase the dynamic range by 6 dB. This will reduce additional noise on cables too. The RX amplifier will be a "half instrumentation amplifier" implementation, which provides differential signal output. It's gain can be adjusted by a simple resistor. A dual op-amp (NE5532 or a better one) will do this perfectly. There is no need for a true instrumentation amplifier (expensive). The gain should be between 10 .. 100.
Mosfet driver/Coil driver:
A cheap solution will be implemented using a complete IC. It will be driven with +12V. I don't know, whether an ICL7667 (inverted) or MCP1407 (non-inverted) fits into the design (but I will very likely make a design with the ICL7667).
Mosfet: A low on-resistance 200V/300V n-channel mosfet should be enough. Flyback voltage should be limitted to avoid avalanching of the mosfet. I generally tend to limit the flyback voltage between 100V and 150V. Low on-resistance mosfets increase the power efficiency of course.
With some additional current sensing circuit, the efficiency can be increased further. But it increases the circuit complexity a bit and there is a 10 mOhm shunt resistor necessary, which should be difficult to build. So I will omit this feature to keep things easy.
The transmit coil: Simple single ended and shielded coil with low resistance. Something in the range of 300µH to 1mH or more (it depends on the application and timing). The coil will be driven with the battery voltage without regulation. The battery voltage diminish should cause a drift, which can be compensated in the software automatically. Maybe the +8V/1A could also provide a low power regulated supply. As the transmitter is very power efficient, it should deliver enough current. For all, who like more power in the transmit coil, just take the battery voltage.
Parasitic capacitances of coil, coil shielding and mosfet does not matter. There is no need for a low capacitance coil solution. The only critical part is the induction balance stability. A simple adjustment possibility should make it perfect.
That's all for initial decisions.

Aziz

Comment