Discovery TF-900 and White's TM800 are similar if not the same detector.
White's TM808 is different.
I have TF900 on the bench for a couple of days.
It came ruined totally.
I removed all the components from the pcb.
Washed pcb in nitro resin and cold water.
Coated it with rosin diluted in nitro resin.
Now is shiny and as brand new.
Scanned both sides.
Returned back all the good components and replaced bad ones with new ones.
Without two separate small pcb's TX and RX, switched it On.
It works, battery meter works nice, loud sound also.
In other mods all the potentiometers works alright.
Everything is just fine.
I gave it a new life.
But!
It came to me only with RX small pcb, TX one was missing and there is no chance to obtain it.
There are dozen topics in Geotech, dating from the past, that skimly deals with those models.
There are few schematics also.
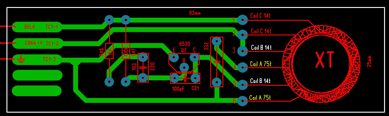
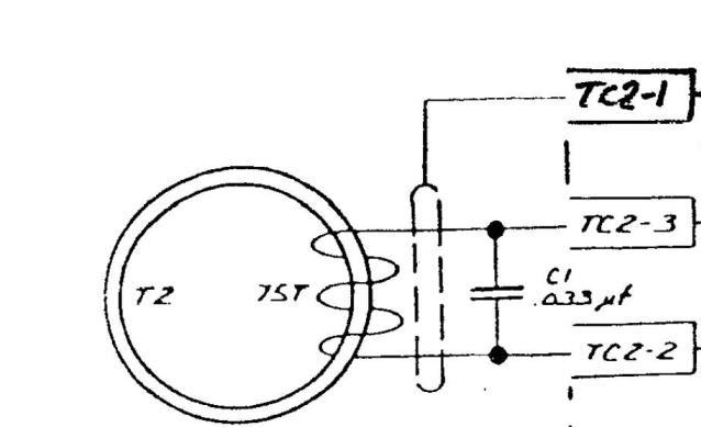
There are numerous pictures and photos of all 3 pcbs.
Morphology of those two RX and TX pcbs is known.
Only thing is missing is TX coil specs, according to photos it appears that it conists of least 2 and possible 3 coils wounded on ferrite ring core.
And that's my problem now.
I need only that info to complete the detector.
White's TM808 is different.
I have TF900 on the bench for a couple of days.
It came ruined totally.
I removed all the components from the pcb.
Washed pcb in nitro resin and cold water.
Coated it with rosin diluted in nitro resin.
Now is shiny and as brand new.
Scanned both sides.
Returned back all the good components and replaced bad ones with new ones.
Without two separate small pcb's TX and RX, switched it On.
It works, battery meter works nice, loud sound also.
In other mods all the potentiometers works alright.
Everything is just fine.
I gave it a new life.
But!
It came to me only with RX small pcb, TX one was missing and there is no chance to obtain it.
There are dozen topics in Geotech, dating from the past, that skimly deals with those models.
There are few schematics also.
There are numerous pictures and photos of all 3 pcbs.
Morphology of those two RX and TX pcbs is known.
Only thing is missing is TX coil specs, according to photos it appears that it conists of least 2 and possible 3 coils wounded on ferrite ring core.
And that's my problem now.
I need only that info to complete the detector.



Comment