Announcement
Collapse
No announcement yet.
Announcement
Collapse
No announcement yet.
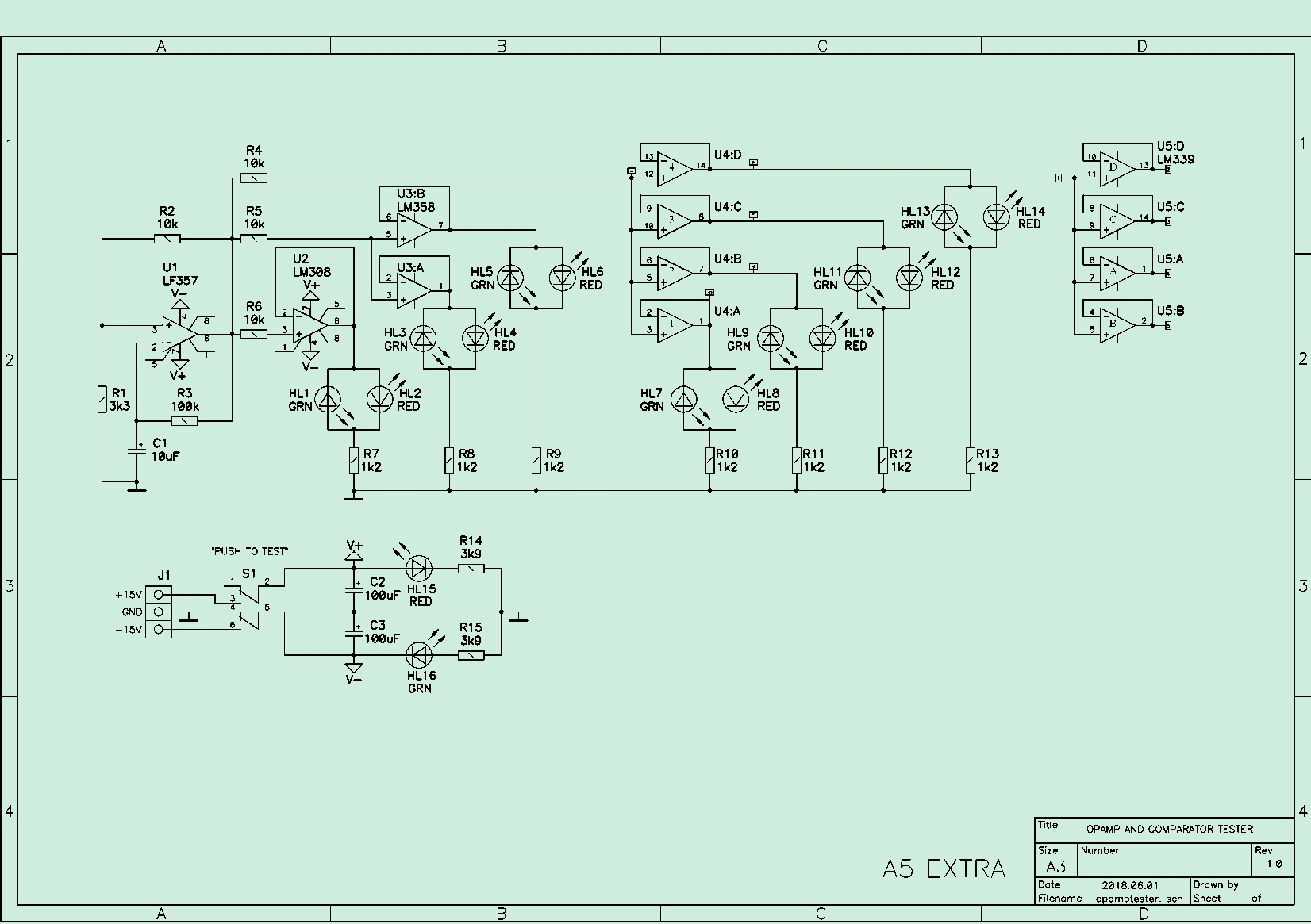
opamp comparator tester
Collapse
X
-
-
-
-
i save a file like 'print' format in XPS. then i go in this site to convert in GIF https://convertio.co/ru/xps-gif/
for me the GIF is white and black and open it in right form.
Comment
-
schematic is same just i increased a current through the LEDs to approx 10mA (with +-15V supply). i looked datasheets of opamps, noted limited output op-amp current is 30mA but sometimes there are not data. so 10mA is right and no run out of the max 30mA. with +-9V supply the LEDs current will be yet low.Originally posted by 6666 View PostThis is strange, I right clicked and saved this gif but when I view it all I see is a black square
batch of LF357 i checked and they are OK (good way - you can check a couple at once LOL). would check them in DP now.
Comment
-
-
this opamp tester i did much years ago. in 86 or 87 i do not remember. it was good time of Spectrum ZX80 personal computer
we made. certainly the spekky was not original, it was Zonov's schematic. i tested some opamps before to solder in the board.
http://ipic.su/img/img7/fs/P1090305.1528140998.jpg
Comment

Comment