hello nick
as you read some postings before my detector does not work
have to search mistakes today or tomorrow
i thought before to make a wire adaption to original pcb too but it was so different
that it was more simple to do a new pcb
i will give feedback asap
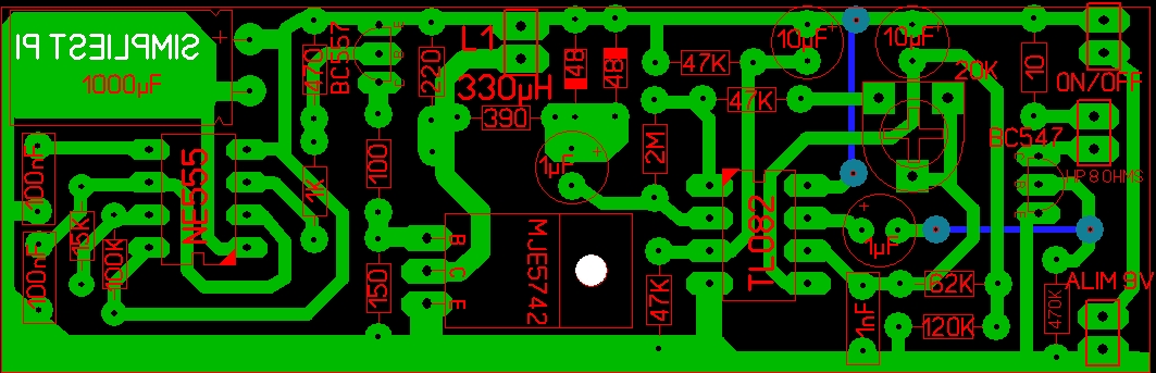
if you use your pcb design of pickini pay attention there was a missing trace (somewhere in coil section)
if you start detector without that trace some components gets damaged
but i wrote it to you some time before via pm
and in the pickini thread
so heads up
as you read some postings before my detector does not work
have to search mistakes today or tomorrow
i thought before to make a wire adaption to original pcb too but it was so different
that it was more simple to do a new pcb
i will give feedback asap
if you use your pcb design of pickini pay attention there was a missing trace (somewhere in coil section)
if you start detector without that trace some components gets damaged
but i wrote it to you some time before via pm
and in the pickini thread
so heads up


Fixed.. Thanks that forum to allow editing posts. One hour is enough to fix even gerber files
Comment