Originally posted by Eddy71
View Post
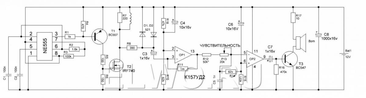
can this circuit work with large coil 1m*1m ?
ragards



Comment