Announcement
Collapse
No announcement yet.
Announcement
Collapse
No announcement yet.
Simplest PI detector possible?
Collapse
X
-
Wohoo!
I did a rewire of the op amp as the timer circuit and speaker circuit were fine.
Now when i turn it on, the speaker makes a humming sound like a metal detector.
Its not very loud. Sounds like an out of tune radio.
When i put metal near the coil, the sound doesn't change.
Comment
-
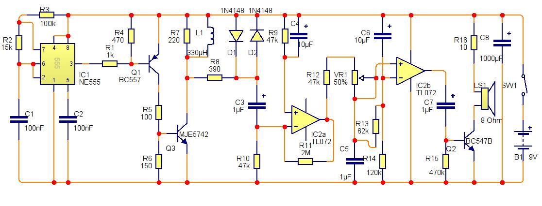
Ok, I'll leave the build for a while and get back to theory.
I understand the whole circuit except for op2.
The default setting is around 72Hertz and OP1 amplifies the final moments of the flyback and feeds it into op2 inverting input.
I know op2 is a comparator but i dont understand what it is comparing the signal to.
Op2 outputs a square wave so i dont see how the presence of metal can change the beating output other than always on or always off.
If some could explain this comparator to me i would be forever in their debt.
Thanks
Comment
-
All
I have knocked up the first part of the circuit and after taking a few measurements there is a small design flaw if you simply replace the transistor with a IRF740 FET.
If you are running the circuit from say 9 volts with the voltage divider of R5/R6 you are only putting about 4.2 volts on the gate
this will not be turning the fet on fully,
4.2 volts would be ok for a tranny but not a 740.
I will do a few more tests and post results.
Comment
-
-
Maybe useful to someone (two pinky lines are jumpers):
PCB dimensions 5.5"x2.2". Variable resistor VR1 = 20k.
Comment
-
Carl already answered this question previously, so you can send the 1/1000th of a US dollar to him.Originally posted by brucester View PostUnless it doesnt matter with comparators in which case, ignore me :P
Offer on the table, I will give $1mil US to whoever explains to me how op amp 2 works and what the signal gets compared to and why.
Thanks
The input signal is split into two paths, one slow and the other fast. Note that one of the opamp inputs is charging a 1uF capacitor, and the other is charging a 10uF capacitor. This causes a differential voltage to appear across the comparator, and hence a pulse appears at the output. If you keep the target stationary, then the inputs will eventually equalize, and the output will turn off. Therefore this is a simple self-adjusting threshold (SAT).
Comment
-
Wow, thanks
It has been killing me.
I thought Carls answer was referring to my wiring error. Ie, the wiring error made it a motion detector.
Oh well, you and Carl can split the millidollar. :P Thanks Q, you're too kind.
Progress update, downloaded Q's brilliant coil inductance calculator, discovered my coil was only around 100us, wound a new test coil, 42 turns of 0.5mm with diameter of 10cm and success
It detects a 30cm cast iron pot lid when touching the coil
Horrible performance but am so happy to have something working after months of research.
Here's a pic of the finished product:

Will solder it up tomorrow.
Am going to make a mini kids sized detector and hang it on my wall as a reminder of how far i have come when i finish my super detector that bankrupts ML :P
Comment
-
You are right. Corrected:Originally posted by brucester View PostThanks WM6
Looks good but is your second opam (IC2b) correct?
Shouldnt the +/- be reversed?
Comment

Comment