You have a lot of hours in there, thank you for that.
In total, it seems like a decent not great circuit.
Maybe if the lf198 would work better, by aliexpress.com you can buy for 1,78 dollar.
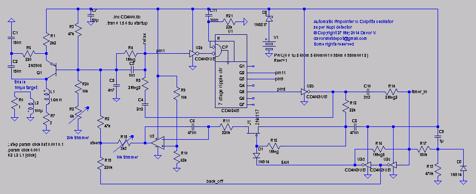
I'm impatient as a child. I'm so curious how it will work. A SAH + HEX Inverter + switch,
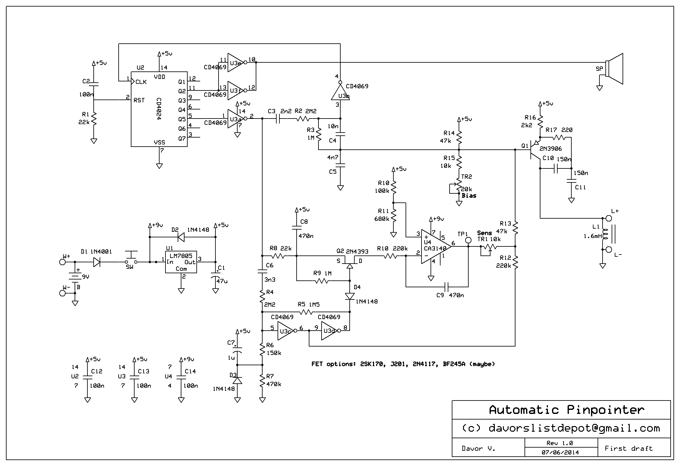
Interestingly. Just out of curiosity,can you show us something as a schematic?
In total, it seems like a decent not great circuit.
Maybe if the lf198 would work better, by aliexpress.com you can buy for 1,78 dollar.
I'm impatient as a child. I'm so curious how it will work. A SAH + HEX Inverter + switch,
Interestingly. Just out of curiosity,can you show us something as a schematic?





Comment