no felezjoo needs a specific coil, wrong coil is not useable for discrimination
Announcement
Collapse
No announcement yet.
Announcement
Collapse
No announcement yet.
felezjoo PI(the best pulse induction metal detector that I made until now)
Collapse
X
-
-
-
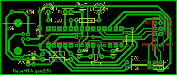
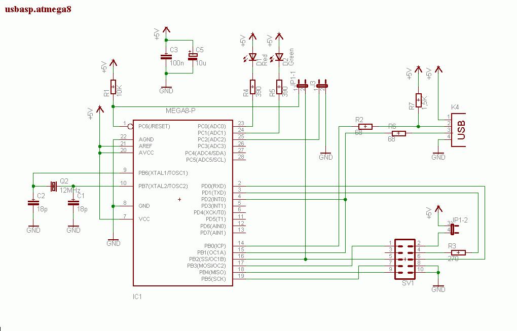
Usbasp is a good programmer for Atmega but people need to know that Usbasp made in China come with old firmware this firmware is not working because you cant change the clock by using avrdude in command line we already mentioned this problem and there is a lot of web site talking about this issue the web master of arduino stm32 made a video and a page to solve this problem you need a arduino to use it like programmer and update the Usbasp
Comment


Comment