Announcement

Collapse
No announcement yet.

Announcement

Collapse
No announcement yet.

2nd Chance PI

Collapse
X
 
  • Filter
  • Time
  • Show
Clear All
new posts

  • What do you mean by SW1, SW2, etc?

    Comment


    • Originally posted by dantech View Post
      What do you mean by SW1, SW2, etc?
      Sw1,Sw2,Sw3,... Switches used

      Comment


      • It works in the same way as original Chance PI. Watch movies on youtube

        Comment


        • v024 is released

          Comment


          • Nice
            I think v.24 have bug the right filter marker (16) still have sound, not silent.
            Its would be great if can use filter marker seperately, so i can filter aluminium and iron

            Comment


            • Hi,
              Would you clarify issue of bug you have noticed? How to reproduce one?

              Comment


              • Put right Fe marker at maximum, then try metal that have 14-16 marker

                Comment


                • Did you notice that problem in v023?

                  Comment


                  • V025 is released. Reported problem above is repaired

                    Comment


                    • Originally posted by dantech View Post
                      Did you notice that problem in v023?
                      Im not sure, never use maximum right fe marker on v23

                      Comment


                      • @ripsdevala
                        Would you test v025 regarding issue you reported?

                        Comment


                        • Bug is fixed, nice dantech, will be report if there any more problem

                          Comment


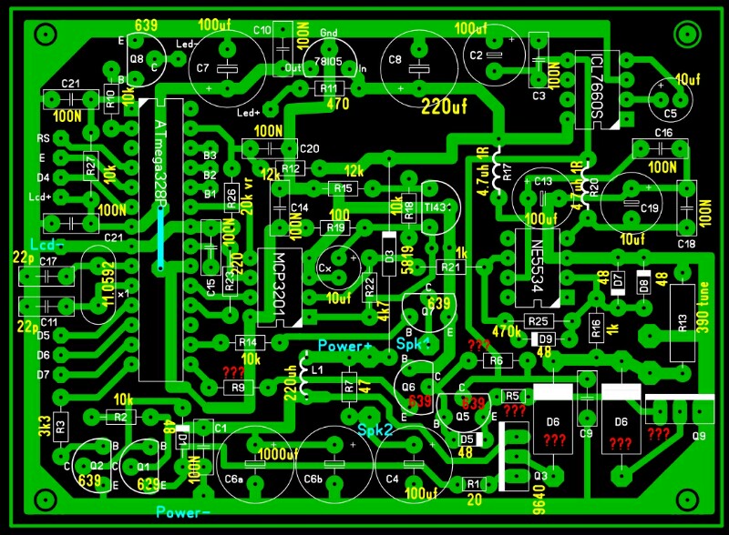
                          • Btw, i really like to build ur pcb version, but as you know it was fail or i miss something.
                            If you have time plis redraw the sprint layout, so it can be clear what to omit and not.
                            With my original updated chance pcb i think is not compitable with ur firmware, when i set up something like barrier or go to setup menu its alwasy ringing, and i should restart the md to make it normal again.
                            Click image for larger version

Name:	view cek-800x588.JPG
Views:	1
Size:	219.4 KB
ID:	348701

                            Comment


                            • Unfortunatelly I have not free time. In my opinion documents I gave are enough to build 2nd ChancePI without problems.

                              Comment


                              • Need to check, when turn on backlight from menu, the zero button working normal, backlight off=cannot zero

                                Comment

                                Working...
                                X