Hi,
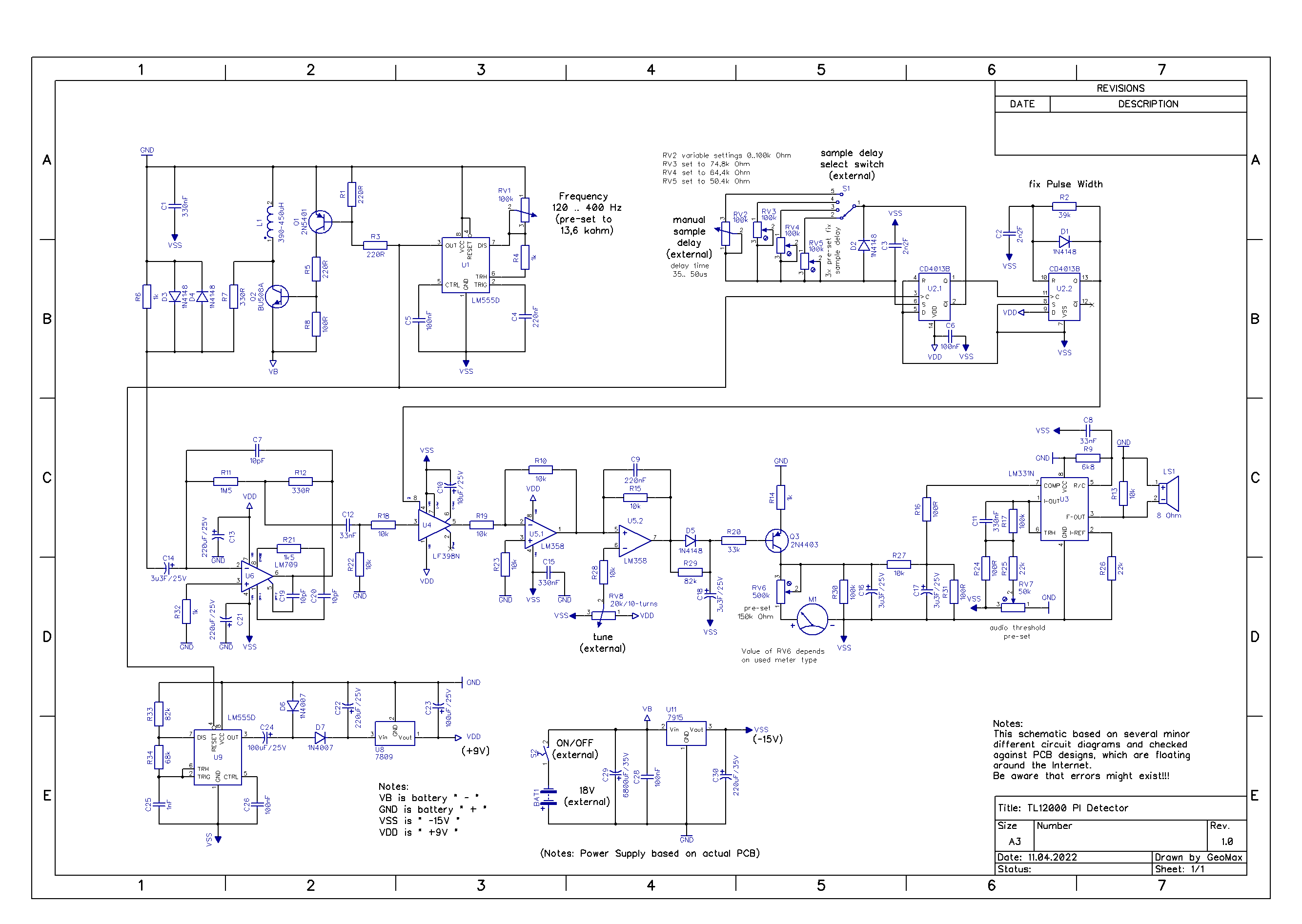
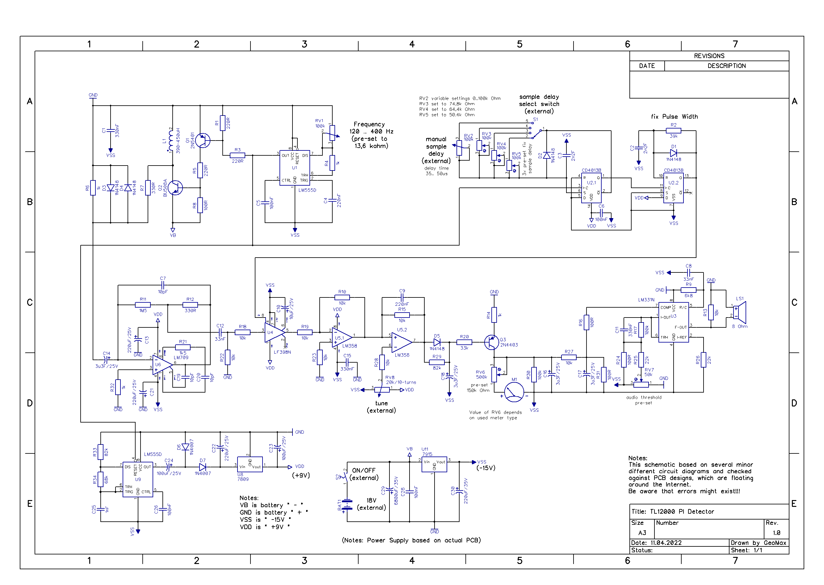
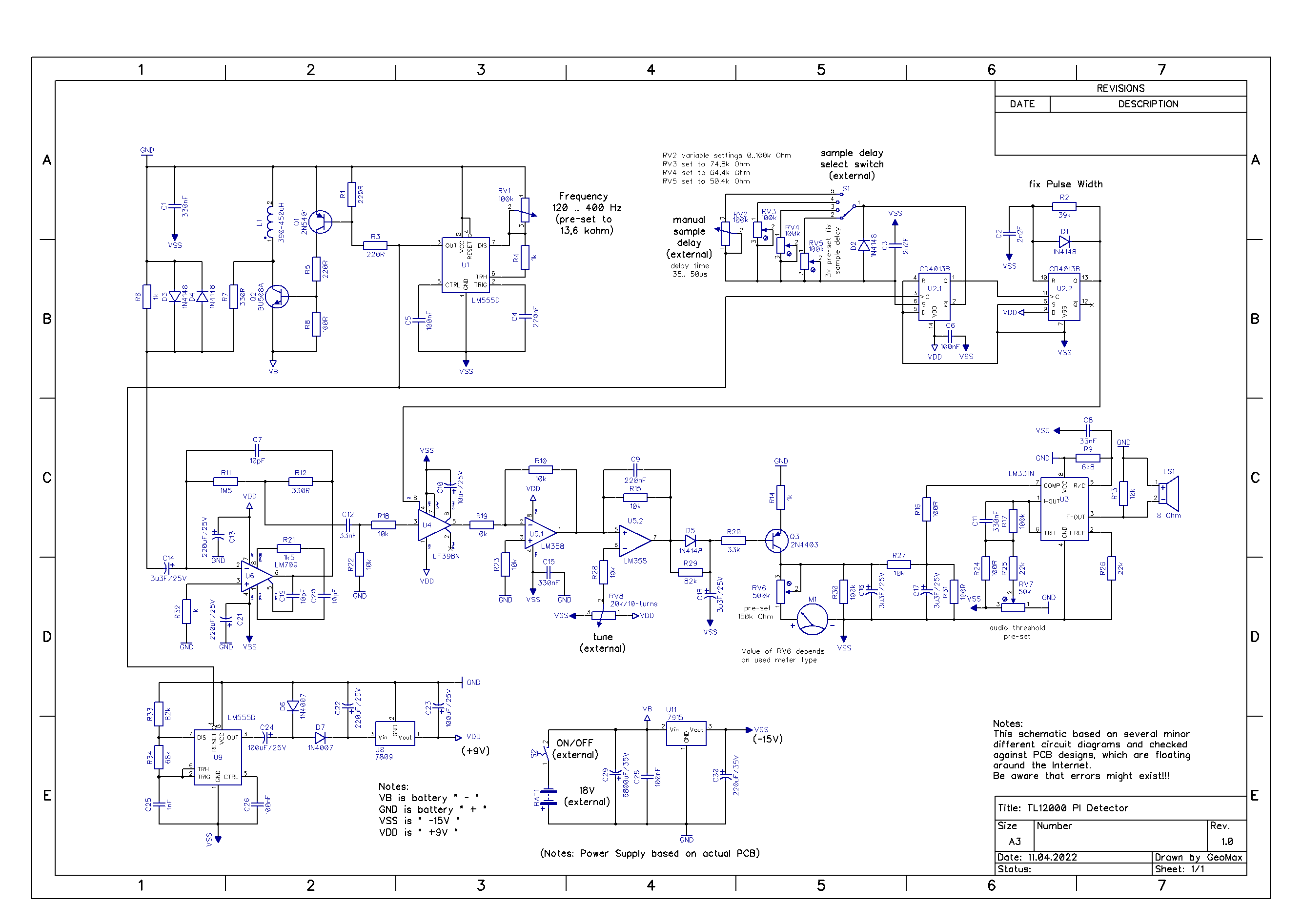
Do you have an oscilloscope screenshot of the TX signal? What pulse settings is the TX signal set to? And also the schematic that corresponds to your (blue) PCB layout?
Do you have an oscilloscope screenshot of the TX signal? What pulse settings is the TX signal set to? And also the schematic that corresponds to your (blue) PCB layout?

Comment