Hi haylaz0036
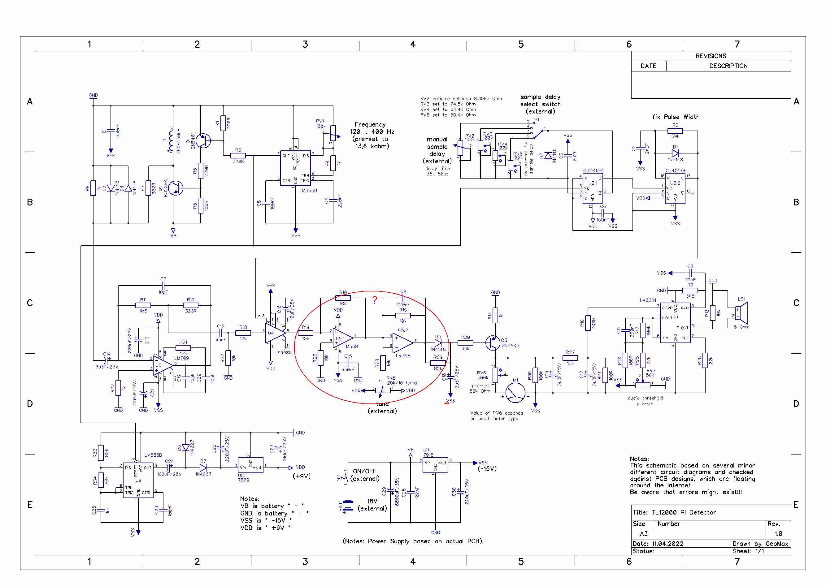
I thought you were going to post the schematic. The PCB pictures are nice to look at but are actually useless. Do you have the actual schematic for the PCB you posted? That's what people want to see.
I thought you were going to post the schematic. The PCB pictures are nice to look at but are actually useless. Do you have the actual schematic for the PCB you posted? That's what people want to see.

Comment