Originally posted by Detectorist#1
View Post
Announcement
Collapse
No announcement yet.
Announcement
Collapse
No announcement yet.
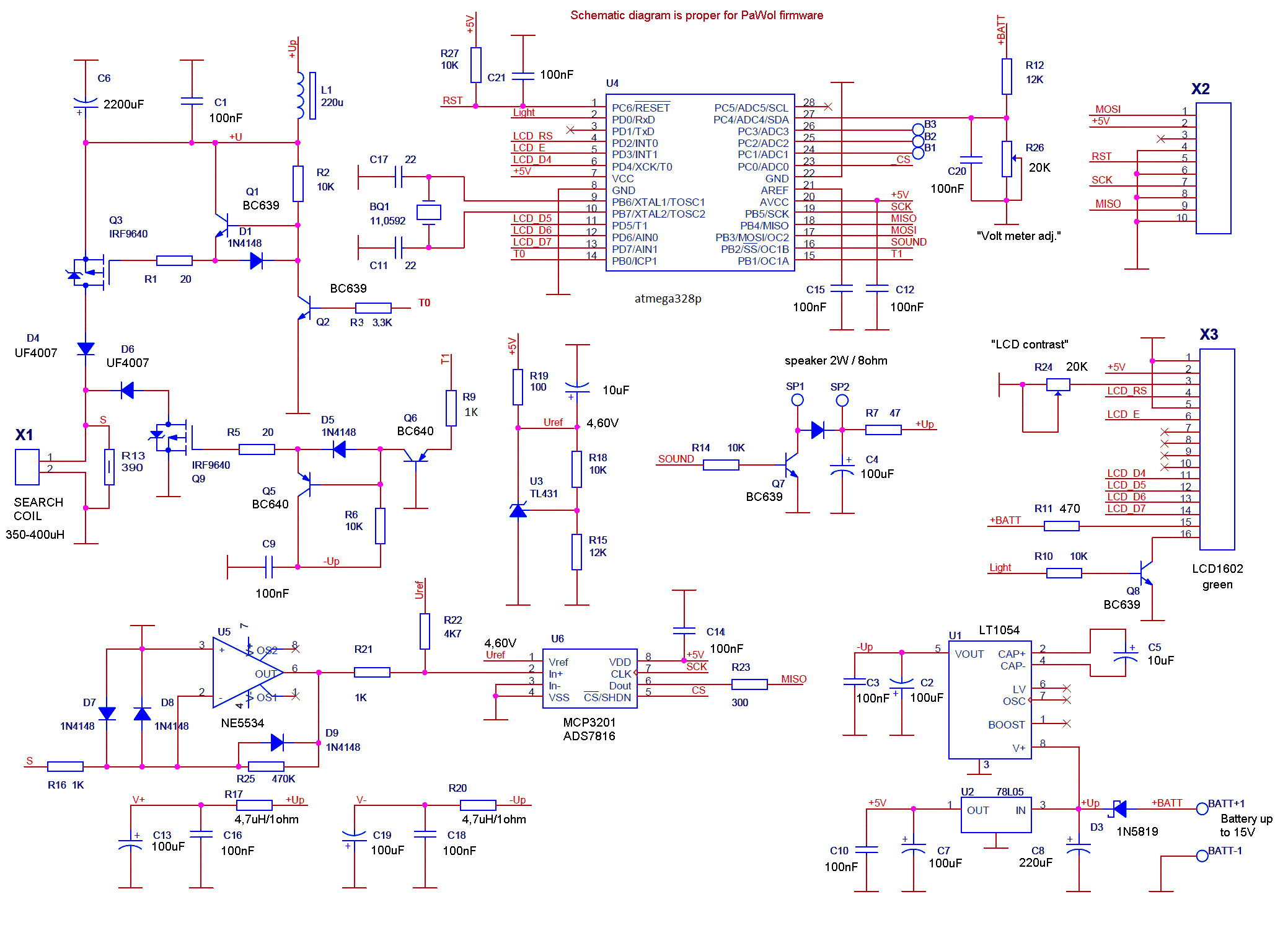
Bipolar PI MD with GB and DD Coil
Collapse
X
-
-
Hello Detectorist#1Originally posted by Detectorist#1 View PostHi pechkata,
Why you add spam in this discussion?
Everyone has the right to write whatever they want on the forum in any topic.
But if the administrator considers it spam - delete.
Upload something similar - not just guesses...
Comment



Comment