Hi pito,
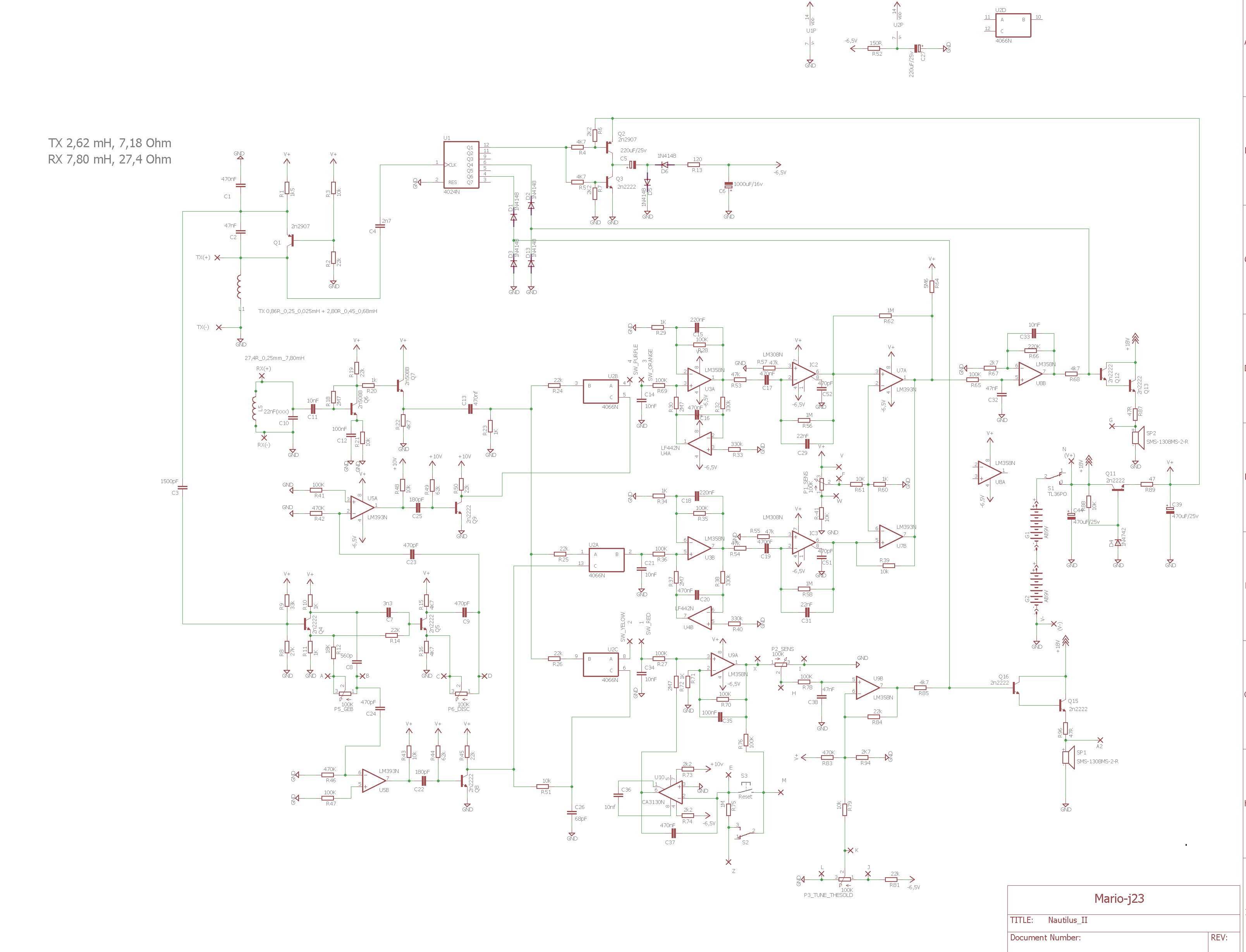
Yes, no problem to replace two simple IC (for under 1 USD) with ESP32 for generating of 5 different pulses. Just, maybe for some people with no big experience with using of microprocessors will be more easy to repeat my project. And, you are right, generating of sound as result of the target's signal will be more simple with using of the possibilities of the microprocessor. Generally, my idea was to propose the scheme of relatively good Bipolar PI MD for people without big experience, no more.
Yes, no problem to replace two simple IC (for under 1 USD) with ESP32 for generating of 5 different pulses. Just, maybe for some people with no big experience with using of microprocessors will be more easy to repeat my project. And, you are right, generating of sound as result of the target's signal will be more simple with using of the possibilities of the microprocessor. Generally, my idea was to propose the scheme of relatively good Bipolar PI MD for people without big experience, no more.

Comment