Originally posted by Carl-NC
View Post
Announcement
Collapse
No announcement yet.
Announcement
Collapse
No announcement yet.
STM32 controlled PI detector
Collapse
X
-
About the program not being running (for example, I am running a PWM signal on PA8 and I cant measure nothing with the multimeter) while if I power the board normally (+3.3v x GND) it works, have you some idea?
With this kind of power configuration, should I connect the BT0 pin to something or just leave it floating?
Comment
-
Wouldn't it be okay if you use isolated DC-DC power supplies, for example XP Power SCT01F12S3V3 or Roboway B1203S-1WR3, but then you have to use the signals from the STM32 not directly, but with optocouplers for digital signals PC817, 6N137 or digital isolators ADuM12
Comment
-
It is a good idea but I am concerned if using optocouplers could introduce some unwanted delays in the execution.Originally posted by algan View PostWouldn't it be okay if you use isolated DC-DC power supplies, for example XP Power SCT01F12S3V3 or Roboway B1203S-1WR3, but then you have to use the signals from the STM32 not directly, but with optocouplers for digital signals PC817, 6N137 or digital isolators ADuM12
Comment
-
you are measuring PWM with a multimeter ? Have you got a scope. BTW why are you running the processor off neg supply ?Originally posted by cristiano.sar View PostAbout the program not being running (for example, I am running a PWM signal on PA8 and I cant measure nothing with the multimeter) while if I power the board normally (+3.3v x GND) it works, have you some idea?
With this kind of power configuration, should I connect the BT0 pin to something or just leave it floating?
Comment
-
Yes, usually I measure it with the frequency meter of the multimeter, anyway I tried other gpio pins (for example a pin that in put in HIGH state) and also not worked.Originally posted by moodz View Post
you are measuring PWM with a multimeter ? Have you got a scope. BTW why are you running the processor off neg supply ?
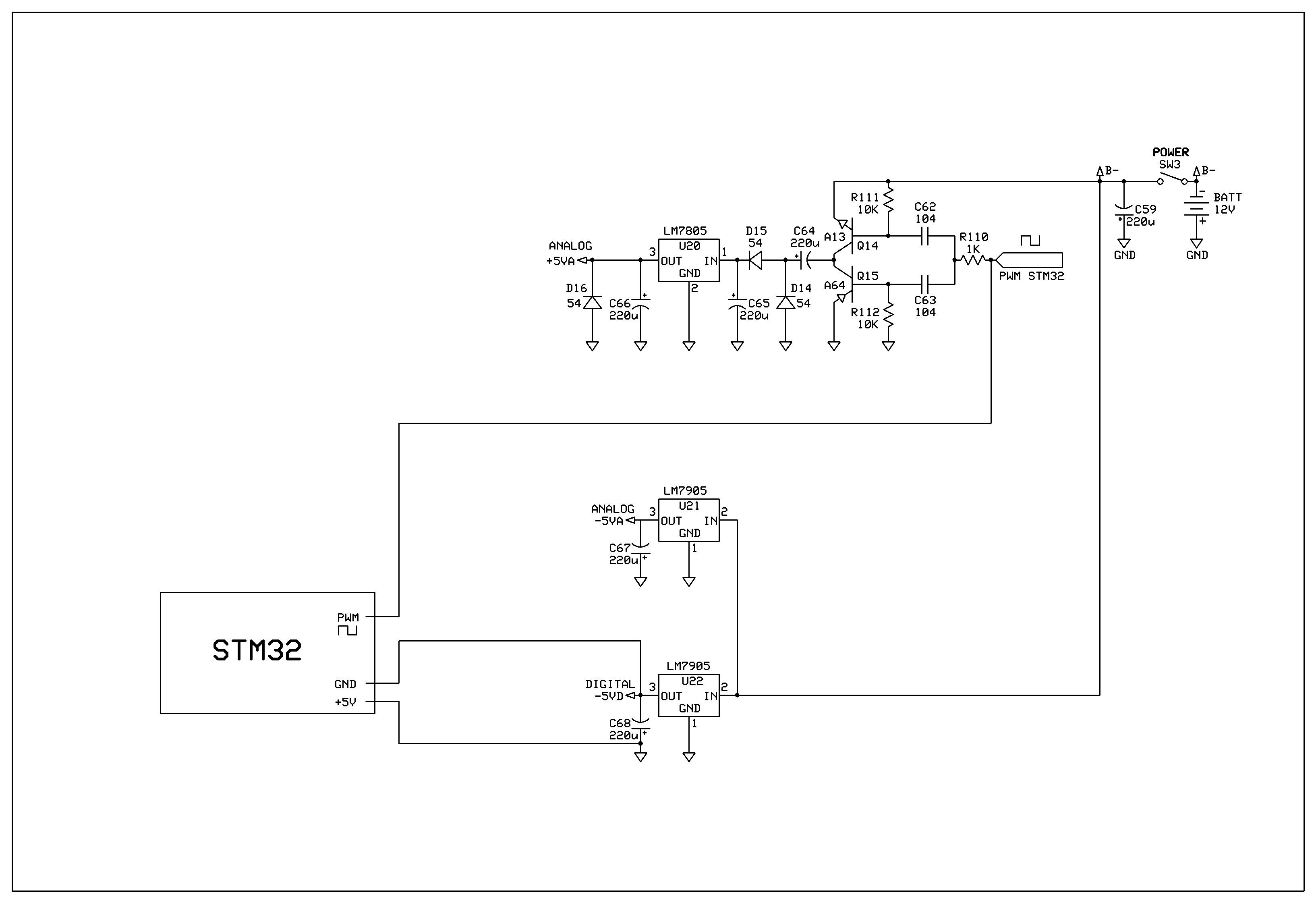
I am running the MCU from the negative supply because I dont have a positive voltage do feed it, as the power supply I am using uses VB+ as GND.
Check the attached schematic (my only change there is that I'm using a LM337 instead of the LM7905 that comes from -12v).Attached Files
Comment
-
here is a video showing the measurements of:
- PA5 (gpio output set to High)
- PA8 (PWM at 1khz, 50% duty cycle)
The measurements were taken from -3.3v as reference
What should I do to drive the -+5v charge pump with the PWM signal?
Comment
-
Hey cristiano.sar, I replied to your other thread about a STM32 power supply design before I noticed this more recent and general thread. I assume this is probably the thread you'll update going forward.
I am currently building the Arduino Nano PI and will be incorporating an STM32 into this design to experiment with DSP. I've been playing with your original code as well (thanks for providing!), updating it to work with my STM32F411 board and enhancing the timing so that the samples can be accurately referenced from the TX pulse. I've made great progress on the firmware so far and am able to acquire precisely timed samples at 2 MSPS. When this is working I plan to port it to the Nucleo-32 STM32L432 and hopefully be able to double the sampling rate to 4 MSPS. I'll put this all up on github once it's working on my detector.
Question for you. I'm curious which PI design you used, and at what point you connected to your ADC for sample acquisition. I'm especially eager to figure out how to connect to connect to the Arduino Nano PI design in a safe way consider that the STM32 ADC pin is only 3.3V tolerant.
Any advice you can share would be appreciated.
Comment
-
At first I was trying to do direct sampling, connecting the ADC directly to the output of the preamp, but I could get it to work well.Originally posted by gdane View PostHey cristiano.sar, I replied to your other thread about a STM32 power supply design before I noticed this more recent and general thread. I assume this is probably the thread you'll update going forward.
I am currently building the Arduino Nano PI and will be incorporating an STM32 into this design to experiment with DSP. I've been playing with your original code as well (thanks for providing!), updating it to work with my STM32F411 board and enhancing the timing so that the samples can be accurately referenced from the TX pulse. I've made great progress on the firmware so far and am able to acquire precisely timed samples at 2 MSPS. When this is working I plan to port it to the Nucleo-32 STM32L432 and hopefully be able to double the sampling rate to 4 MSPS. I'll put this all up on github once it's working on my detector.
Question for you. I'm curious which PI design you used, and at what point you connected to your ADC for sample acquisition. I'm especially eager to figure out how to connect to connect to the Arduino Nano PI design in a safe way consider that the STM32 ADC pin is only 3.3V tolerant.
Any advice you can share would be appreciated.
Now I am using 2n2222 transistors and 4066s (used the transistors because the GPIO of stm32 outputs 3.3v and the 4066 requires 5v) to control the samples at specific times, using GPIO signals to open the ports at specific moments. Then the signal is fed into sampling integrators (using TL072). Then, I connect the ADCs inputs to make the detection logic in the code, directly to the output of the sample integrators.
I don't have a schematic because I was experimenting in small steps but in the future I plan to have a schematic.
Comment
-

Comment