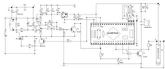
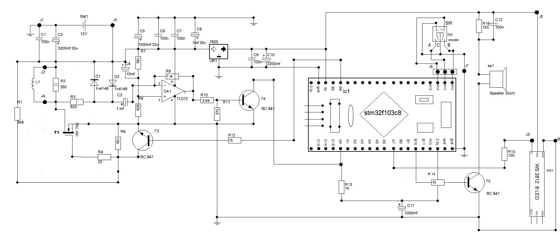
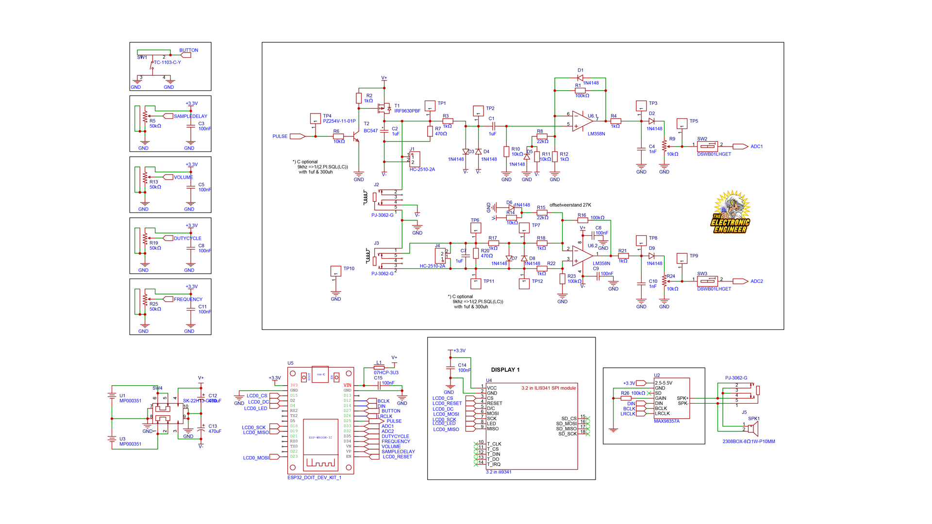
New to these forums and to DIY detector builds. I'd like to build a digital PI detector to experiment with DSP, but there are *so* many designs out there I'm not sure where to start.
I know of the Arduino Nano Pi project from these forums that seems to be well accepted. I've also seen more recent ones on Hackaday and Element14, but coming from a software background I really don't know how to evaluate the hardware side of these projects. I want to be sure I have a solid (and ideally flexible) analog front-end before I embark on DSP pursuits.
Hoping that folks here can weigh in and help guide me in selecting the best design to start with. Are there any projects that really stand-out above others?
Here are links to some of the other projects I've found:
I know of the Arduino Nano Pi project from these forums that seems to be well accepted. I've also seen more recent ones on Hackaday and Element14, but coming from a software background I really don't know how to evaluate the hardware side of these projects. I want to be sure I have a solid (and ideally flexible) analog front-end before I embark on DSP pursuits.
Hoping that folks here can weigh in and help guide me in selecting the best design to start with. Are there any projects that really stand-out above others?
Here are links to some of the other projects I've found:

Comment